Go to The Journal of Clinical Investigation
  • About
  • Editors
  • Consulting Editors
  • For authors
  • Publication ethics
  • Publication alerts by email
  • Transfers
  • Advertising
  • Job board
  • Contact
  • Physician-Scientist Development
  • Current issue
  • Past issues
  • By specialty
    • COVID-19
    • Cardiology
    • Immunology
    • Metabolism
    • Nephrology
    • Oncology
    • Pulmonology
    • All ...
  • Videos
  • Collections
    • In-Press Preview
    • Resource and Technical Advances
    • Clinical Research and Public Health
    • Research Letters
    • Editorials
    • Perspectives
    • Physician-Scientist Development
    • Reviews
    • Top read articles

  • Current issue
  • Past issues
  • Specialties
  • In-Press Preview
  • Resource and Technical Advances
  • Clinical Research and Public Health
  • Research Letters
  • Editorials
  • Perspectives
  • Physician-Scientist Development
  • Reviews
  • Top read articles
  • About
  • Editors
  • Consulting Editors
  • For authors
  • Publication ethics
  • Publication alerts by email
  • Transfers
  • Advertising
  • Job board
  • Contact
Sema6D forward signaling impairs T cell activation and proliferation in head and neck cancer
Takashi Hirai, Yujiro Naito, Shohei Koyama, Yoshimitsu Nakanishi, Kentaro Masuhiro, Mayuko Izumi, Tomoki Kuge, Maiko Naito, Yumiko Mizuno, Yuta Yamaguchi, Sujin Kang, Moto Yaga, Yu Futami, Satoshi Nojima, Masayuki Nishide, Takayoshi Morita, Yasuhiro Kato, Takeshi Tsuda, Norihiko Takemoto, Yumi Kinugasa-Katayama, Taiki Aoshi, Jordan Kelly Villa, Kazuo Yamashita, Tomohiro Enokida, Yuta Hoshi, Kazuto Matsuura, Makoto Tahara, Hyota Takamatsu, Yoshito Takeda, Hidenori Inohara, Atsushi Kumanogoh
Takashi Hirai, Yujiro Naito, Shohei Koyama, Yoshimitsu Nakanishi, Kentaro Masuhiro, Mayuko Izumi, Tomoki Kuge, Maiko Naito, Yumiko Mizuno, Yuta Yamaguchi, Sujin Kang, Moto Yaga, Yu Futami, Satoshi Nojima, Masayuki Nishide, Takayoshi Morita, Yasuhiro Kato, Takeshi Tsuda, Norihiko Takemoto, Yumi Kinugasa-Katayama, Taiki Aoshi, Jordan Kelly Villa, Kazuo Yamashita, Tomohiro Enokida, Yuta Hoshi, Kazuto Matsuura, Makoto Tahara, Hyota Takamatsu, Yoshito Takeda, Hidenori Inohara, Atsushi Kumanogoh
View: Text | PDF
Research Article Immunology Oncology

Sema6D forward signaling impairs T cell activation and proliferation in head and neck cancer

  • Text
  • PDF
Abstract

Immune checkpoint inhibitors (ICIs) are indicated for a diverse range of cancer types, and characterizing the tumor immune microenvironment is critical for optimizing therapeutic strategies, including ICIs. T cell infiltration and activation status in the tumor microenvironment greatly affects the efficacy of ICIs. Here, we show that semaphorin 6D (Sema6D) forward signaling, which is reportedly involved in coordinating the orientation of cell development and migration as a guidance factor, impaired the infiltration and activation of tumor-specific CD8+ T cells in murine oral tumors. Sema6D expressed by nonhematopoietic cells was responsible for this phenotype. Plexin-A4, a receptor for Sema6D, inhibited T cell infiltration and partially suppressed CD8+ T cell activation and proliferation induced by Sema6D stimulation. Moreover, mouse oral tumors, which are resistant to PD-1–blocking treatment in wild-type mice, showed a response to the treatment in Sema6d-KO mice. Finally, analyses of public data sets of human head and neck squamous cell carcinoma, pan-cancer cohorts, and a retrospective cohort study showed that SEMA6D was mainly expressed by nonhematopoietic cells such as cancer cells, and SEMA6D expression was significantly negatively correlated with CD8A, PDCD1, IFNG, and GZMB expression. Thus, targeting Sema6D forward signaling is a promising option for increasing ICI efficacy.

Authors

Takashi Hirai, Yujiro Naito, Shohei Koyama, Yoshimitsu Nakanishi, Kentaro Masuhiro, Mayuko Izumi, Tomoki Kuge, Maiko Naito, Yumiko Mizuno, Yuta Yamaguchi, Sujin Kang, Moto Yaga, Yu Futami, Satoshi Nojima, Masayuki Nishide, Takayoshi Morita, Yasuhiro Kato, Takeshi Tsuda, Norihiko Takemoto, Yumi Kinugasa-Katayama, Taiki Aoshi, Jordan Kelly Villa, Kazuo Yamashita, Tomohiro Enokida, Yuta Hoshi, Kazuto Matsuura, Makoto Tahara, Hyota Takamatsu, Yoshito Takeda, Hidenori Inohara, Atsushi Kumanogoh

×

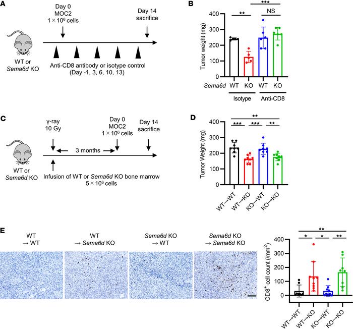
Figure 3

Sema6D expressed by nonhematopoietic cells suppresses CD8+ T cell activation and proliferation.

Options: View larger image (or click on image) Download as PowerPoint
Sema6D expressed by nonhematopoietic cells suppresses CD8+ T cell activa...
(A) Schematic of MOC2 cell administration and immunological analysis of the TME in WT and Sema6d-KO mice treated with or without CD8+ T cell depletion. (B) Tumor weight in WT vs. Sema6d-KO mice on day 14 after MOC2 injection (n = 5–6 per group). Data are representative of 2 independent experiments. (C) Schematic of the generation of bone marrow–chimeric mice and immunological analysis after MOC2 cell injection. Bone marrow–chimeric mice were generated by crisscross transplantation of WT or Sema6d-KO bone marrow cells into WT or Sema6d-KO mice (WT→WT, WT→KO, KO→WT, KO→KO). (D) Tumor weight on day 14 after MOC2 cell injection (n = 8 per group). Data are representative of 3 independent experiments. (E) Representative images of immunohistochemical staining for CD8 (brown) in tumors from WT vs. Sema6d-KO mice. Original magnification, ×20. Scale bar: 100 μm. CD8+ cell counts in tumors were compared among 4 groups (n = 8–9 per group). NS, not significant. *P < 0.05; **P < 0.01; ***P < 0.001. Statistical significance determined by 1-way ANOVA with Tukey’s multiple-comparison test. Results are expressed as mean ± SEM.

Copyright © 2026 American Society for Clinical Investigation
ISSN 2379-3708

Sign up for email alerts