Go to The Journal of Clinical Investigation
  • About
  • Editors
  • Consulting Editors
  • For authors
  • Publication ethics
  • Publication alerts by email
  • Transfers
  • Advertising
  • Job board
  • Contact
  • Physician-Scientist Development
  • Current issue
  • Past issues
  • By specialty
    • COVID-19
    • Cardiology
    • Immunology
    • Metabolism
    • Nephrology
    • Oncology
    • Pulmonology
    • All ...
  • Videos
  • Collections
    • In-Press Preview
    • Resource and Technical Advances
    • Clinical Research and Public Health
    • Research Letters
    • Editorials
    • Perspectives
    • Physician-Scientist Development
    • Reviews
    • Top read articles

  • Current issue
  • Past issues
  • Specialties
  • In-Press Preview
  • Resource and Technical Advances
  • Clinical Research and Public Health
  • Research Letters
  • Editorials
  • Perspectives
  • Physician-Scientist Development
  • Reviews
  • Top read articles
  • About
  • Editors
  • Consulting Editors
  • For authors
  • Publication ethics
  • Publication alerts by email
  • Transfers
  • Advertising
  • Job board
  • Contact
Sema6D forward signaling impairs T cell activation and proliferation in head and neck cancer
Takashi Hirai, Yujiro Naito, Shohei Koyama, Yoshimitsu Nakanishi, Kentaro Masuhiro, Mayuko Izumi, Tomoki Kuge, Maiko Naito, Yumiko Mizuno, Yuta Yamaguchi, Sujin Kang, Moto Yaga, Yu Futami, Satoshi Nojima, Masayuki Nishide, Takayoshi Morita, Yasuhiro Kato, Takeshi Tsuda, Norihiko Takemoto, Yumi Kinugasa-Katayama, Taiki Aoshi, Jordan Kelly Villa, Kazuo Yamashita, Tomohiro Enokida, Yuta Hoshi, Kazuto Matsuura, Makoto Tahara, Hyota Takamatsu, Yoshito Takeda, Hidenori Inohara, Atsushi Kumanogoh
Takashi Hirai, Yujiro Naito, Shohei Koyama, Yoshimitsu Nakanishi, Kentaro Masuhiro, Mayuko Izumi, Tomoki Kuge, Maiko Naito, Yumiko Mizuno, Yuta Yamaguchi, Sujin Kang, Moto Yaga, Yu Futami, Satoshi Nojima, Masayuki Nishide, Takayoshi Morita, Yasuhiro Kato, Takeshi Tsuda, Norihiko Takemoto, Yumi Kinugasa-Katayama, Taiki Aoshi, Jordan Kelly Villa, Kazuo Yamashita, Tomohiro Enokida, Yuta Hoshi, Kazuto Matsuura, Makoto Tahara, Hyota Takamatsu, Yoshito Takeda, Hidenori Inohara, Atsushi Kumanogoh
View: Text | PDF
Research Article Immunology Oncology

Sema6D forward signaling impairs T cell activation and proliferation in head and neck cancer

  • Text
  • PDF
Abstract

Immune checkpoint inhibitors (ICIs) are indicated for a diverse range of cancer types, and characterizing the tumor immune microenvironment is critical for optimizing therapeutic strategies, including ICIs. T cell infiltration and activation status in the tumor microenvironment greatly affects the efficacy of ICIs. Here, we show that semaphorin 6D (Sema6D) forward signaling, which is reportedly involved in coordinating the orientation of cell development and migration as a guidance factor, impaired the infiltration and activation of tumor-specific CD8+ T cells in murine oral tumors. Sema6D expressed by nonhematopoietic cells was responsible for this phenotype. Plexin-A4, a receptor for Sema6D, inhibited T cell infiltration and partially suppressed CD8+ T cell activation and proliferation induced by Sema6D stimulation. Moreover, mouse oral tumors, which are resistant to PD-1–blocking treatment in wild-type mice, showed a response to the treatment in Sema6d-KO mice. Finally, analyses of public data sets of human head and neck squamous cell carcinoma, pan-cancer cohorts, and a retrospective cohort study showed that SEMA6D was mainly expressed by nonhematopoietic cells such as cancer cells, and SEMA6D expression was significantly negatively correlated with CD8A, PDCD1, IFNG, and GZMB expression. Thus, targeting Sema6D forward signaling is a promising option for increasing ICI efficacy.

Authors

Takashi Hirai, Yujiro Naito, Shohei Koyama, Yoshimitsu Nakanishi, Kentaro Masuhiro, Mayuko Izumi, Tomoki Kuge, Maiko Naito, Yumiko Mizuno, Yuta Yamaguchi, Sujin Kang, Moto Yaga, Yu Futami, Satoshi Nojima, Masayuki Nishide, Takayoshi Morita, Yasuhiro Kato, Takeshi Tsuda, Norihiko Takemoto, Yumi Kinugasa-Katayama, Taiki Aoshi, Jordan Kelly Villa, Kazuo Yamashita, Tomohiro Enokida, Yuta Hoshi, Kazuto Matsuura, Makoto Tahara, Hyota Takamatsu, Yoshito Takeda, Hidenori Inohara, Atsushi Kumanogoh

×

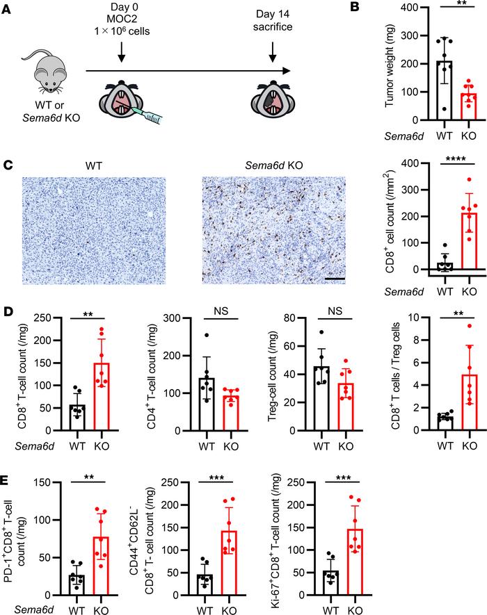
Figure 1

Genetic knockout of Sema6d suppressed tumor progression and induced CD8+ T cell activation and proliferation in the TME in an oral cancer model.

Options: View larger image (or click on image) Download as PowerPoint
Genetic knockout of Sema6d suppressed tumor progression and induced CD8+...
(A) Schematic for MOC2 administration and immunological analysis of the TME in a syngeneic oral cancer model. (B) Tumor weight in WT (n = 8) vs. Sema6d-KO mice (n = 8) on day 14 after MOC2 injection. (C) Representative images of immunohistochemical staining for CD8 (brown) in tumors from WT vs. Sema6d-KO mice. Original magnification, ×20. Scale bar: 100 μm. CD8+ cell counts in tumors were compared between WT (n = 7) and Sema6d-KO mice (n = 7). (D) The following tumor-infiltrating immune cell populations in the TME of WT vs. Sema6d-KO mice on day 14 after injection were analyzed by flow cytometry (n = 7 per group): CD8+ T cells, CD4+ T cells, Treg cells, and the ratio of CD8+ T cells/Treg cells; and (E) PD-1+, CD44+CD62L– (effector memory), and Ki-67+ CD8+ T cells. Data in B–E are representative of 3 independent experiments. **P < 0.01, ***P < 0.001, ****P < 0.0001. Statistical significance determined by 2-tailed Student’s t test. Results are presented as mean ± SEM.

Copyright © 2026 American Society for Clinical Investigation
ISSN 2379-3708

Sign up for email alerts