Go to The Journal of Clinical Investigation
  • About
  • Editors
  • Consulting Editors
  • For authors
  • Publication ethics
  • Publication alerts by email
  • Transfers
  • Advertising
  • Job board
  • Contact
  • Physician-Scientist Development
  • Current issue
  • Past issues
  • By specialty
    • COVID-19
    • Cardiology
    • Immunology
    • Metabolism
    • Nephrology
    • Oncology
    • Pulmonology
    • All ...
  • Videos
  • Collections
    • In-Press Preview
    • Resource and Technical Advances
    • Clinical Research and Public Health
    • Research Letters
    • Editorials
    • Perspectives
    • Physician-Scientist Development
    • Reviews
    • Top read articles

  • Current issue
  • Past issues
  • Specialties
  • In-Press Preview
  • Resource and Technical Advances
  • Clinical Research and Public Health
  • Research Letters
  • Editorials
  • Perspectives
  • Physician-Scientist Development
  • Reviews
  • Top read articles
  • About
  • Editors
  • Consulting Editors
  • For authors
  • Publication ethics
  • Publication alerts by email
  • Transfers
  • Advertising
  • Job board
  • Contact
Regulation of lung progenitor plasticity and repair by fatty acid oxidation
Quetzalli D. Angeles-Lopez, Jhonny Rodriguez-Lopez, Paula Agudelo Garcia, Jazmin Calyeca, Diana Álvarez, Marta Bueno, Lan N. Tu, Myriam Salazar-Terreros, Natalia Vanegas-Avendaño, Jordan E. Krull, Aigul Moldobaeva, Srimathi Bogamuwa, Stephanie S. Scott, Victor Peters, Brenda F. Reader, Sruti Shiva, Michael Jurczak, Mahboobe Ghaedi, Qin Ma, Toren Finkel, Mauricio Rojas, Ana L. Mora
Quetzalli D. Angeles-Lopez, Jhonny Rodriguez-Lopez, Paula Agudelo Garcia, Jazmin Calyeca, Diana Álvarez, Marta Bueno, Lan N. Tu, Myriam Salazar-Terreros, Natalia Vanegas-Avendaño, Jordan E. Krull, Aigul Moldobaeva, Srimathi Bogamuwa, Stephanie S. Scott, Victor Peters, Brenda F. Reader, Sruti Shiva, Michael Jurczak, Mahboobe Ghaedi, Qin Ma, Toren Finkel, Mauricio Rojas, Ana L. Mora
View: Text | PDF
Research Article Metabolism Pulmonology

Regulation of lung progenitor plasticity and repair by fatty acid oxidation

  • Text
  • PDF
Abstract

Idiopathic pulmonary fibrosis (IPF) is an age-related interstitial lung disease, characterized by inadequate alveolar regeneration and ectopic bronchiolization. While some molecular pathways regulating lung progenitor cells have been described, the role of metabolic pathways in alveolar regeneration is poorly understood. We report that expression of fatty acid oxidation (FAO) genes is significantly diminished in alveolar epithelial cells of IPF lungs by single-cell RNA sequencing and tissue staining. Genetic and pharmacological inhibition in AT2 cells of carnitine palmitoyltransferase 1a (CPT1a), the rate-limiting enzyme of FAO, promoted mitochondrial dysfunction and acquisition of aberrant intermediate states expressing basaloid, and airway secretory cell markers SCGB1A1 and SCGB3A2. Furthermore, mice with deficiency of CPT1a in AT2 cells show enhanced susceptibility to developing lung fibrosis with an accumulation of epithelial cells expressing markers of intermediate cells, airway secretory cells, and senescence. We found that deficiency of CPT1a causes a decrease in SMAD7 protein levels and TGF-β signaling pathway activation. These findings suggest that the mitochondrial FAO metabolic pathway contributes to the regulation of lung progenitor cell repair responses and deficiency of FAO contributes to aberrant lung repair and the development of lung fibrosis.

Authors

Quetzalli D. Angeles-Lopez, Jhonny Rodriguez-Lopez, Paula Agudelo Garcia, Jazmin Calyeca, Diana Álvarez, Marta Bueno, Lan N. Tu, Myriam Salazar-Terreros, Natalia Vanegas-Avendaño, Jordan E. Krull, Aigul Moldobaeva, Srimathi Bogamuwa, Stephanie S. Scott, Victor Peters, Brenda F. Reader, Sruti Shiva, Michael Jurczak, Mahboobe Ghaedi, Qin Ma, Toren Finkel, Mauricio Rojas, Ana L. Mora

×

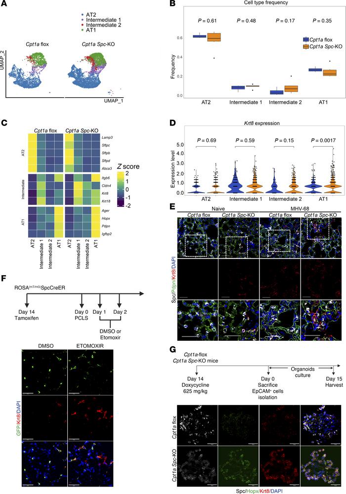
Figure 4

Cpt1a deficiency in AT2 cells induces the emergence of cells in an ADI phenotype in vivo and in vitro.

Options: View larger image (or click on image) Download as PowerPoint

Cpt1a deficiency in AT2 cells induces the emergence of cells in an ADI ...
(A) UMAP shows the distribution of all cell types from MHV-68–infected Cpt1a Spc-KO (n = 6) and Cpt1a-floxed control (n = 4) mice. (B) Box-and-whisker plots showing cell proportions of subject-specific epithelial cell types in MHV-68–infected Cpt1a Spc-KO (n = 6) and Cpt1a-floxed (n = 4) mice. Statistical significance was determined by Wilcoxon’s test. Each box represents the interquartile range (IQR), with the line inside indicating the median frequency. Whiskers extend to the minimum and maximum values within 1.5 times the IQR. Outliers are not explicitly visualized in the plot. (C) Heatmap showing z values of the mean expression for canonical epithelial markers and differentially expressed genes in each epithelial cell population from MHV-68–infected Cpt1a-floxed (n = 4) and Cpt1a Spc-KO (n = 6) mice. (D) Violin plots depicting the expression of Krt8 in the different epithelial cell types in MHV-68–infected Cpt1a Spc-KO (n = 6) and Cpt1a-floxed (n = 4) mice. Statistical significance was determined by Wilcoxon’s test. (E) Representative immunofluorescence images of KRT8+ cells in naive or MHV-68–infected Cpt1a-floxed and Cpt1a Spc-KO mice (n = 4, each group). SP-C (white) was used as an AT2 marker, PDPN (green) was used as an AT2 marker, and KRT8 (red) was used as a transitional cell marker. (F) Top: Scheme of the experiment. Bottom: Representative immunofluorescence images of precision-cut lung slices (PCLSs) from ROSAmT/mG SPC-Cre-ER mice treated with vehicle or CPT1a inhibitor (n = 5, per condition), showing an increase in KRT8 (red) in GFP+ cells after etomoxir treatment. (G) Top: Scheme of the mouse organoid culture experimental setup. Bottom: Representative immunofluorescence images of organoids from Cpt1a-floxed and Cpt1a Spc-KO mice, showing an increase in KRT8 in Cpt1a Spc-KO mouse organoids (n = 3, each group). SP-C (white) was used as an AT2 marker, HOPX (green) was used as an AT1 marker, and KRT8 (red) was used as a transitional cell marker. All scale bars: 50 μm.

Copyright © 2026 American Society for Clinical Investigation
ISSN 2379-3708

Sign up for email alerts