Go to The Journal of Clinical Investigation
  • About
  • Editors
  • Consulting Editors
  • For authors
  • Publication ethics
  • Publication alerts by email
  • Transfers
  • Advertising
  • Job board
  • Contact
  • Physician-Scientist Development
  • Current issue
  • Past issues
  • By specialty
    • COVID-19
    • Cardiology
    • Immunology
    • Metabolism
    • Nephrology
    • Oncology
    • Pulmonology
    • All ...
  • Videos
  • Collections
    • In-Press Preview
    • Resource and Technical Advances
    • Clinical Research and Public Health
    • Research Letters
    • Editorials
    • Perspectives
    • Physician-Scientist Development
    • Reviews
    • Top read articles

  • Current issue
  • Past issues
  • Specialties
  • In-Press Preview
  • Resource and Technical Advances
  • Clinical Research and Public Health
  • Research Letters
  • Editorials
  • Perspectives
  • Physician-Scientist Development
  • Reviews
  • Top read articles
  • About
  • Editors
  • Consulting Editors
  • For authors
  • Publication ethics
  • Publication alerts by email
  • Transfers
  • Advertising
  • Job board
  • Contact
Regulation of lung progenitor plasticity and repair by fatty acid oxidation
Quetzalli D. Angeles-Lopez, Jhonny Rodriguez-Lopez, Paula Agudelo Garcia, Jazmin Calyeca, Diana Álvarez, Marta Bueno, Lan N. Tu, Myriam Salazar-Terreros, Natalia Vanegas-Avendaño, Jordan E. Krull, Aigul Moldobaeva, Srimathi Bogamuwa, Stephanie S. Scott, Victor Peters, Brenda F. Reader, Sruti Shiva, Michael Jurczak, Mahboobe Ghaedi, Qin Ma, Toren Finkel, Mauricio Rojas, Ana L. Mora
Quetzalli D. Angeles-Lopez, Jhonny Rodriguez-Lopez, Paula Agudelo Garcia, Jazmin Calyeca, Diana Álvarez, Marta Bueno, Lan N. Tu, Myriam Salazar-Terreros, Natalia Vanegas-Avendaño, Jordan E. Krull, Aigul Moldobaeva, Srimathi Bogamuwa, Stephanie S. Scott, Victor Peters, Brenda F. Reader, Sruti Shiva, Michael Jurczak, Mahboobe Ghaedi, Qin Ma, Toren Finkel, Mauricio Rojas, Ana L. Mora
View: Text | PDF
Research Article Metabolism Pulmonology

Regulation of lung progenitor plasticity and repair by fatty acid oxidation

  • Text
  • PDF
Abstract

Idiopathic pulmonary fibrosis (IPF) is an age-related interstitial lung disease, characterized by inadequate alveolar regeneration and ectopic bronchiolization. While some molecular pathways regulating lung progenitor cells have been described, the role of metabolic pathways in alveolar regeneration is poorly understood. We report that expression of fatty acid oxidation (FAO) genes is significantly diminished in alveolar epithelial cells of IPF lungs by single-cell RNA sequencing and tissue staining. Genetic and pharmacological inhibition in AT2 cells of carnitine palmitoyltransferase 1a (CPT1a), the rate-limiting enzyme of FAO, promoted mitochondrial dysfunction and acquisition of aberrant intermediate states expressing basaloid, and airway secretory cell markers SCGB1A1 and SCGB3A2. Furthermore, mice with deficiency of CPT1a in AT2 cells show enhanced susceptibility to developing lung fibrosis with an accumulation of epithelial cells expressing markers of intermediate cells, airway secretory cells, and senescence. We found that deficiency of CPT1a causes a decrease in SMAD7 protein levels and TGF-β signaling pathway activation. These findings suggest that the mitochondrial FAO metabolic pathway contributes to the regulation of lung progenitor cell repair responses and deficiency of FAO contributes to aberrant lung repair and the development of lung fibrosis.

Authors

Quetzalli D. Angeles-Lopez, Jhonny Rodriguez-Lopez, Paula Agudelo Garcia, Jazmin Calyeca, Diana Álvarez, Marta Bueno, Lan N. Tu, Myriam Salazar-Terreros, Natalia Vanegas-Avendaño, Jordan E. Krull, Aigul Moldobaeva, Srimathi Bogamuwa, Stephanie S. Scott, Victor Peters, Brenda F. Reader, Sruti Shiva, Michael Jurczak, Mahboobe Ghaedi, Qin Ma, Toren Finkel, Mauricio Rojas, Ana L. Mora

×

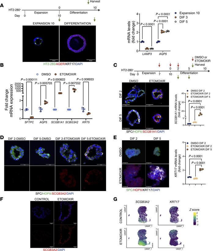
Figure 2

Inhibition of CPT1a in AT2 cells induces the emergence of RAS and basaloid cell phenotypes in human organoids.

Options: View larger image (or click on image) Download as PowerPoint
Inhibition of CPT1a in AT2 cells induces the emergence of RAS and basalo...
(A) Top: Timeline of the experiment. Bottom: Immunofluorescence depicting expression of AGER and KRT17 in human HT2-derived organoids during the expansion and differentiation phases and mRNA levels of LAMP3 and AQP5 (n = 3). Data represent mean ± SD; each dot represents a technical replicate. Statistical significance was determined by 2-way ANOVA followed by Šidák’s multiple-comparison test. (B) mRNA levels of epithelial and secretory markers in organoids on day 10 of expansion treated with DMSO or etomoxir. Data represent mean ± SD; each dot represents a technical replicate. Statistical significance was determined by multiple unpaired t test. (C) Top: Scheme of the human alveolar organoid experimental design in the presence of CPT1a inhibitor etomoxir. Bottom: Representative immunofluorescence images (left) and mRNA levels (right) showing that SCGB1A1 expression increases when CPT1a is pharmacologically inhibited with etomoxir (n = 3, each group). Data represent mean ± SD; each dot represent a technical replicate. Statistical significance was determined by 1-way ANOVA followed by Tukey’s multiple-comparison test. (D) Expression of SCGB3A2 in organoids treated with etomoxir. SP-C (white) was used as an AT2 marker, SCGB3A2 (red) was used as a secretory cell marker, and HOPX (green) was used as an AT1 marker. (E) Scheme of the human alveolar organoid experimental setup with CPT1a inhibitor treatment. Representative immunofluorescence images and mRNA levels showing increased KRT17 expression upon CPT1a pharmacological inhibition with etomoxir (n = 3, per condition). SP-C (green) was used as an AT2 marker, HOPX (red) was used as an AT1 marker, and KRT17 (white) was used as a transitional cell marker. Data represent mean ± SD: each dot represents a technical replicate. Statistical significance was determined by 1-way ANOVA followed by Tukey’s multiple-comparison test. (F) Expression of SCGB3A2 in organoids from iAT2 cells treated with etomoxir. (G) UMAP showing the expression of SCGB3A2 and KRT17 in organoids from iAT2 cells culture in CK-DCI media. Color scale denotes the normalized expression. All scale bars: 50 μm.

Copyright © 2026 American Society for Clinical Investigation
ISSN 2379-3708

Sign up for email alerts