Go to The Journal of Clinical Investigation
  • About
  • Editors
  • Consulting Editors
  • For authors
  • Publication ethics
  • Publication alerts by email
  • Transfers
  • Advertising
  • Job board
  • Contact
  • Physician-Scientist Development
  • Current issue
  • Past issues
  • By specialty
    • COVID-19
    • Cardiology
    • Immunology
    • Metabolism
    • Nephrology
    • Oncology
    • Pulmonology
    • All ...
  • Videos
  • Collections
    • In-Press Preview
    • Resource and Technical Advances
    • Clinical Research and Public Health
    • Research Letters
    • Editorials
    • Perspectives
    • Physician-Scientist Development
    • Reviews
    • Top read articles

  • Current issue
  • Past issues
  • Specialties
  • In-Press Preview
  • Resource and Technical Advances
  • Clinical Research and Public Health
  • Research Letters
  • Editorials
  • Perspectives
  • Physician-Scientist Development
  • Reviews
  • Top read articles
  • About
  • Editors
  • Consulting Editors
  • For authors
  • Publication ethics
  • Publication alerts by email
  • Transfers
  • Advertising
  • Job board
  • Contact
Increased clonal hematopoiesis involving DNA damage response genes in patients undergoing lung transplantation
Laneshia K. Tague, Karolyn A. Oetjen, Anirudh Mahadev, Matthew J. Walter, Hephzibah Anthony, Daniel Kreisel, Daniel C. Link, Andrew E. Gelman
Laneshia K. Tague, Karolyn A. Oetjen, Anirudh Mahadev, Matthew J. Walter, Hephzibah Anthony, Daniel Kreisel, Daniel C. Link, Andrew E. Gelman
View: Text | PDF
Clinical Research and Public Health Genetics Transplantation

Increased clonal hematopoiesis involving DNA damage response genes in patients undergoing lung transplantation

  • Text
  • PDF
Abstract

BACKGROUND Cellular stressors influence the development of clonal hematopoiesis (CH). We hypothesized that environmental, inflammatory, and genotoxic stresses drive the emergence of CH in lung transplant recipients. METHODS We performed a cross-sectional cohort study of 85 lung transplant recipients to characterize CH prevalence. We evaluated somatic variants using duplex error-corrected sequencing and germline variants using whole exome sequencing. We evaluated CH frequency and burden using χ2 and Poisson regression, and we evaluated associations with clinical and demographic variables and clinical outcomes using χ2, logistic regression, and Cox regression. RESULTS CH in DNA damage response (DDR) genes TP53, PPM1D, and ATM was increased in transplant recipients compared with a control group of older adults (28% versus 0%, adjusted OR [aOR], 12.9 [1.7–100.3], P = 0.0002). Age (OR, 1.13 [1.03–1.25], P = 0.014) and smoking history (OR 4.25 [1.02–17.82], P = 0.048) were associated with DDR CH. Germline variants predisposing to idiopathic pulmonary fibrosis were identified but not associated with CH. DDR CH was associated with increased cytomegalovirus viremia versus patients with no (OR, 7.23 [1.95–26.8], P = 0.018) or non-DDR CH (OR, 7.64 [1.77–32.89], P = 0.024) and mycophenolate discontinuation (aOR, 3.8 [1.3–12.9], P = 0.031). CONCLUSION CH in DDR genes is prevalent in lung transplant recipients and is associated with posttransplant outcomes including cytomegalovirus activation and mycophenolate intolerance. FUNDING NIH/NHLBI K01HL155231 (LKT), R25HL105400 (LKT), Foundation for Barnes-Jewish Hospital (LKT), Evans MDS Center at Washington University (KAO, MJW), ASH Scholar Award (KAO), NIH K12CA167540 (KAO), NIH P01AI116501 (AEG, DK), NIH R01HL094601 (AEG), and NIH P01CA101937 (DCL).

Authors

Laneshia K. Tague, Karolyn A. Oetjen, Anirudh Mahadev, Matthew J. Walter, Hephzibah Anthony, Daniel Kreisel, Daniel C. Link, Andrew E. Gelman

×

Figure 1

Clonal hematopoiesis in lung transplant recipients.

Options: View larger image (or click on image) Download as PowerPoint
Clonal hematopoiesis in lung transplant recipients.
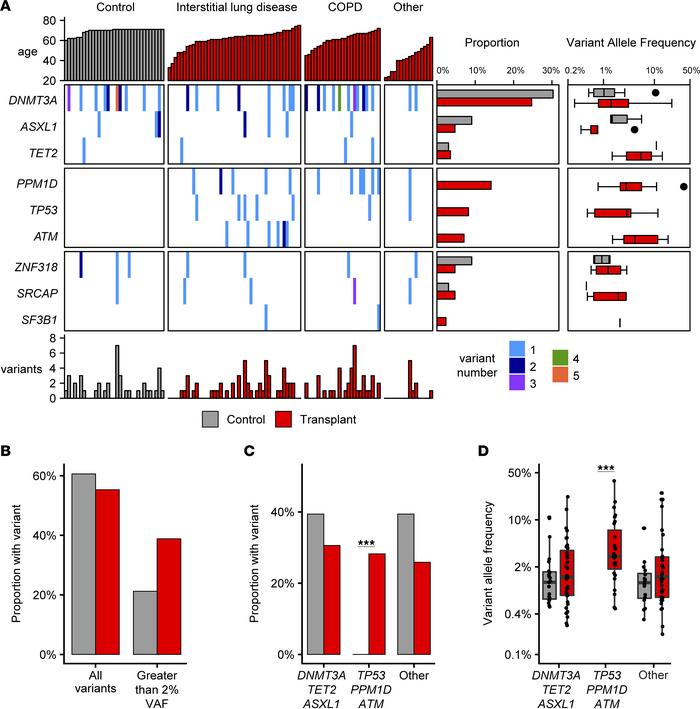
(A) Somatic variants...
(A) Somatic variants for lung transplant recipients (red, n = 85, grouped by transplant diagnosis) and older individuals (gray, n = 33) shown for top 9 genes. Total sum of all variants per individual indicated at bottom. For each gene, the proportion of older individuals and transplant recipients and variant allele frequencies are shown at right. (B) Proportion of transplant patients and older individuals with somatic variants detected with VAF > 0.1% (left) or > 2% (right). (C) Proportion of persons with a variant in DNMT3A, TET2, or ASXL; TP53, PPM1D, or ATM; or other genes. (D) VAF of somatic variants detected in DNMT3A, TET2, or ASXL; TP53, PPM1D, or ATM; or other genes. ***P < 0.001 assessed using Fisher’s exact test with adjustment for multiple comparisons. Box plot indicates median and first and third quartiles; whiskers indicate the range of all data points falling within 1.5 × interquartile range (IQR).

Copyright © 2026 American Society for Clinical Investigation
ISSN 2379-3708

Sign up for email alerts