Go to The Journal of Clinical Investigation
  • About
  • Editors
  • Consulting Editors
  • For authors
  • Publication ethics
  • Publication alerts by email
  • Transfers
  • Advertising
  • Job board
  • Contact
  • Physician-Scientist Development
  • Current issue
  • Past issues
  • By specialty
    • COVID-19
    • Cardiology
    • Immunology
    • Metabolism
    • Nephrology
    • Oncology
    • Pulmonology
    • All ...
  • Videos
  • Collections
    • In-Press Preview
    • Resource and Technical Advances
    • Clinical Research and Public Health
    • Research Letters
    • Editorials
    • Perspectives
    • Physician-Scientist Development
    • Reviews
    • Top read articles

  • Current issue
  • Past issues
  • Specialties
  • In-Press Preview
  • Resource and Technical Advances
  • Clinical Research and Public Health
  • Research Letters
  • Editorials
  • Perspectives
  • Physician-Scientist Development
  • Reviews
  • Top read articles
  • About
  • Editors
  • Consulting Editors
  • For authors
  • Publication ethics
  • Publication alerts by email
  • Transfers
  • Advertising
  • Job board
  • Contact
Mechanism and intervention of murine transfusion-related acute lung injury caused by anti-CD36 antibodies
Da-Wei Chen, … , Sentot Santoso, Yong-Shui Fu
Da-Wei Chen, … , Sentot Santoso, Yong-Shui Fu
Published February 21, 2023
Citation Information: JCI Insight. 2023;8(6):e165142. https://doi.org/10.1172/jci.insight.165142.
View: Text | PDF
Research Article Immunology Pulmonology

Mechanism and intervention of murine transfusion-related acute lung injury caused by anti-CD36 antibodies

  • Text
  • PDF
Abstract

Anti-CD36 Abs have been suggested to induce transfusion-related acute lung injury (TRALI) upon blood transfusion, particularly in Asian populations. However, little is known about the pathological mechanism of anti-CD36 Ab–mediated TRALI, and potential therapies have not yet been identified. Here, we developed a murine model of anti-CD36 Ab–mediated TRALI to address these questions. Administration of mouse mAb against CD36 (mAb GZ1) or human anti-CD36 IgG, but not GZ1 F(ab′)2 fragments, induced severe TRALI in Cd36+/+ male mice. Predepletion of recipient monocytes or complement, but not neutrophils or platelets, prevented the development of murine TRALI. Moreover, plasma C5a levels after TRALI induction by anti-CD36 Abs increased more than 3-fold, implying a critical role of complement C5 activation in the mechanism of Fc-dependent anti-CD36–mediated TRALI. Administration of GZ1 F(ab′)2, antioxidant (N-acetyl cysteine, NAC), or C5 blocker (mAb BB5.1) before TRALI induction completely protected mice from anti-CD36–mediated TRALI. Although no significant amelioration in TRALI was observed when mice were injected with GZ1 F(ab′)2 after TRALI induction, significant improvement was achieved when mice were treated postinduction with NAC or anti-C5. Importantly, anti-C5 treatment completely rescued mice from TRALI, suggesting the potential role of existing anti-C5 drugs in the treatment of patients with TRALI caused by anti-CD36.

Authors

Da-Wei Chen, Tian Kang, Xiu-Zhang Xu, Wen-Jie Xia, Xin Ye, Yong-Bin Wu, Yao-Ri Xu, Jing Liu, Hui Ren, Jing Deng, Yang-Kai Chen, Hao-Qiang Ding, Muhammad Aslam, Wioleta M. Zelek, B. Paul Morgan, Rick Kapur, Sentot Santoso, Yong-Shui Fu

×

Figure 5

Cytokines derived from PBMCs treated with anti-CD36 Abs increase HLMVECs’ permeability.

Options: View larger image (or click on image) Download as PowerPoint
Cytokines derived from PBMCs treated with anti-CD36 Abs increase HLMVECs...
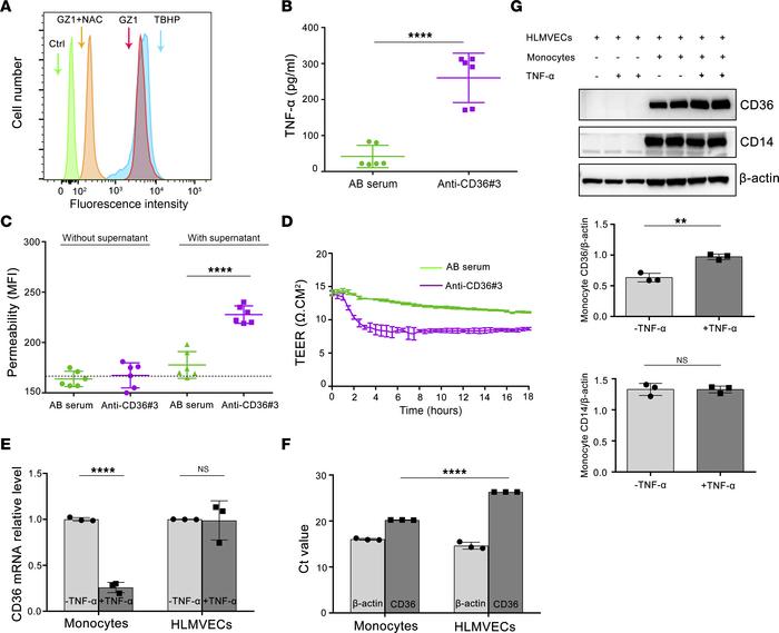
(A) Flow cytometric analysis of mAb GZ1–induced ROS generation in monocytes. Tert-butyl hydroperoxide–treated (TBHP) and PBS-treated monocytes (Ctrl) were used as positive and negative controls, respectively. Monocytes were gated using side scatter versus forward scatter plot and analyzed by flow cytometry. A representative result of 4 independent experiments is shown. (B) The concentration of TNF-α in cell supernatant derived from PBMCs incubated with anti-CD36 3 or AB serum. (C) Cytokines derived from PBMCs treated with anti-CD36 3 increased HLMVEC permeability. Results are expressed as mean ± SD of duplicates from 3 independent experiments. The dotted line showed fluorescence intensity of HLMVEC monolayers incubated with culture medium. (D) Cytokines derived from PBMCs treated with anti-CD36 3 decreased TEER. TEER was measured using a real-time program by cellZscope in duplicates from 2 independent experiments. (E) TNF-α decreased CD36 mRNA expression on monocytes, not on HLMVECs. CD36 mRNA expression was quantified using RT-PCR and normalized to β-actin. Data represent the mean ± SD of the relative quantification of CD36 mRNA expression measured in 3 experiments. (F) Ct values of untreated monocyte and HLMVEC in RT-PCR, and β-actin was run as a control. Data represent the mean ± SD of 3 experiments. (G) Western blots showed the upregulation of CD36 expression on monocytes adherent to TNF-α–treated HLMVECs. CD36, CD14, and β-actin bands were quantified using Image Lab software and represented as CD36/β-actin and CD14/β-actin. Representative images from 3 independent experiments are presented. Statistical analysis was performed with a 2-tailed unpaired Student’s t test (B, E, and G), or with 1-way ANOVA with Bonferroni’s correction for multiple comparisons (C and F). **P < 0.01, ****P < 0.0001.

Copyright © 2025 American Society for Clinical Investigation
ISSN 2379-3708

Sign up for email alerts