Go to The Journal of Clinical Investigation
  • About
  • Editors
  • Consulting Editors
  • For authors
  • Publication ethics
  • Publication alerts by email
  • Transfers
  • Advertising
  • Job board
  • Contact
  • Physician-Scientist Development
  • Current issue
  • Past issues
  • By specialty
    • COVID-19
    • Cardiology
    • Immunology
    • Metabolism
    • Nephrology
    • Oncology
    • Pulmonology
    • All ...
  • Videos
  • Collections
    • In-Press Preview
    • Resource and Technical Advances
    • Clinical Research and Public Health
    • Research Letters
    • Editorials
    • Perspectives
    • Physician-Scientist Development
    • Reviews
    • Top read articles

  • Current issue
  • Past issues
  • Specialties
  • In-Press Preview
  • Resource and Technical Advances
  • Clinical Research and Public Health
  • Research Letters
  • Editorials
  • Perspectives
  • Physician-Scientist Development
  • Reviews
  • Top read articles
  • About
  • Editors
  • Consulting Editors
  • For authors
  • Publication ethics
  • Publication alerts by email
  • Transfers
  • Advertising
  • Job board
  • Contact
Mechanism and intervention of murine transfusion-related acute lung injury caused by anti-CD36 antibodies
Da-Wei Chen, Tian Kang, Xiu-Zhang Xu, Wen-Jie Xia, Xin Ye, Yong-Bin Wu, Yao-Ri Xu, Jing Liu, Hui Ren, Jing Deng, Yang-Kai Chen, Hao-Qiang Ding, Muhammad Aslam, Wioleta M. Zelek, B. Paul Morgan, Rick Kapur, Sentot Santoso, Yong-Shui Fu
Da-Wei Chen, Tian Kang, Xiu-Zhang Xu, Wen-Jie Xia, Xin Ye, Yong-Bin Wu, Yao-Ri Xu, Jing Liu, Hui Ren, Jing Deng, Yang-Kai Chen, Hao-Qiang Ding, Muhammad Aslam, Wioleta M. Zelek, B. Paul Morgan, Rick Kapur, Sentot Santoso, Yong-Shui Fu
View: Text | PDF
Research Article Immunology Pulmonology

Mechanism and intervention of murine transfusion-related acute lung injury caused by anti-CD36 antibodies

  • Text
  • PDF
Abstract

Anti-CD36 Abs have been suggested to induce transfusion-related acute lung injury (TRALI) upon blood transfusion, particularly in Asian populations. However, little is known about the pathological mechanism of anti-CD36 Ab–mediated TRALI, and potential therapies have not yet been identified. Here, we developed a murine model of anti-CD36 Ab–mediated TRALI to address these questions. Administration of mouse mAb against CD36 (mAb GZ1) or human anti-CD36 IgG, but not GZ1 F(ab′)2 fragments, induced severe TRALI in Cd36+/+ male mice. Predepletion of recipient monocytes or complement, but not neutrophils or platelets, prevented the development of murine TRALI. Moreover, plasma C5a levels after TRALI induction by anti-CD36 Abs increased more than 3-fold, implying a critical role of complement C5 activation in the mechanism of Fc-dependent anti-CD36–mediated TRALI. Administration of GZ1 F(ab′)2, antioxidant (N-acetyl cysteine, NAC), or C5 blocker (mAb BB5.1) before TRALI induction completely protected mice from anti-CD36–mediated TRALI. Although no significant amelioration in TRALI was observed when mice were injected with GZ1 F(ab′)2 after TRALI induction, significant improvement was achieved when mice were treated postinduction with NAC or anti-C5. Importantly, anti-C5 treatment completely rescued mice from TRALI, suggesting the potential role of existing anti-C5 drugs in the treatment of patients with TRALI caused by anti-CD36.

Authors

Da-Wei Chen, Tian Kang, Xiu-Zhang Xu, Wen-Jie Xia, Xin Ye, Yong-Bin Wu, Yao-Ri Xu, Jing Liu, Hui Ren, Jing Deng, Yang-Kai Chen, Hao-Qiang Ding, Muhammad Aslam, Wioleta M. Zelek, B. Paul Morgan, Rick Kapur, Sentot Santoso, Yong-Shui Fu

×

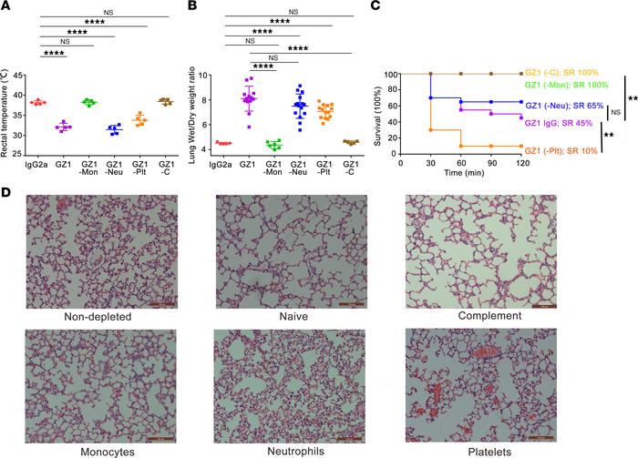
Figure 3

Monocyte depletion and complement depletion protect mice from TRALI induced by mAb GZ1 against CD36.

Options: View larger image (or click on image) Download as PowerPoint
Monocyte depletion and complement depletion protect mice from TRALI indu...
(A) Rectal temperatures (n = 5 in each group) and (B) lung W/D weight ratios of LPS-pretreated Cd36+/+ male mice that were injected with mAb GZ1 after depletion of monocytes (-Mon; n = 6), neutrophils (-Neu; n = 15), platelets (-Plt; n = 14) and complement (-C; n = 5). (C) SRs of depleted mice injected with mAb GZ1 were analyzed (n = 10 in monocytes and complement depletion group; n = 20 in neutrophils and platelets depletion group). (D) Histology performed on lung tissue from the indicated mouse groups. Lung tissue sections were stained with H&E, and images were taken at ×20 original magnification. Representative images from each indicated group are shown. Scale bars: 100 μm. Statistical analysis was performed with 1-way ANOVA with Bonferroni’s correction for multiple comparisons (A and B) or with log-rank test (C). Each dot represents 1 mouse and error bars represent the SD. **P < 0.01, ****P < 0.0001.

Copyright © 2026 American Society for Clinical Investigation
ISSN 2379-3708

Sign up for email alerts