Go to The Journal of Clinical Investigation
  • About
  • Editors
  • Consulting Editors
  • For authors
  • Publication ethics
  • Publication alerts by email
  • Transfers
  • Advertising
  • Job board
  • Contact
  • Physician-Scientist Development
  • Current issue
  • Past issues
  • By specialty
    • COVID-19
    • Cardiology
    • Immunology
    • Metabolism
    • Nephrology
    • Oncology
    • Pulmonology
    • All ...
  • Videos
  • Collections
    • In-Press Preview
    • Resource and Technical Advances
    • Clinical Research and Public Health
    • Research Letters
    • Editorials
    • Perspectives
    • Physician-Scientist Development
    • Reviews
    • Top read articles

  • Current issue
  • Past issues
  • Specialties
  • In-Press Preview
  • Resource and Technical Advances
  • Clinical Research and Public Health
  • Research Letters
  • Editorials
  • Perspectives
  • Physician-Scientist Development
  • Reviews
  • Top read articles
  • About
  • Editors
  • Consulting Editors
  • For authors
  • Publication ethics
  • Publication alerts by email
  • Transfers
  • Advertising
  • Job board
  • Contact
Airway surface hyperviscosity and defective mucociliary transport by IL-17/TNF-α are corrected by β-adrenergic stimulus
Daniela Guidone, Martina Buccirossi, Paolo Scudieri, Michele Genovese, Sergio Sarnataro, Rossella De Cegli, Federico Cresta, Vito Terlizzi, Gabrielle Planelles, Gilles Crambert, Isabelle Sermet, Luis J.V. Galietta
Daniela Guidone, Martina Buccirossi, Paolo Scudieri, Michele Genovese, Sergio Sarnataro, Rossella De Cegli, Federico Cresta, Vito Terlizzi, Gabrielle Planelles, Gilles Crambert, Isabelle Sermet, Luis J.V. Galietta
View: Text | PDF
Research Article Pulmonology

Airway surface hyperviscosity and defective mucociliary transport by IL-17/TNF-α are corrected by β-adrenergic stimulus

  • Text
  • PDF
Abstract

The fluid covering the surface of airway epithelia represents a first barrier against pathogens. The chemical and physical properties of the airway surface fluid are controlled by the activity of ion channels and transporters. In cystic fibrosis (CF), loss of CFTR chloride channel function causes airway surface dehydration, bacterial infection, and inflammation. We investigated the effects of IL-17A plus TNF-α, 2 cytokines with relevant roles in CF and other chronic lung diseases. Transcriptome analysis revealed a profound change with upregulation of several genes involved in ion transport, antibacterial defense, and neutrophil recruitment. At the functional level, bronchial epithelia treated in vitro with the cytokine combination showed upregulation of ENaC channel, ATP12A proton pump, ADRB2 β-adrenergic receptor, and SLC26A4 anion exchanger. The overall result of IL-17A/TNF-α treatment was hyperviscosity of the airway surface, as demonstrated by fluorescence recovery after photobleaching (FRAP) experiments. Importantly, stimulation with a β-adrenergic agonist switched airway surface to a low-viscosity state in non-CF but not in CF epithelia. Our study suggests that CF lung disease is sustained by a vicious cycle in which epithelia cannot exit from the hyperviscous state, thus perpetuating the proinflammatory airway surface condition.

Authors

Daniela Guidone, Martina Buccirossi, Paolo Scudieri, Michele Genovese, Sergio Sarnataro, Rossella De Cegli, Federico Cresta, Vito Terlizzi, Gabrielle Planelles, Gilles Crambert, Isabelle Sermet, Luis J.V. Galietta

×

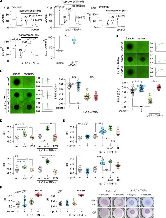
Figure 7

Effect of β-adrenergic stimulus on airway surface properties.

Options: View larger image (or click on image) Download as PowerPoint
Effect of β-adrenergic stimulus on airway surface properties.
(A) Repres...
(A) Representative traces and summary of data for short-circuit current experiments on epithelia treated with/without IL-17/TNF-α, in which isoproterenol (10 and 100 nM) was added to stimulate CFTR activity. Where indicated CFTRinh-172 (20 μM) and propranolol (5 μM) were also added. The scatter dot plot shows the amplitude of CFTRinh-172 effect in epithelia previously stimulated with isoproterenol. ***P < 0.001 versus control (Student’s t test). (B and C) Data from FRAP experiments on non-CF (B) or CF (C) epithelia treated with/without IL-17/TNF-α (72 hours). Where indicated, isoproterenol (100 nM) was added for 3 hours on the basolateral side before experiments. Representative images show the epithelial surface, labeled with FITC-dextran, after photobleaching of a circular area and then after a 60-second recovery time. The traces on the side of each image pair report the time course of fluorescence recovery. The vertical dashed line indicates the 30-second time point. Scatter dot plots show the normalized fluorescence value measured at 30 seconds after photobleaching. ***P < 0.001 (Kruskal-Wallis and Dunn’s test). (D and E) Measurement of pH in the apical solution (large volume ex situ pH assay) for non-CF (top) and CF (bottom) epithelia, treated with/without IL-17/TNF-α. Where indicated, the apical solution contained ouabain (ouab, 200 μM) or PDSinh-A01 (PDS, 25 μM), whereas the basolateral solution included isoproterenol (100 nM). *P < 0.5; **P < 0.01; and ***P < 0.001 (ANOVA with Tukey’s post hoc test). (F) Measurement of pH on the apical surface (small volume in situ pH assay) in non-CF and CF epithelia treated with/without IL-17/TNF-α (72 hours). Where indicated, the basolateral solution included isoproterenol (100 nM, for 3 hours before experiment). The scatter dot plots show pH values for the indicated conditions. ***P < 0.001 versus untreated cells (no cytokine treatment, no isoproterenol). ##P < 0.01; ###P < 0.001 versus cells with cytokine treatment/without isoproterenol (Kruskal-Wallis and Dunn’s test). The images show the pattern of SNARF-1 dextran distribution on epithelial surface for the indicated conditions.

Copyright © 2026 American Society for Clinical Investigation
ISSN 2379-3708

Sign up for email alerts