Go to The Journal of Clinical Investigation
  • About
  • Editors
  • Consulting Editors
  • For authors
  • Publication ethics
  • Publication alerts by email
  • Transfers
  • Advertising
  • Job board
  • Contact
  • Physician-Scientist Development
  • Current issue
  • Past issues
  • By specialty
    • COVID-19
    • Cardiology
    • Immunology
    • Metabolism
    • Nephrology
    • Oncology
    • Pulmonology
    • All ...
  • Videos
  • Collections
    • In-Press Preview
    • Resource and Technical Advances
    • Clinical Research and Public Health
    • Research Letters
    • Editorials
    • Perspectives
    • Physician-Scientist Development
    • Reviews
    • Top read articles

  • Current issue
  • Past issues
  • Specialties
  • In-Press Preview
  • Resource and Technical Advances
  • Clinical Research and Public Health
  • Research Letters
  • Editorials
  • Perspectives
  • Physician-Scientist Development
  • Reviews
  • Top read articles
  • About
  • Editors
  • Consulting Editors
  • For authors
  • Publication ethics
  • Publication alerts by email
  • Transfers
  • Advertising
  • Job board
  • Contact
Airway surface hyperviscosity and defective mucociliary transport by IL-17/TNF-α are corrected by β-adrenergic stimulus
Daniela Guidone, Martina Buccirossi, Paolo Scudieri, Michele Genovese, Sergio Sarnataro, Rossella De Cegli, Federico Cresta, Vito Terlizzi, Gabrielle Planelles, Gilles Crambert, Isabelle Sermet, Luis J.V. Galietta
Daniela Guidone, Martina Buccirossi, Paolo Scudieri, Michele Genovese, Sergio Sarnataro, Rossella De Cegli, Federico Cresta, Vito Terlizzi, Gabrielle Planelles, Gilles Crambert, Isabelle Sermet, Luis J.V. Galietta
View: Text | PDF
Research Article Pulmonology

Airway surface hyperviscosity and defective mucociliary transport by IL-17/TNF-α are corrected by β-adrenergic stimulus

  • Text
  • PDF
Abstract

The fluid covering the surface of airway epithelia represents a first barrier against pathogens. The chemical and physical properties of the airway surface fluid are controlled by the activity of ion channels and transporters. In cystic fibrosis (CF), loss of CFTR chloride channel function causes airway surface dehydration, bacterial infection, and inflammation. We investigated the effects of IL-17A plus TNF-α, 2 cytokines with relevant roles in CF and other chronic lung diseases. Transcriptome analysis revealed a profound change with upregulation of several genes involved in ion transport, antibacterial defense, and neutrophil recruitment. At the functional level, bronchial epithelia treated in vitro with the cytokine combination showed upregulation of ENaC channel, ATP12A proton pump, ADRB2 β-adrenergic receptor, and SLC26A4 anion exchanger. The overall result of IL-17A/TNF-α treatment was hyperviscosity of the airway surface, as demonstrated by fluorescence recovery after photobleaching (FRAP) experiments. Importantly, stimulation with a β-adrenergic agonist switched airway surface to a low-viscosity state in non-CF but not in CF epithelia. Our study suggests that CF lung disease is sustained by a vicious cycle in which epithelia cannot exit from the hyperviscous state, thus perpetuating the proinflammatory airway surface condition.

Authors

Daniela Guidone, Martina Buccirossi, Paolo Scudieri, Michele Genovese, Sergio Sarnataro, Rossella De Cegli, Federico Cresta, Vito Terlizzi, Gabrielle Planelles, Gilles Crambert, Isabelle Sermet, Luis J.V. Galietta

×

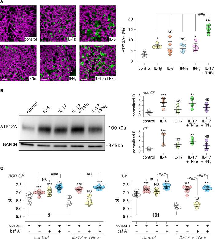
Figure 2

Upregulation of ATP12A expression and function by IL-17/TNF-α in vitro.

Options: View larger image (or click on image) Download as PowerPoint
Upregulation of ATP12A expression and function by IL-17/TNF-α in vitro.
...
(A) Representative confocal microscope images showing detection of ATP12A (green) and acetylated tubulin (i.e., cilia, magenta). Images are xy scans of CF cultured bronchial epithelial cells treated for 72 hours with/without cytokines (10 ng/mL for IL-6, IL-1β, TNF-α, IFN-α, and IFN-γ; 20 ng/mL for IL-17). Scale bar: 25 μm. Scatter dot plot reporting percentage of ATP12A+ cells in bronchial epithelia with indicated treatments (*P < 0.05 and ***P < 0.001 versus control; ###P < 0.001 between indicated conditions; ANOVA and Tukey’s post hoc test). (B) Representative image (left) and summary of data (right) deriving from Western blot analysis of ATP12A protein in lysates of bronchial epithelial cells treated with/without single cytokines or cytokine combinations. The scatter dot plots report the band intensity for ATP12A normalized for GAPDH expression. Data were obtained from 5 CF and 5 non-CF bronchial cell preparations (**P < 0.01 and ***P < 0.001 versus control; ANOVA and Dunnett’s post hoc test). (C) Apical fluid pH measurement with SNARF-1 dextran probe in non-CF and CF bronchial epithelia. Cells were treated with/without IL-17 + TNF-α. Experiments were done in bicarbonate-free conditions. Where indicated, the apical solution contained ouabain (200 μM), bafilomycin A1 (100 nM), or both compounds together. pH was measured after 3 hours of incubation under CO2-free conditions (***P < 0.001 versus control; #P < 0.05 and ###P < 0.001 between indicated conditions; §P < 0.05 and §§§P < 0.001 for treated versus untreated epithelia; ANOVA and Tukey’s post hoc test).

Copyright © 2026 American Society for Clinical Investigation
ISSN 2379-3708

Sign up for email alerts