Go to The Journal of Clinical Investigation
  • About
  • Editors
  • Consulting Editors
  • For authors
  • Publication ethics
  • Publication alerts by email
  • Transfers
  • Advertising
  • Job board
  • Contact
  • Physician-Scientist Development
  • Current issue
  • Past issues
  • By specialty
    • COVID-19
    • Cardiology
    • Immunology
    • Metabolism
    • Nephrology
    • Oncology
    • Pulmonology
    • All ...
  • Videos
  • Collections
    • In-Press Preview
    • Resource and Technical Advances
    • Clinical Research and Public Health
    • Research Letters
    • Editorials
    • Perspectives
    • Physician-Scientist Development
    • Reviews
    • Top read articles

  • Current issue
  • Past issues
  • Specialties
  • In-Press Preview
  • Resource and Technical Advances
  • Clinical Research and Public Health
  • Research Letters
  • Editorials
  • Perspectives
  • Physician-Scientist Development
  • Reviews
  • Top read articles
  • About
  • Editors
  • Consulting Editors
  • For authors
  • Publication ethics
  • Publication alerts by email
  • Transfers
  • Advertising
  • Job board
  • Contact
Effect of mechanical unloading on genome-wide DNA methylation profile of the failing human heart
Xianghai Liao, Peter J. Kennel, Bohao Liu, Trevor R. Nash, Richard Z. Zhuang, Amandine F. Godier-Furnemont, Chenyi Xue, Rong Lu, Paolo C. Colombo, Nir Uriel, Muredach P. Reilly, Steven O. Marx, Gordana Vunjak-Novakovic, Veli K. Topkara
Xianghai Liao, Peter J. Kennel, Bohao Liu, Trevor R. Nash, Richard Z. Zhuang, Amandine F. Godier-Furnemont, Chenyi Xue, Rong Lu, Paolo C. Colombo, Nir Uriel, Muredach P. Reilly, Steven O. Marx, Gordana Vunjak-Novakovic, Veli K. Topkara
View: Text | PDF
Research Article Cardiology

Effect of mechanical unloading on genome-wide DNA methylation profile of the failing human heart

  • Text
  • PDF
Abstract

Heart failure (HF) is characterized by global alterations in myocardial DNA methylation, yet little is known about the epigenetic regulation of the noncoding genome and potential reversibility of DNA methylation with left ventricular assist device (LVAD) therapy. Genome-wide mapping of myocardial DNA methylation in 36 patients with HF at LVAD implantation, 8 patients at LVAD explantation, and 7 nonfailing (NF) donors using a high-density bead array platform identified 2,079 differentially methylated positions (DMPs) in ischemic cardiomyopathy (ICM) and 261 DMPs in nonischemic cardiomyopathy (NICM). LVAD support resulted in normalization of 3.2% of HF-associated DMPs. Methylation-expression correlation analysis yielded several protein-coding genes that are hypomethylated and upregulated (HTRA1, FBXO16, EFCAB13, and AKAP13) or hypermethylated and downregulated (TBX3) in HF. A potentially novel cardiac-specific super-enhancer long noncoding RNA (lncRNA) (LINC00881) is hypermethylated and downregulated in human HF. LINC00881 is an upstream regulator of sarcomere and calcium channel gene expression including MYH6, CACNA1C, and RYR2. LINC00881 knockdown reduces peak calcium amplitude in the beating human induced pluripotent stem cell–derived cardiomyocytes (hiPSC-CMs). These data suggest that HF-associated changes in myocardial DNA methylation within coding and noncoding genomes are minimally reversible with mechanical unloading. Epigenetic reprogramming strategies may be necessary to achieve sustained clinical recovery from heart failure.

Authors

Xianghai Liao, Peter J. Kennel, Bohao Liu, Trevor R. Nash, Richard Z. Zhuang, Amandine F. Godier-Furnemont, Chenyi Xue, Rong Lu, Paolo C. Colombo, Nir Uriel, Muredach P. Reilly, Steven O. Marx, Gordana Vunjak-Novakovic, Veli K. Topkara

×

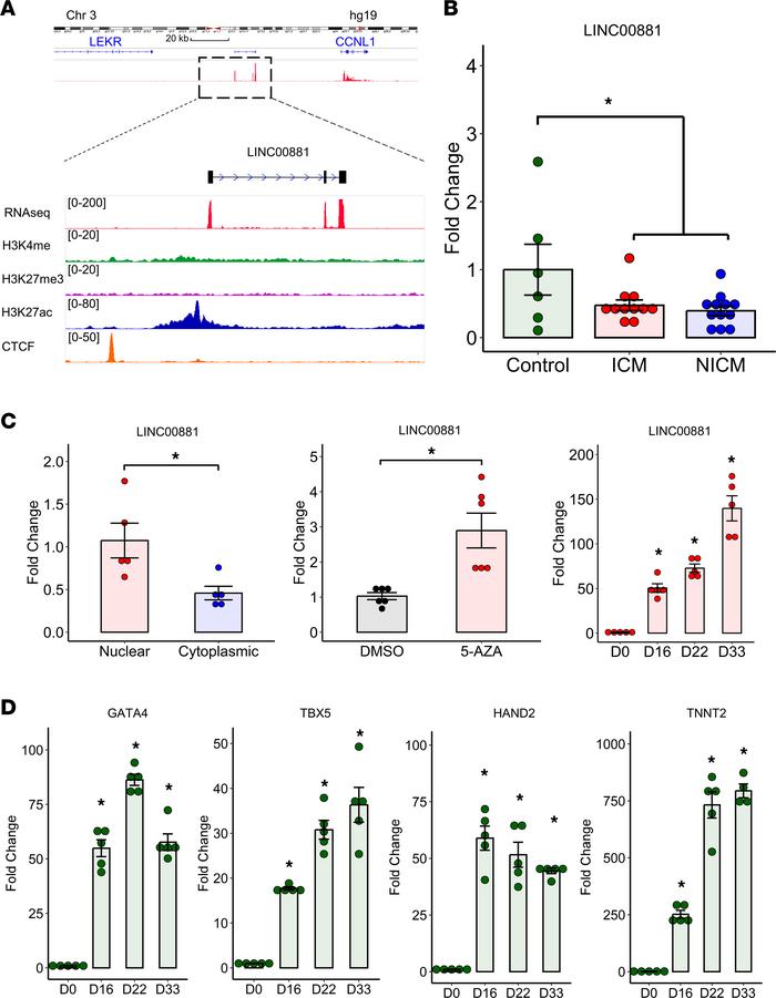
Figure 5

LINC00881 is a cardiomyocyte lineage-specific super-enhancer lincRNA.

Options: View larger image (or click on image) Download as PowerPoint

LINC00881 is a cardiomyocyte lineage-specific super-enhancer lincRNA.
(...
(A) Position, expression, and epigenetic regulation of the LINC00881 locus in the NF human heart. (B) Expression of LINC00881 in patients with ICM and NICM cardiomyopathy by qPCR (*P < 0.05, 1-way ANOVA with Fisher’s post hoc test; n = 6 controls, 11 ICM, and 12 NICM). (C) Expression of LINC00881 in the nuclear versus cytoplasmic fractions (*P < 0.05, unpaired 2-tailed t test, n = 6/group), with or without treatment with 20 nM 5-AZA (*P < 0.05, unpaired 2-tailed t test, n = 6/group), in hiPSC-CMs (*P < 0.05, 1-way ANOVA with Fisher’s post hoc test compared with day 0, n = 5/group). (D) Expression levels of LINC00881 and cardiac transcription factors during hiPSC-CM differentiation (*P < 0.05, 1-way ANOVA with Fisher’s post hoc test compared with day 0, n = 5/group). Data shown as mean ± SEM.

Copyright © 2026 American Society for Clinical Investigation
ISSN 2379-3708

Sign up for email alerts