Go to The Journal of Clinical Investigation
  • About
  • Editors
  • Consulting Editors
  • For authors
  • Publication ethics
  • Publication alerts by email
  • Transfers
  • Advertising
  • Job board
  • Contact
  • Physician-Scientist Development
  • Current issue
  • Past issues
  • By specialty
    • COVID-19
    • Cardiology
    • Immunology
    • Metabolism
    • Nephrology
    • Oncology
    • Pulmonology
    • All ...
  • Videos
  • Collections
    • In-Press Preview
    • Resource and Technical Advances
    • Clinical Research and Public Health
    • Research Letters
    • Editorials
    • Perspectives
    • Physician-Scientist Development
    • Reviews
    • Top read articles

  • Current issue
  • Past issues
  • Specialties
  • In-Press Preview
  • Resource and Technical Advances
  • Clinical Research and Public Health
  • Research Letters
  • Editorials
  • Perspectives
  • Physician-Scientist Development
  • Reviews
  • Top read articles
  • About
  • Editors
  • Consulting Editors
  • For authors
  • Publication ethics
  • Publication alerts by email
  • Transfers
  • Advertising
  • Job board
  • Contact
Kidney collecting duct cells make vasopressin in response to NaCl-induced hypertonicity
Juan Pablo Arroyo, Andrew S. Terker, Yvonne Zuchowski, Jason A. Watts, Fabian Bock, Cameron Meyer, Wentian Luo, Meghan E. Kapp, Edward R. Gould, Adam X. Miranda, Joshua Carty, Ming Jiang, Roberto M. Vanacore, Elizabeth Hammock, Matthew H. Wilson, Roy Zent, Mingzhi Zhang, Gautam Bhave, Raymond C. Harris
Juan Pablo Arroyo, Andrew S. Terker, Yvonne Zuchowski, Jason A. Watts, Fabian Bock, Cameron Meyer, Wentian Luo, Meghan E. Kapp, Edward R. Gould, Adam X. Miranda, Joshua Carty, Ming Jiang, Roberto M. Vanacore, Elizabeth Hammock, Matthew H. Wilson, Roy Zent, Mingzhi Zhang, Gautam Bhave, Raymond C. Harris
View: Text | PDF
Research Article Nephrology

Kidney collecting duct cells make vasopressin in response to NaCl-induced hypertonicity

  • Text
  • PDF
Abstract

Vasopressin has traditionally been thought to be produced by the neurohypophyseal system and then released into the circulation where it regulates water homeostasis. The questions of whether vasopressin could be produced outside of the brain and if the kidney could be a source of vasopressin are raised by the syndrome of inappropriate antidiuretic hormone secretion (vasopressin). We found that mouse and human kidneys expressed vasopressin mRNA. Using an antibody that detects preprovasopressin, we found that immunoreactive preprovasopressin protein was found in mouse and human kidneys. Moreover, we found that murine collecting duct cells made biologically active vasopressin, which increased in response to NaCl-mediated hypertonicity, and that water restriction increased the abundance of kidney-derived vasopressin mRNA and protein expression in mouse kidneys. Thus, we provide evidence of biologically active production of kidney-derived vasopressin in kidney tubular epithelial cells.

Authors

Juan Pablo Arroyo, Andrew S. Terker, Yvonne Zuchowski, Jason A. Watts, Fabian Bock, Cameron Meyer, Wentian Luo, Meghan E. Kapp, Edward R. Gould, Adam X. Miranda, Joshua Carty, Ming Jiang, Roberto M. Vanacore, Elizabeth Hammock, Matthew H. Wilson, Roy Zent, Mingzhi Zhang, Gautam Bhave, Raymond C. Harris

×

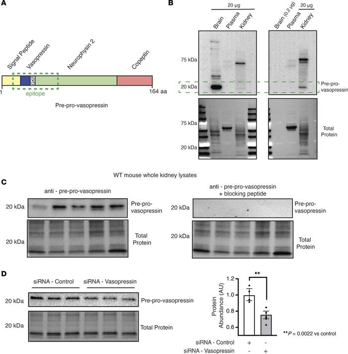
Figure 3

Preprovasopressin was found in mouse brain and kidney.

Options: View larger image (or click on image) Download as PowerPoint
Preprovasopressin was found in mouse brain and kidney.
(A) Our custom an...
(A) Our custom antibody targets the cleavage site of the vasopressin precursor peptide. (B) The antibody detected a specific band at 20 kDa in mouse brain and kidney samples, but not in plasma, at a 1:1 ratio (left) and a 1:10 ratio (right). (C) We detected a specific band in WT mouse kidneys (n = 5), and the signal was inhibited if the primary antibody was incubated with the blocking peptide. (D) Vasopressin was found in inner medullary collecting duct cells, and expression was decreased with the use of siRNA that targets Avp. Data in D are presented as mean ± SD and analyzed with an unpaired Mann-Whitney test; n = 4 independent replicates. **P = 0.002.

Copyright © 2026 American Society for Clinical Investigation
ISSN 2379-3708

Sign up for email alerts