Go to The Journal of Clinical Investigation
  • About
  • Editors
  • Consulting Editors
  • For authors
  • Publication ethics
  • Publication alerts by email
  • Transfers
  • Advertising
  • Job board
  • Contact
  • Physician-Scientist Development
  • Current issue
  • Past issues
  • By specialty
    • COVID-19
    • Cardiology
    • Immunology
    • Metabolism
    • Nephrology
    • Oncology
    • Pulmonology
    • All ...
  • Videos
  • Collections
    • In-Press Preview
    • Resource and Technical Advances
    • Clinical Research and Public Health
    • Research Letters
    • Editorials
    • Perspectives
    • Physician-Scientist Development
    • Reviews
    • Top read articles

  • Current issue
  • Past issues
  • Specialties
  • In-Press Preview
  • Resource and Technical Advances
  • Clinical Research and Public Health
  • Research Letters
  • Editorials
  • Perspectives
  • Physician-Scientist Development
  • Reviews
  • Top read articles
  • About
  • Editors
  • Consulting Editors
  • For authors
  • Publication ethics
  • Publication alerts by email
  • Transfers
  • Advertising
  • Job board
  • Contact
Iron therapy mitigates chronic kidney disease progression by regulating intracellular iron status of kidney macrophages
Edwin Patino, Divya Bhatia, Steven Z. Vance, Ada Antypiuk, Rie Uni, Chantalle Campbell, Carlo G. Castillo, Shahd Jaouni, Francesca Vinchi, Mary E. Choi, Oleh Akchurin
Edwin Patino, Divya Bhatia, Steven Z. Vance, Ada Antypiuk, Rie Uni, Chantalle Campbell, Carlo G. Castillo, Shahd Jaouni, Francesca Vinchi, Mary E. Choi, Oleh Akchurin
View: Text | PDF
Research Article Nephrology

Iron therapy mitigates chronic kidney disease progression by regulating intracellular iron status of kidney macrophages

  • Text
  • PDF
Abstract

Systemic iron metabolism is disrupted in chronic kidney disease (CKD). However, little is known about local kidney iron homeostasis and its role in kidney fibrosis. Kidney-specific effects of iron therapy in CKD also remain elusive. Here, we elucidate the role of macrophage iron status in kidney fibrosis and demonstrate that it is a potential therapeutic target. In CKD, kidney macrophages exhibited depletion of labile iron pool (LIP) and induction of transferrin receptor 1, indicating intracellular iron deficiency. Low LIP in kidney macrophages was associated with their defective antioxidant response and proinflammatory polarization. Repletion of LIP in kidney macrophages through knockout of ferritin heavy chain (Fth1) reduced oxidative stress and mitigated fibrosis. Similar to Fth1 knockout, iron dextran therapy, through replenishing macrophage LIP, reduced oxidative stress, decreased the production of proinflammatory cytokines, and alleviated kidney fibrosis. Interestingly, iron markedly decreased TGF-β expression and suppressed TGF-β–driven fibrotic response of macrophages. Iron dextran therapy and FtH suppression had an additive protective effect against fibrosis. Adoptive transfer of iron-loaded macrophages alleviated kidney fibrosis, validating the protective effect of iron-replete macrophages in CKD. Thus, targeting intracellular iron deficiency of kidney macrophages in CKD can serve as a therapeutic opportunity to mitigate disease progression.

Authors

Edwin Patino, Divya Bhatia, Steven Z. Vance, Ada Antypiuk, Rie Uni, Chantalle Campbell, Carlo G. Castillo, Shahd Jaouni, Francesca Vinchi, Mary E. Choi, Oleh Akchurin

×

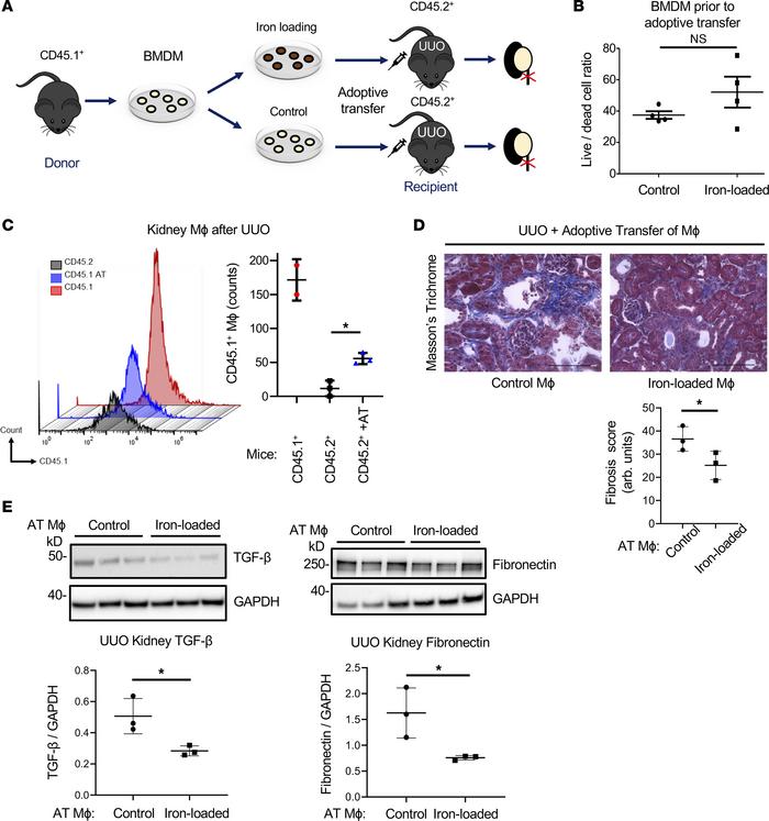
Figure 8

Adoptive transfer of iron-loaded macrophages limits kidney fibrosis in mice subjected to UUO.

Options: View larger image (or click on image) Download as PowerPoint
Adoptive transfer of iron-loaded macrophages limits kidney fibrosis in m...
(A) Schematic diagram of the adoptive transfer (AT) of iron-loaded macrophages into UUO mice. BMDMs were isolated from CD45.1+ mice and left untreated (control) or treated with 25 μM ferric ammonium citrate (iron-loaded) for 20 hours prior to AT. Kidney fibrosis was induced by UUO in CD45.2+ mice. CD45.2+ mice received intravenously control or iron-loaded CD45.1+ macrophages. Kidneys were harvested 5 days after AT. (B) The ratio between live and dead cells in control versus iron-loaded BMDMs prior to transfer was assessed by flow cytometry using DAPI; n = 4 per group. (C) Flow cytometry histogram and count of CD45.1+CD11b+F4/80+ macrophages in recipient CD45.2+ kidneys upon AT of control macrophages. (D) Assessment of UUO-induced kidney fibrosis by Masson’s trichrome staining after AT of control versus iron-loaded macrophages. (E) Expression of latent TGF-β and fibronectin in kidney tissues after AT of control versus iron-loaded macrophages. Scale bars, 100 μm. Error bars represent SD; n = 3 per group. Data were analyzed using t test. *P < 0.05.

Copyright © 2026 American Society for Clinical Investigation
ISSN 2379-3708

Sign up for email alerts