Go to The Journal of Clinical Investigation
  • About
  • Editors
  • Consulting Editors
  • For authors
  • Publication ethics
  • Publication alerts by email
  • Transfers
  • Advertising
  • Job board
  • Contact
  • Physician-Scientist Development
  • Current issue
  • Past issues
  • By specialty
    • COVID-19
    • Cardiology
    • Immunology
    • Metabolism
    • Nephrology
    • Oncology
    • Pulmonology
    • All ...
  • Videos
  • Collections
    • In-Press Preview
    • Resource and Technical Advances
    • Clinical Research and Public Health
    • Research Letters
    • Editorials
    • Perspectives
    • Physician-Scientist Development
    • Reviews
    • Top read articles

  • Current issue
  • Past issues
  • Specialties
  • In-Press Preview
  • Resource and Technical Advances
  • Clinical Research and Public Health
  • Research Letters
  • Editorials
  • Perspectives
  • Physician-Scientist Development
  • Reviews
  • Top read articles
  • About
  • Editors
  • Consulting Editors
  • For authors
  • Publication ethics
  • Publication alerts by email
  • Transfers
  • Advertising
  • Job board
  • Contact
Remote ischemic preconditioning causes transient cell cycle arrest and renal protection by a NF-κB–dependent Sema5B pathway
Jan Rossaint, Melanie Meersch, Katharina Thomas, Sina Mersmann, Martin Lehmann, Jennifer Skupski, Tobias Tekath, Peter Rosenberger, John A. Kellum, Hermann Pavenstädt, Alexander Zarbock
Jan Rossaint, Melanie Meersch, Katharina Thomas, Sina Mersmann, Martin Lehmann, Jennifer Skupski, Tobias Tekath, Peter Rosenberger, John A. Kellum, Hermann Pavenstädt, Alexander Zarbock
View: Text | PDF
Research Article Immunology Nephrology

Remote ischemic preconditioning causes transient cell cycle arrest and renal protection by a NF-κB–dependent Sema5B pathway

  • Text
  • PDF
Abstract

Acute kidney injury increases morbidity and mortality, and previous studies have shown that remote ischemic preconditioning (RIPC) reduces the risk of acute kidney injury after cardiac surgery. RIPC increases urinary high mobility group box protein-1 (HMGB1) levels in patients, and this correlates with kidney protection. Here, we show that RIPC reduces renal ischemia-reperfusion injury and improves kidney function in mice. Mechanistically, RIPC increases HMGB1 levels in the plasma and urine, and HMGB1 binds to TLR4 on renal tubular epithelial cells, inducing transcriptomic modulation of renal tubular epithelial cells and providing renal protection, whereas TLR4 activation on nonrenal cells was shown to contribute to renal injury. This protection is mediated by activation of induction of AMPKα and NF-κB; this induction contributes to the upregulation of Sema5b, which triggers a transient, protective G1 cell cycle arrest. In cardiac surgery patients at high risk for postoperative acute kidney injury, increased HMGB1 and Sema5b levels after RIPC were associated with renal protection after surgery. The results may help to develop future clinical treatment options for acute kidney injury.

Authors

Jan Rossaint, Melanie Meersch, Katharina Thomas, Sina Mersmann, Martin Lehmann, Jennifer Skupski, Tobias Tekath, Peter Rosenberger, John A. Kellum, Hermann Pavenstädt, Alexander Zarbock

×

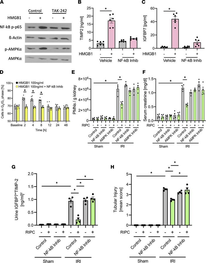
Figure 6

HMGB1 induces NF-κB and AMPKα activation.

Options: View larger image (or click on image) Download as PowerPoint
HMGB1 induces NF-κB and AMPKα activation.
(A) Isolated murine renal tubu...
(A) Isolated murine renal tubular epithelial cells were incubated with HMBG1 (0.1 μg/mL) or HMGB1 plus TLR4 inhibitor (TAK-242). Activation of NF-κB and AMPKα was detected by Western blotting for NF-κB p-p65 and β-actin as loading control, as well as p-AMPKα and total AMPKα (exemplary blots). Isolated murine renal tubular epithelial cells were incubated with HMBG1 (0.1 μg/mL) or HMGB1 plus NF-κB inhibitor (Bay-117082). (B and C) TIMP-2 and IGFBP7 were analyzed by ELISAs (n = 6). (D) Isolated murine renal tubular epithelial cells were treated with HMBG1 (0.1 μg/mL) or HMGB1 in combination with NF-κB inhibitor (Bay-117082). The proportion of cells in G0/G1 phase was analyzed by measuring cellular DNA content by flow cytometry (n = 6). After induction of general anesthesia WT mice received either 3 cycles RIPC or control procedure. Some mice received a NF-κB inhibitor (Bay-117082, 10 mg/kg i.p.) or AMPKα inhibitor before RIPC. Twenty-four hours after IRI induction, mice were sacrificed. (E) The recruitment of neutrophils (PMNs) into the kidney was analyzed by flow cytometry (n = 4). (F) Serum creatinine levels were measured by a photometric assay (n = 4). (G) The biomarkers TIMP-2 and IGFBP7 were measured in urine samples 24 hours after inducing renal IRI. (H) Renal tubular injury score was assessed based on histology (n = 4). One-way ANOVA followed by Bonferroni testing was used for statistical analysis; *P < 0.05.

Copyright © 2026 American Society for Clinical Investigation
ISSN 2379-3708

Sign up for email alerts