Go to The Journal of Clinical Investigation
  • About
  • Editors
  • Consulting Editors
  • For authors
  • Publication ethics
  • Publication alerts by email
  • Transfers
  • Advertising
  • Job board
  • Contact
  • Physician-Scientist Development
  • Current issue
  • Past issues
  • By specialty
    • COVID-19
    • Cardiology
    • Immunology
    • Metabolism
    • Nephrology
    • Oncology
    • Pulmonology
    • All ...
  • Videos
  • Collections
    • In-Press Preview
    • Resource and Technical Advances
    • Clinical Research and Public Health
    • Research Letters
    • Editorials
    • Perspectives
    • Physician-Scientist Development
    • Reviews
    • Top read articles

  • Current issue
  • Past issues
  • Specialties
  • In-Press Preview
  • Resource and Technical Advances
  • Clinical Research and Public Health
  • Research Letters
  • Editorials
  • Perspectives
  • Physician-Scientist Development
  • Reviews
  • Top read articles
  • About
  • Editors
  • Consulting Editors
  • For authors
  • Publication ethics
  • Publication alerts by email
  • Transfers
  • Advertising
  • Job board
  • Contact
Lipogenesis promotes mitochondrial fusion and maintains cancer stemness in human NSCLC
Zhen Liu, Jiaxin Lei, Tong Wu, Weijie Hu, Ming Zheng, Ying Wang, Jingdong Song, Hang Ruan, Lin Xu, Tao Ren, Wei Xu, Zhenke Wen
Zhen Liu, Jiaxin Lei, Tong Wu, Weijie Hu, Ming Zheng, Ying Wang, Jingdong Song, Hang Ruan, Lin Xu, Tao Ren, Wei Xu, Zhenke Wen
View: Text | PDF
Research Article Oncology

Lipogenesis promotes mitochondrial fusion and maintains cancer stemness in human NSCLC

  • Text
  • PDF
Abstract

Cancer stem-like cells (CSCs) are critically involved in cancer metastasis and chemoresistance, acting as one major obstacle in clinical practice. While accumulating studies have implicated the metabolic reprogramming of CSCs, mitochondrial dynamics in such cells remain poorly understood. Here we pinpointed OPA1hi with mitochondrial fusion as a metabolic feature of human lung CSCs, licensing their stem-like properties. Specifically, human lung CSCs exerted enhanced lipogenesis, inducing OPA1 expression via transcription factor SAM Pointed Domain containing ETS transcription Factor (SPDEF). In consequence, OPA1hi promoted mitochondrial fusion and stemness of CSCs. Such lipogenesishi, SPDEFhi, and OPA1hi metabolic adaptions were verified with primary CSCs from lung cancer patients. Accordingly, blocking lipogenesis and mitochondrial fusion efficiently impeded CSC expansion and growth of organoids derived from patients with lung cancer. Together, lipogenesis regulates mitochondrial dynamics via OPA1 for controlling CSCs in human lung cancer.

Authors

Zhen Liu, Jiaxin Lei, Tong Wu, Weijie Hu, Ming Zheng, Ying Wang, Jingdong Song, Hang Ruan, Lin Xu, Tao Ren, Wei Xu, Zhenke Wen

×

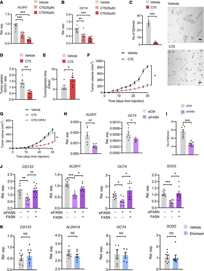
Figure 7

Lipogenesis controls the stem-like properties of CSCs.

Options: View larger image (or click on image) Download as PowerPoint
Lipogenesis controls the stem-like properties of CSCs.
(A and B) A549 tu...
(A and B) A549 tumor spheres were treated with an increasing dose of C75 and detected for ALDH1 and OCT4 expressions by qPCR after 12 hours. Mean ± SEM from 8 independent experiments. (C) A549 tumor spheres with or without C75 treatment (50 μM) were analyzed for sphere formations. Representative and mean ± SEM from 5 independent experiments. Scale bar: 10 μm. (D) Ration of A549 tumor sphere formation for the first (G1) and second (G2) generations after C75 (50 μM) treatment. Mean ± SEM from 5 independent experiments. (E and F) A549 tumor spheres with or without C75 treatment (50 μM) were analyzed for tumor initiation and growth in NSG mice. Mean ± SEM from 6 mice in each group. (G) A549 tumor spheres with or without C75 treatment (50 μM) plus OPA1 overexpression were analyzed for tumor growth in NSG mice. Mean ± SEM from 6 mice in each group. (H) A549 tumor spheres with or without FASN knockdown were detected for ALDH1 and OCT4 mRNA by qPCR. Mean ± SEM from 6 independent experiments. (I) Knockdown of FASN in A549 tumor spheres inhibited sphere-formations. Mean ± SEM from 8 independent experiments. (J) A549 tumor spheres were transfected using a second FASN siRNA with or without the reintroduction of FASN and were analyzed for expression of the stem-related genes. Mean ± SEM from 8 independent experiments. (K) A549 tumor spheres were treated with or without CPT1 inhibitor Etomoxir (100 μM) and analyzed for expression of the stem-related genes. Mean ± SEM from 5–7 independent experiments. *P < 0.05, **P < 0.01, ***P < 0.001 with ANOVA plus Tukey’s method (A, B, and J) and paired t test (C–I and K).

Copyright © 2026 American Society for Clinical Investigation
ISSN 2379-3708

Sign up for email alerts