Go to The Journal of Clinical Investigation
  • About
  • Editors
  • Consulting Editors
  • For authors
  • Publication ethics
  • Publication alerts by email
  • Transfers
  • Advertising
  • Job board
  • Contact
  • Physician-Scientist Development
  • Current issue
  • Past issues
  • By specialty
    • COVID-19
    • Cardiology
    • Immunology
    • Metabolism
    • Nephrology
    • Oncology
    • Pulmonology
    • All ...
  • Videos
  • Collections
    • In-Press Preview
    • Resource and Technical Advances
    • Clinical Research and Public Health
    • Research Letters
    • Editorials
    • Perspectives
    • Physician-Scientist Development
    • Reviews
    • Top read articles

  • Current issue
  • Past issues
  • Specialties
  • In-Press Preview
  • Resource and Technical Advances
  • Clinical Research and Public Health
  • Research Letters
  • Editorials
  • Perspectives
  • Physician-Scientist Development
  • Reviews
  • Top read articles
  • About
  • Editors
  • Consulting Editors
  • For authors
  • Publication ethics
  • Publication alerts by email
  • Transfers
  • Advertising
  • Job board
  • Contact
Lipogenesis promotes mitochondrial fusion and maintains cancer stemness in human NSCLC
Zhen Liu, Jiaxin Lei, Tong Wu, Weijie Hu, Ming Zheng, Ying Wang, Jingdong Song, Hang Ruan, Lin Xu, Tao Ren, Wei Xu, Zhenke Wen
Zhen Liu, Jiaxin Lei, Tong Wu, Weijie Hu, Ming Zheng, Ying Wang, Jingdong Song, Hang Ruan, Lin Xu, Tao Ren, Wei Xu, Zhenke Wen
View: Text | PDF
Research Article Oncology

Lipogenesis promotes mitochondrial fusion and maintains cancer stemness in human NSCLC

  • Text
  • PDF
Abstract

Cancer stem-like cells (CSCs) are critically involved in cancer metastasis and chemoresistance, acting as one major obstacle in clinical practice. While accumulating studies have implicated the metabolic reprogramming of CSCs, mitochondrial dynamics in such cells remain poorly understood. Here we pinpointed OPA1hi with mitochondrial fusion as a metabolic feature of human lung CSCs, licensing their stem-like properties. Specifically, human lung CSCs exerted enhanced lipogenesis, inducing OPA1 expression via transcription factor SAM Pointed Domain containing ETS transcription Factor (SPDEF). In consequence, OPA1hi promoted mitochondrial fusion and stemness of CSCs. Such lipogenesishi, SPDEFhi, and OPA1hi metabolic adaptions were verified with primary CSCs from lung cancer patients. Accordingly, blocking lipogenesis and mitochondrial fusion efficiently impeded CSC expansion and growth of organoids derived from patients with lung cancer. Together, lipogenesis regulates mitochondrial dynamics via OPA1 for controlling CSCs in human lung cancer.

Authors

Zhen Liu, Jiaxin Lei, Tong Wu, Weijie Hu, Ming Zheng, Ying Wang, Jingdong Song, Hang Ruan, Lin Xu, Tao Ren, Wei Xu, Zhenke Wen

×

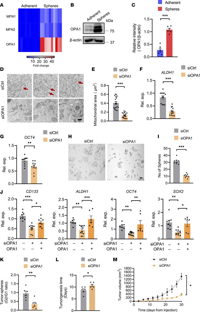
Figure 3

OPA1hi licenses mitochondrial fusion for CSCs stem properties.

Options: View larger image (or click on image) Download as PowerPoint
OPA1hi licenses mitochondrial fusion for CSCs stem properties.
(A) Heatm...
(A) Heatmap showing MFN1, MFN2, and OPA1 mRNA expressions in A549 tumor spheres and adherent cells. Data from 10 independent experiments. (B and C) Immunoblot analysis of OPA1 protein in A549 tumor spheres and adherent cells. Representative and mean ± SEM from 5 independent experiments. (D and E) A549 tumor spheres with or without OPA1 genetic knockdown were detected for mitochondrial ultrastructure with TEM and analyzed for mitochondrial areas. Representative and mean ± SEM from 5 independent experiments. Scale bars: 500 nm. Red arrows point to tubulated and elongated mitochondria. (F and G) A549 tumor spheres were transfected with OPA1 siRNA or the control for 48 hours and detected for ALDH1 and OCT4 mRNA expression by qPCR. Mean ± SEM from 10–12 independent experiments. (H and I) A549 tumor spheres with or without OPA1 genetic knockdown were analyzed for sphere formations. Representative and mean ± SEM from 8 independent experiments. (J) A549 tumor spheres were transfected with a second OPA1 siRNA in the presence or absence of the reintroduction of OPA1 overexpression, and they were detected for expression of the indicated stem-related genes. Mean ± SEM from 6–10 independent experiments. (K) Genetic knockdown of OPA1 results in persistent damage with sphere formations of A549 tumor spheres. Mean ± SEM from 6 independent experiments. (L and M) A549 tumor spheres with or without OPA1 genetic knockdown were detected for tumor initiation and growth in NSG mice. Mean ± SEM from 6 independent experiments. *P < 0.05, **P < 0.01, ***P < 0.001 with paired t test (C–I and K–M) and ANOVA plus Tukey’s method (J).

Copyright © 2026 American Society for Clinical Investigation
ISSN 2379-3708

Sign up for email alerts