Go to The Journal of Clinical Investigation
  • About
  • Editors
  • Consulting Editors
  • For authors
  • Publication ethics
  • Publication alerts by email
  • Transfers
  • Advertising
  • Job board
  • Contact
  • Physician-Scientist Development
  • Current issue
  • Past issues
  • By specialty
    • COVID-19
    • Cardiology
    • Immunology
    • Metabolism
    • Nephrology
    • Oncology
    • Pulmonology
    • All ...
  • Videos
  • Collections
    • In-Press Preview
    • Resource and Technical Advances
    • Clinical Research and Public Health
    • Research Letters
    • Editorials
    • Perspectives
    • Physician-Scientist Development
    • Reviews
    • Top read articles

  • Current issue
  • Past issues
  • Specialties
  • In-Press Preview
  • Resource and Technical Advances
  • Clinical Research and Public Health
  • Research Letters
  • Editorials
  • Perspectives
  • Physician-Scientist Development
  • Reviews
  • Top read articles
  • About
  • Editors
  • Consulting Editors
  • For authors
  • Publication ethics
  • Publication alerts by email
  • Transfers
  • Advertising
  • Job board
  • Contact
Acute aerobic exercise reveals that FAHFAs distinguish the metabolomes of overweight and normal-weight runners
Alisa B. Nelson, … , Peter A. Crawford, Patrycja Puchalska
Alisa B. Nelson, … , Peter A. Crawford, Patrycja Puchalska
Published February 22, 2022
Citation Information: JCI Insight. 2022;7(7):e158037. https://doi.org/10.1172/jci.insight.158037.
View: Text | PDF
Clinical Research and Public Health Metabolism

Acute aerobic exercise reveals that FAHFAs distinguish the metabolomes of overweight and normal-weight runners

  • Text
  • PDF
Abstract

Background Responses of the metabolome to acute aerobic exercise may predict maximum oxygen consumption (VO2max) and longer-term outcomes, including the development of diabetes and its complications.Methods Serum samples were collected from overweight/obese trained (OWT) and normal-weight trained (NWT) runners prior to and immediately after a supervised 90-minute treadmill run at 60% VO2max (NWT = 14, OWT = 11) in a cross-sectional study. We applied a liquid chromatography high-resolution–mass spectrometry–based untargeted metabolomics platform to evaluate the effect of acute aerobic exercise on the serum metabolome.Results NWT and OWT metabolic profiles shared increased circulating acylcarnitines and free fatty acids (FFAs) with exercise, while intermediates of adenine metabolism, inosine, and hypoxanthine were strongly correlated with body fat percentage and VO2max. Untargeted metabolomics-guided follow-up quantitative lipidomic analysis revealed that baseline levels of fatty acid esters of hydroxy fatty acids (FAHFAs) were generally diminished in the OWT group. FAHFAs negatively correlated with visceral fat mass and HOMA-IR. Strikingly, a 4-fold decrease in FAHFAs was provoked by acute aerobic running in NWT participants, an effect that negatively correlated with circulating IL-6; these effects were not observed in the OWT group. Machine learning models based on a preexercise metabolite profile that included FAHFAs, FFAs, and adenine intermediates predicted VO2max.Conclusion These findings in overweight human participants and healthy controls indicate that exercise-provoked changes in FAHFAs distinguish normal-weight from overweight participants and could predict VO2max. These results support the notion that FAHFAs could modulate the inflammatory response, fuel utilization, and insulin resistance.Trial registration ClinicalTrials.gov, NCT02150889.Funding NIH DK091538, AG069781, DK098203, TR000114, UL1TR002494.

Authors

Alisa B. Nelson, Lisa S. Chow, David B. Stagg, Jacob R. Gillingham, Michael D. Evans, Meixia Pan, Curtis C. Hughey, Chad L. Myers, Xianlin Han, Peter A. Crawford, Patrycja Puchalska

×

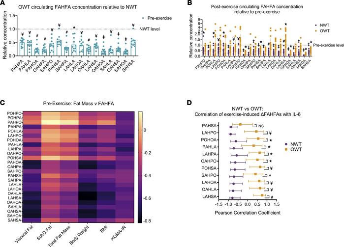
Figure 5

FAHFAs decrease in serum with acute aerobic exercise in NWT but not OWT.

Options: View larger image (or click on image) Download as PowerPoint
FAHFAs decrease in serum with acute aerobic exercise in NWT but not OWT....
(A) OWT baseline concentration of circulating FAHFAs relative to NWT; significance symbols indicate OWT/NWT comparison. (B) Exercise effect on FAHFA concentration relative to preexercise in NWT and OWT; significance symbols indicate pre- to postexercise comparison. *P ≤ 0.05; ¥P ≤ 0.01; #P ≤ 0.001; ‡P ≤ 0.0001 by Student’s t test with Benjamini-Hochberg correction for multiple testing. Data represent mean ± SEM. (C) Pearson correlation coefficient of fat mass measurements, circulating insulin, and HOMA-IR scores against baseline FAHFA concentrations in NWT and OWT. (D) Pearson correlation coefficient of exercise-induced changes in FAHFAs versus IL-6; significance symbols indicate difference in Pearson correlation between NWT and OWT. Significance determined by adjusted P value (q) after computed Fisher Z score. *q ≤ 0.05; ¥q ≤ 0.01; #q ≤ 0.001 by Student’s t test. Error bars represent 95% confidence intervals.

Copyright © 2025 American Society for Clinical Investigation
ISSN 2379-3708

Sign up for email alerts