Go to The Journal of Clinical Investigation
  • About
  • Editors
  • Consulting Editors
  • For authors
  • Publication ethics
  • Publication alerts by email
  • Transfers
  • Advertising
  • Job board
  • Contact
  • Physician-Scientist Development
  • Current issue
  • Past issues
  • By specialty
    • COVID-19
    • Cardiology
    • Immunology
    • Metabolism
    • Nephrology
    • Oncology
    • Pulmonology
    • All ...
  • Videos
  • Collections
    • In-Press Preview
    • Resource and Technical Advances
    • Clinical Research and Public Health
    • Research Letters
    • Editorials
    • Perspectives
    • Physician-Scientist Development
    • Reviews
    • Top read articles

  • Current issue
  • Past issues
  • Specialties
  • In-Press Preview
  • Resource and Technical Advances
  • Clinical Research and Public Health
  • Research Letters
  • Editorials
  • Perspectives
  • Physician-Scientist Development
  • Reviews
  • Top read articles
  • About
  • Editors
  • Consulting Editors
  • For authors
  • Publication ethics
  • Publication alerts by email
  • Transfers
  • Advertising
  • Job board
  • Contact
Dendritic cell–intrinsic LKB1-AMPK/SIK signaling controls metabolic homeostasis by limiting the hepatic Th17 response during obesity
Hendrik J.P. vanderZande, Eline C. Brombacher, Joost M. Lambooij, Leonard R. Pelgrom, Anna Zawistowska-Deniziak, Thiago A. Patente, Graham A. Heieis, Frank Otto, Arifa Ozir-Fazalalikhan, Maria Yazdanbakhsh, Bart Everts, Bruno Guigas
Hendrik J.P. vanderZande, Eline C. Brombacher, Joost M. Lambooij, Leonard R. Pelgrom, Anna Zawistowska-Deniziak, Thiago A. Patente, Graham A. Heieis, Frank Otto, Arifa Ozir-Fazalalikhan, Maria Yazdanbakhsh, Bart Everts, Bruno Guigas
View: Text | PDF
Research Article Immunology Metabolism

Dendritic cell–intrinsic LKB1-AMPK/SIK signaling controls metabolic homeostasis by limiting the hepatic Th17 response during obesity

  • Text
  • PDF
Abstract

Obesity-associated metabolic inflammation drives the development of insulin resistance and type 2 diabetes, notably through modulating innate and adaptive immune cells in metabolic organs. The nutrient sensor liver kinase B1 (LKB1) has recently been shown to control cellular metabolism and T cell priming functions of DCs. Here, we report that hepatic DCs from high-fat diet–fed (HFD-fed) obese mice display increased LKB1 phosphorylation and that LKB1 deficiency in DCs (CD11cΔLKB1) worsened HFD-driven hepatic steatosis and impaired glucose homeostasis. Loss of LKB1 in DCs was associated with increased expression of Th17-polarizing cytokines and accumulation of hepatic IL-17A+ Th cells in HFD-fed mice. Importantly, IL-17A neutralization rescued metabolic perturbations in HFD-fed CD11cΔLKB1 mice. Mechanistically, deficiency of the canonical LKB1 target AMPK in HFD-fed CD11cΔAMPKα1 mice recapitulated neither the hepatic Th17 phenotype nor the disrupted metabolic homeostasis, suggesting the involvement of other and/or additional LKB1 downstream effectors. We indeed provide evidence that the control of Th17 responses by DCs via LKB1 is actually dependent on both AMPKα1 and salt-inducible kinase signaling. Altogether, our data reveal a key role for LKB1 signaling in DCs in protection against obesity-induced metabolic dysfunctions by limiting hepatic Th17 responses.

Authors

Hendrik J.P. vanderZande, Eline C. Brombacher, Joost M. Lambooij, Leonard R. Pelgrom, Anna Zawistowska-Deniziak, Thiago A. Patente, Graham A. Heieis, Frank Otto, Arifa Ozir-Fazalalikhan, Maria Yazdanbakhsh, Bart Everts, Bruno Guigas

×

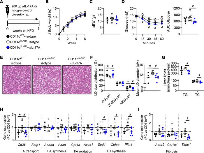
Figure 4

IL-17A neutralization rescued insulin resistance and hepatic steatosis in CD11cΔLKB1 mice.

Options: View larger image (or click on image) Download as PowerPoint
IL-17A neutralization rescued insulin resistance and hepatic steatosis i...
(A) CD11cWT (black symbols) and CD11cΔLKB1 mice were fed a HFD for 6 weeks while concomitantly receiving a biweekly i.p. treatment with IL-17A neutralizing antibodies (blue symbols) or isotype control (open symbols). (B and C) Body weight gain was monitored throughout the experiment. (D) An i.p. insulin tolerance test was performed at week 6. (E) At sacrifice, a piece of liver was sectioned and H&E stained. (F) Lipid droplet size distribution and mean lipid droplet diameter were quantified from H&E-stained slides. (G) Hepatic TG and TC content were determined. (H and I) Hepatic gene expression of genes involved in lipid metabolism (H) and fibrosis (I) was measured by qPCR. Data shown are a pool of 2 independent experiments. Data are expressed as mean ± SEM. Statistical analyses were performed using 2-way ANOVA (B, D, and F) or 1-way ANOVA (C and D–I) followed by Fisher’s post hoc tests.*P < 0.05 versus CD11cWT; #P < 0.05 versus CD11cΔLKB1 + isotype control (n = 4–8 mice per group). Scale bar: 50 μm.

Copyright © 2026 American Society for Clinical Investigation
ISSN 2379-3708

Sign up for email alerts