Go to The Journal of Clinical Investigation
  • About
  • Editors
  • Consulting Editors
  • For authors
  • Publication ethics
  • Publication alerts by email
  • Transfers
  • Advertising
  • Job board
  • Contact
  • Physician-Scientist Development
  • Current issue
  • Past issues
  • By specialty
    • COVID-19
    • Cardiology
    • Immunology
    • Metabolism
    • Nephrology
    • Oncology
    • Pulmonology
    • All ...
  • Videos
  • Collections
    • In-Press Preview
    • Resource and Technical Advances
    • Clinical Research and Public Health
    • Research Letters
    • Editorials
    • Perspectives
    • Physician-Scientist Development
    • Reviews
    • Top read articles

  • Current issue
  • Past issues
  • Specialties
  • In-Press Preview
  • Resource and Technical Advances
  • Clinical Research and Public Health
  • Research Letters
  • Editorials
  • Perspectives
  • Physician-Scientist Development
  • Reviews
  • Top read articles
  • About
  • Editors
  • Consulting Editors
  • For authors
  • Publication ethics
  • Publication alerts by email
  • Transfers
  • Advertising
  • Job board
  • Contact
Bronchoalveolar lavage fluid reveals factors contributing to the efficacy of PD-1 blockade in lung cancer
Kentaro Masuhiro, Motohiro Tamiya, Kosuke Fujimoto, Shohei Koyama, Yujiro Naito, Akio Osa, Takashi Hirai, Hidekazu Suzuki, Norio Okamoto, Takayuki Shiroyama, Kazumi Nishino, Yuichi Adachi, Takuro Nii, Yumi Kinugasa-Katayama, Akiko Kajihara, Takayoshi Morita, Seiya Imoto, Satoshi Uematsu, Takuma Irie, Daisuke Okuzaki, Taiki Aoshi, Yoshito Takeda, Toru Kumagai, Tomonori Hirashima, Atsushi Kumanogoh
Kentaro Masuhiro, Motohiro Tamiya, Kosuke Fujimoto, Shohei Koyama, Yujiro Naito, Akio Osa, Takashi Hirai, Hidekazu Suzuki, Norio Okamoto, Takayuki Shiroyama, Kazumi Nishino, Yuichi Adachi, Takuro Nii, Yumi Kinugasa-Katayama, Akiko Kajihara, Takayoshi Morita, Seiya Imoto, Satoshi Uematsu, Takuma Irie, Daisuke Okuzaki, Taiki Aoshi, Yoshito Takeda, Toru Kumagai, Tomonori Hirashima, Atsushi Kumanogoh
View: Text | PDF
Research Article Immunology Oncology

Bronchoalveolar lavage fluid reveals factors contributing to the efficacy of PD-1 blockade in lung cancer

  • Text
  • PDF
Abstract

Bronchoalveolar lavage is commonly performed to assess inflammation and identify responsible pathogens in lung diseases. Findings from bronchoalveolar lavage might be used to evaluate the immune profile of the lung tumor microenvironment (TME). To investigate whether bronchoalveolar lavage fluid (BALF) analysis can help identify patients with non–small cell lung cancer (NSCLC) who respond to immune checkpoint inhibitors (ICIs), BALF and blood were prospectively collected before initiating nivolumab. The secreted molecules, microbiome, and cellular profiles based on BALF and blood analysis of 12 patients were compared with regard to therapeutic effect. Compared with ICI nonresponders, responders showed significantly higher CXCL9 levels and a greater diversity of the lung microbiome profile in BALF, along with a greater frequency of the CD56+ subset in blood T cells, whereas no significant difference in PD-L1 expression was found in tumor cells. Antibiotic treatment in a preclinical lung cancer model significantly decreased CXCL9 in the lung TME, resulting in reduced sensitivity to anti–PD-1 antibody, which was reversed by CXCL9 induction in tumor cells. Thus, CXCL9 might be associated with the lung TME microbiome, and the balance of CXCL9 and lung TME microbiome could contribute to nivolumab sensitivity in patients with NSCLC. BALF analysis can help predict the efficacy of ICIs when performed along with currently approved examinations.

Authors

Kentaro Masuhiro, Motohiro Tamiya, Kosuke Fujimoto, Shohei Koyama, Yujiro Naito, Akio Osa, Takashi Hirai, Hidekazu Suzuki, Norio Okamoto, Takayuki Shiroyama, Kazumi Nishino, Yuichi Adachi, Takuro Nii, Yumi Kinugasa-Katayama, Akiko Kajihara, Takayoshi Morita, Seiya Imoto, Satoshi Uematsu, Takuma Irie, Daisuke Okuzaki, Taiki Aoshi, Yoshito Takeda, Toru Kumagai, Tomonori Hirashima, Atsushi Kumanogoh

×

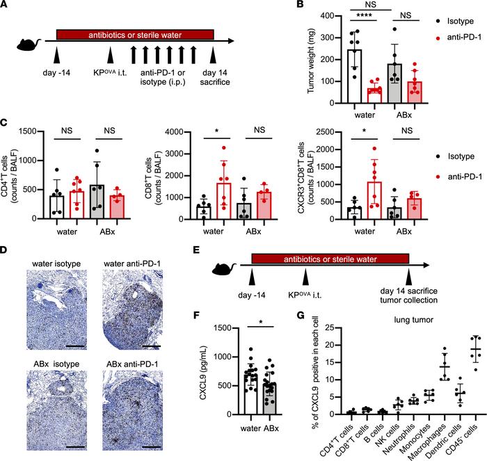
Figure 3

Dysbiosis suppressed both CXCL9 secretion in the tumor microenvironment and CD8+ T cell recruitment, leading to attenuated efficacy of PD-1 blockade.

Options: View larger image (or click on image) Download as PowerPoint
Dysbiosis suppressed both CXCL9 secretion in the tumor microenvironment ...
(A) Schematic of treatment schedule. Before tumor inoculation, mice were pretreated with an ABx cocktail of ampicillin, neomycin, vancomycin, and metronidazole or with sterile water. After 2 weeks, mice were inoculated intrathoracically (i.t.) with 1 × 106 KPOVA cells and then treated i.p. with 200 μg of either anti–PD-1 antibodies or isotype control for 2 weeks (3 times/week) starting 3 days after tumor inoculation. BALF and lung tumors were collected after sacrifice on day 14. (B) Tumor weight of mice that received sterile water or ABx that were then treated with isotype (black) or anti–PD-1 (red). Tumor weight encompasses the total weight of the tumor enucleated from the lung tissue and tumors invading the mediastinum and chest wall (n = 6–7 mice/group). (C) BALF was collected by washing mouse lungs with 1 mL PBS. The number of each T cell subset was analyzed by flow cytometry (n = 4–7 mice/group). (D) Images of immunohistochemistry staining of CD8 (brown) in tumor tissue of each representative sample. Original magnification, × 4. Scale bar: 500 μm. (E) Schematic of treatment schedule. Mice were pretreated with ABx or sterile water for 2 weeks before KPOVA inoculation. BALF and lung tumors were collected after sacrifice on day 14. Lung tumors were enucleated and homogenized for measurement of CXCL9. (F) Concentrations of CXCL9 in supernatants of homogenized lung tumors (white bar, sterile water group; gray bar, ABx group) were measured by ELISA (n = 17–19 mice/group). (G) Percentage of CXCL9+ cells among tumor-infiltrating leukocytes (CD45+) and cancer cells (CD45-) was analyzed by flow cytometry after stimulation with IFN-γ and lipopolysaccharide. The graph represents each lung tumor nodule (n = 6). (B, C, F, and G) Data are representative of at least 2 independent experiments. Data are presented as the mean ± SEM. *P < 0.05; statistical significance determined by Student’s t test. ****P < 0.0001; statistical significance determined by 1-way ANOVA with Tukey’s multiple comparison test.

Copyright © 2026 American Society for Clinical Investigation
ISSN 2379-3708

Sign up for email alerts