Go to The Journal of Clinical Investigation
  • About
  • Editors
  • Consulting Editors
  • For authors
  • Publication ethics
  • Publication alerts by email
  • Transfers
  • Advertising
  • Job board
  • Contact
  • Physician-Scientist Development
  • Current issue
  • Past issues
  • By specialty
    • COVID-19
    • Cardiology
    • Immunology
    • Metabolism
    • Nephrology
    • Oncology
    • Pulmonology
    • All ...
  • Videos
  • Collections
    • In-Press Preview
    • Resource and Technical Advances
    • Clinical Research and Public Health
    • Research Letters
    • Editorials
    • Perspectives
    • Physician-Scientist Development
    • Reviews
    • Top read articles

  • Current issue
  • Past issues
  • Specialties
  • In-Press Preview
  • Resource and Technical Advances
  • Clinical Research and Public Health
  • Research Letters
  • Editorials
  • Perspectives
  • Physician-Scientist Development
  • Reviews
  • Top read articles
  • About
  • Editors
  • Consulting Editors
  • For authors
  • Publication ethics
  • Publication alerts by email
  • Transfers
  • Advertising
  • Job board
  • Contact
Distinct pretreatment innate immune landscape and posttreatment T cell responses underlie immunotherapy-induced colitis
Kazi J. Nahar, Felix Marsh-Wakefield, Robert V. Rawson, Tuba N. Gide, Angela L. Ferguson, Ruth Allen, Camelia Quek, Ines Pires da Silva, Stephen Tattersal, Christopher J. Kiely, Neomal Sandanayake, Matteo S. Carlino, Geoff McCaughan, James S. Wilmott, Richard A. Scolyer, Georgina V. Long, Alexander M. Menzies, Umaimainthan Palendira
Kazi J. Nahar, Felix Marsh-Wakefield, Robert V. Rawson, Tuba N. Gide, Angela L. Ferguson, Ruth Allen, Camelia Quek, Ines Pires da Silva, Stephen Tattersal, Christopher J. Kiely, Neomal Sandanayake, Matteo S. Carlino, Geoff McCaughan, James S. Wilmott, Richard A. Scolyer, Georgina V. Long, Alexander M. Menzies, Umaimainthan Palendira
View: Text | PDF
Research Article Immunology Oncology

Distinct pretreatment innate immune landscape and posttreatment T cell responses underlie immunotherapy-induced colitis

  • Text
  • PDF
Abstract

Immune-related adverse events represent a major hurdle to the success of immunotherapy. The immunological mechanisms underlying their development and relation to antitumor responses are poorly understood. By examining both systemic and tissue-specific immune changes induced by combination anti–CTLA-4 and anti–PD-1 immunotherapy, we found distinct repertoire changes in patients who developed moderate-severe colitis, irrespective of their antitumor response to therapy. The proportion of circulating monocytes were significantly increased at baseline in patients who subsequently developed colitis compared with patients who did not develop colitis, and biopsies from patients with colitis showed monocytic infiltration of both endoscopically and histopathologically normal and inflamed regions of colon. The magnitude of systemic expansion of T cells following commencement of immunotherapy was also greater in patients who developed colitis. Importantly, we show expansion of specific T cell subsets within inflamed regions of the colon, including tissue-resident memory CD8+ T cells and Th1 CD4+ T cells in patients who developed colitis. Our data also suggest that CD8+ T cell expansion was locally induced, while Th1 cell expansion was systemic. Together, our data show that exaggerated innate and T cell responses to combination immunotherapy synergize to propel colitis in susceptible patients.

Authors

Kazi J. Nahar, Felix Marsh-Wakefield, Robert V. Rawson, Tuba N. Gide, Angela L. Ferguson, Ruth Allen, Camelia Quek, Ines Pires da Silva, Stephen Tattersal, Christopher J. Kiely, Neomal Sandanayake, Matteo S. Carlino, Geoff McCaughan, James S. Wilmott, Richard A. Scolyer, Georgina V. Long, Alexander M. Menzies, Umaimainthan Palendira

×

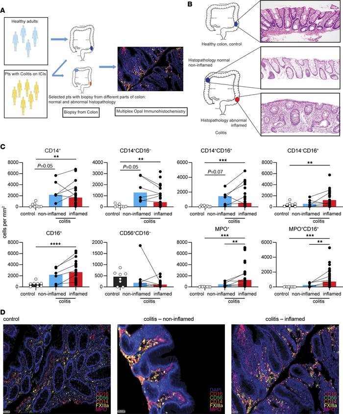
Figure 4

Myeloid cell subsets are altered at both histologically normal and diseased sites in colitis patients during toxicity.

Options: View larger image (or click on image) Download as PowerPoint
Myeloid cell subsets are altered at both histologically normal and disea...
(A) Healthy donors (control) and patients with colitis had colon samples biopsied. A subset of colitis patients had paired biopsy from a endoscopically noninflamed colon (colitis_noninflamed) and endoscopically inflamed colon (colitis_inflamed). (B) Representative H&E staining at colon sites confirming differences between inflamed and noninflamed regions. (C) Myeloid cell subset counts in colon tissue. (D) Representative plots of mIHC staining from colon sections. Brown-Forsythe and Welch ANOVA with Dunnett T3 multiple-comparison test in 3 groups. Median shown. *P ≤ 0.05, **P ≤ 0.01, ***P ≤ 0.001, ****P ≤ 0.0001. Scale bars: 50 µm.

Copyright © 2026 American Society for Clinical Investigation
ISSN 2379-3708

Sign up for email alerts