Go to The Journal of Clinical Investigation
  • About
  • Editors
  • Consulting Editors
  • For authors
  • Publication ethics
  • Publication alerts by email
  • Transfers
  • Advertising
  • Job board
  • Contact
  • Physician-Scientist Development
  • Current issue
  • Past issues
  • By specialty
    • COVID-19
    • Cardiology
    • Immunology
    • Metabolism
    • Nephrology
    • Oncology
    • Pulmonology
    • All ...
  • Videos
  • Collections
    • In-Press Preview
    • Resource and Technical Advances
    • Clinical Research and Public Health
    • Research Letters
    • Editorials
    • Perspectives
    • Physician-Scientist Development
    • Reviews
    • Top read articles

  • Current issue
  • Past issues
  • Specialties
  • In-Press Preview
  • Resource and Technical Advances
  • Clinical Research and Public Health
  • Research Letters
  • Editorials
  • Perspectives
  • Physician-Scientist Development
  • Reviews
  • Top read articles
  • About
  • Editors
  • Consulting Editors
  • For authors
  • Publication ethics
  • Publication alerts by email
  • Transfers
  • Advertising
  • Job board
  • Contact
A Syx-RhoA-Dia1 signaling axis regulates cell cycle progression, DNA damage, and therapy resistance in glioblastoma
Wan-Hsin Lin, Ryan W. Feathers, Lisa M. Cooper, Laura J. Lewis-Tuffin, Jiaxiang Chen, Jann N. Sarkaria, Panos Z. Anastasiadis
Wan-Hsin Lin, Ryan W. Feathers, Lisa M. Cooper, Laura J. Lewis-Tuffin, Jiaxiang Chen, Jann N. Sarkaria, Panos Z. Anastasiadis
View: Text | PDF
Research Article Oncology

A Syx-RhoA-Dia1 signaling axis regulates cell cycle progression, DNA damage, and therapy resistance in glioblastoma

  • Text
  • PDF
Abstract

Glioblastomas (GBM) are aggressive tumors that lack effective treatments. Here, we show that the Rho family guanine nucleotide exchange factor Syx promotes GBM cell growth both in vitro and in orthotopic xenografts derived from patients with GBM. Growth defects upon Syx depletion are attributed to prolonged mitosis, increased DNA damage, G2/M cell cycle arrest, and cell apoptosis, mediated by altered mRNA and protein expression of various cell cycle regulators. These effects are phenocopied by depletion of the Rho downstream effector Dia1 and are due, at least in part, to increased phosphorylation, cytoplasmic retention, and reduced activity of the YAP/TAZ transcriptional coactivators. Furthermore, targeting Syx signaling cooperates with radiation treatment and temozolomide (TMZ) to decrease viability in GBM cells, irrespective of their inherent response to TMZ. The data indicate that a Syx-RhoA-Dia1-YAP/TAZ signaling axis regulates cell cycle progression, DNA damage, and therapy resistance in GBM and argue for its targeting for cancer treatment.

Authors

Wan-Hsin Lin, Ryan W. Feathers, Lisa M. Cooper, Laura J. Lewis-Tuffin, Jiaxiang Chen, Jann N. Sarkaria, Panos Z. Anastasiadis

×

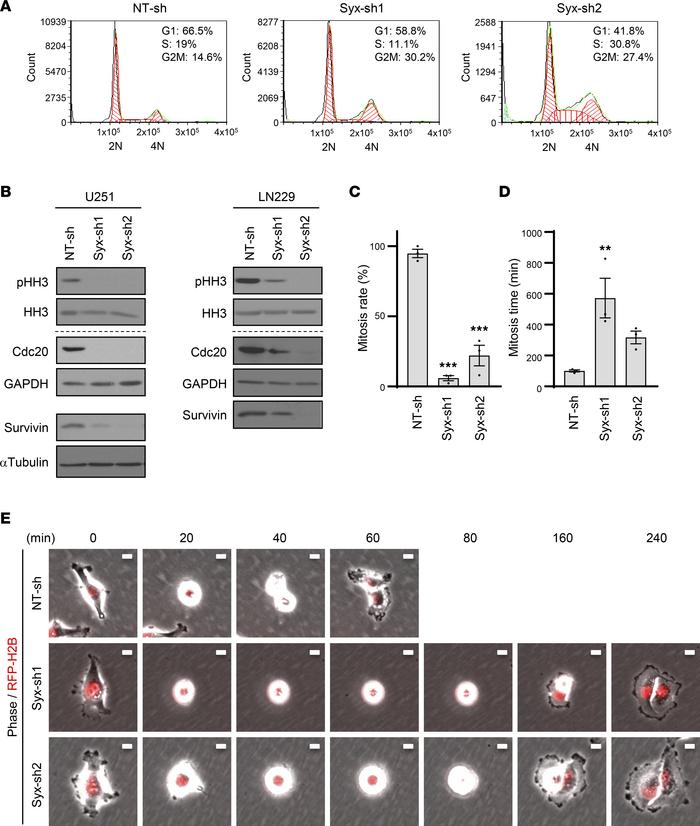
Figure 2

Syx is required for GBM cell cycle progression and mitosis.

Options: View larger image (or click on image) Download as PowerPoint
Syx is required for GBM cell cycle progression and mitosis.
(A) Represen...
(A) Representative DNA fluorescence histograms and percentages of cells at different cell cycle phases (n = 3 biological repeats), as determined by propidium iodide-based DNA cell cycle analysis. DNA content (2n, 4n) is indicated. (B) Immunoblot analysis of mitotic markers (phosphorylated histone H3 at Ser10, pHH3), total histone 3 (HH3), and mitotic regulators (Cdc20, Survivin) in lysates of GBM cells (U251, LN229) expressing indicated shRNAs. Different biological samples are separated by dashed lines. The same biological samples run at different times are indicated by larger white space. pHH3 and HH3 blots were run in parallel. Survivin, Cdc20, and GAPDH were run in parallel (LN229). (C–E) Cell division was visualized and analyzed by 24-hour time-lapse imaging of U251 cells expressing indicated shRNAs and RFP-H2B. (C) Percentage of cells with successful cell division in each group (n > 100 cells per group). (D) The duration of mitosis (mitosis time) of cells that successfully underwent mitosis. Graphs (C and D) represent the mean ± SEM of 3 biological repeats. One-way ANOVA with Dunnett’s multiple-comparison test. **P < 0.01, ***P < 0.001. (E) Representative images (n = 3 experiments) of cells undergoing mitosis, acquired by time-lapse microscopy (time in minutes indicated above). Scale bar: 10 μm.

Copyright © 2026 American Society for Clinical Investigation
ISSN 2379-3708

Sign up for email alerts