Go to The Journal of Clinical Investigation
  • About
  • Editors
  • Consulting Editors
  • For authors
  • Publication ethics
  • Publication alerts by email
  • Transfers
  • Advertising
  • Job board
  • Contact
  • Physician-Scientist Development
  • Current issue
  • Past issues
  • By specialty
    • COVID-19
    • Cardiology
    • Immunology
    • Metabolism
    • Nephrology
    • Oncology
    • Pulmonology
    • All ...
  • Videos
  • Collections
    • In-Press Preview
    • Resource and Technical Advances
    • Clinical Research and Public Health
    • Research Letters
    • Editorials
    • Perspectives
    • Physician-Scientist Development
    • Reviews
    • Top read articles

  • Current issue
  • Past issues
  • Specialties
  • In-Press Preview
  • Resource and Technical Advances
  • Clinical Research and Public Health
  • Research Letters
  • Editorials
  • Perspectives
  • Physician-Scientist Development
  • Reviews
  • Top read articles
  • About
  • Editors
  • Consulting Editors
  • For authors
  • Publication ethics
  • Publication alerts by email
  • Transfers
  • Advertising
  • Job board
  • Contact
Response to supraphysiological testosterone is predicted by a distinct androgen receptor cistrome
Xintao Qiu, … , Henry W. Long, Eva Corey
Xintao Qiu, … , Henry W. Long, Eva Corey
Published May 23, 2022
Citation Information: JCI Insight. 2022;7(10):e157164. https://doi.org/10.1172/jci.insight.157164.
View: Text | PDF
Resource and Technical Advance Endocrinology Oncology

Response to supraphysiological testosterone is predicted by a distinct androgen receptor cistrome

  • Text
  • PDF
Abstract

The androgen receptor (AR) is a master transcription factor that regulates prostate cancer (PC) development and progression. Inhibition of AR signaling by androgen deprivation is the first-line therapy with initial efficacy for advanced and recurrent PC. Paradoxically, supraphysiological levels of testosterone (SPT) also inhibit PC progression. However, as with any therapy, not all patients show a therapeutic benefit, and responses differ widely in magnitude and duration. In this study, we evaluated whether differences in the AR cistrome before treatment can distinguish between SPT-responding (R) and -nonresponding (NR) tumors. We provide the first preclinical evidence to our knowledge that SPT-R tumors exhibit a distinct AR cistrome when compared with SPT-NR tumors, indicating a differential biological role of the AR. We applied an integrated analysis of ChIP-Seq and RNA-Seq to the pretreatment tumors and identified an SPT-R signature that distinguishes R and NR tumors. Because transcriptomes of SPT-treated clinical specimens are not available, we interrogated available castration-resistant PC (CRPC) transcriptomes and showed that the SPT-R signature is associated with improved survival and has the potential to identify patients who would respond to SPT. These findings provide an opportunity to identify the subset of patients with CRPC who would benefit from SPT therapy.

Authors

Xintao Qiu, Lisha G. Brown, Jennifer L. Conner, Holly M. Nguyen, Nadia Boufaied, Sarah Abou Alaiwi, Ji-Heui Seo, Talal El Zarif, Connor Bell, Edward O’Connor, Brian Hanratty, Mark Pomerantz, Matthew L. Freedman, Myles Brown, Michael C. Haffner, Peter S. Nelson, Felix Y. Feng, David P. Labbé, Henry W. Long, Eva Corey

×

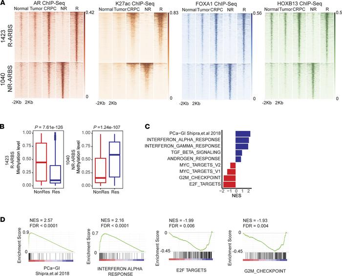
Figure 2

Occupancy of R-ARBS and NR-ARBS during PC progression.

Options: View larger image (or click on image) Download as PowerPoint
Occupancy of R-ARBS and NR-ARBS during PC progression.
(A) AR, H3K27ac, ...
(A) AR, H3K27ac, FOXA1, and HOXB13 ChIP-Seq signal intensities at R-ARBS and NR-ARBS in benign prostate (Normal: n = 13), primary PC (Tumor: n = 13), and CRPC tumors (n = 15). (B) Box plots representing DNA methylation signals across LuCaP R tumors (n = 4; blue) and NR tumors (n = 4; red) at R-ARBS (left) and NR-ARBS (right). (C) Summary of the GSEA results for the hallmark gene sets (blue: enriched in R tumors; red: enriched in NR tumors). (D) GSEA enrichment plots for PC-GI, IFN-α response, E2F targets, and G2M checkpoint. NES, normalized enrichment score; Res, responder.

Copyright © 2025 American Society for Clinical Investigation
ISSN 2379-3708

Sign up for email alerts