Go to The Journal of Clinical Investigation
  • About
  • Editors
  • Consulting Editors
  • For authors
  • Publication ethics
  • Publication alerts by email
  • Transfers
  • Advertising
  • Job board
  • Contact
  • Physician-Scientist Development
  • Current issue
  • Past issues
  • By specialty
    • COVID-19
    • Cardiology
    • Immunology
    • Metabolism
    • Nephrology
    • Oncology
    • Pulmonology
    • All ...
  • Videos
  • Collections
    • In-Press Preview
    • Resource and Technical Advances
    • Clinical Research and Public Health
    • Research Letters
    • Editorials
    • Perspectives
    • Physician-Scientist Development
    • Reviews
    • Top read articles

  • Current issue
  • Past issues
  • Specialties
  • In-Press Preview
  • Resource and Technical Advances
  • Clinical Research and Public Health
  • Research Letters
  • Editorials
  • Perspectives
  • Physician-Scientist Development
  • Reviews
  • Top read articles
  • About
  • Editors
  • Consulting Editors
  • For authors
  • Publication ethics
  • Publication alerts by email
  • Transfers
  • Advertising
  • Job board
  • Contact
The whole-cell pertussis vaccine imposes a broad effector B cell response in mouse heterologous prime-boost settings
Viviana Valeri, Akhésa Sochon, Clara Cousu, Pascal Chappert, Damiana Lecoeuche, Pascal Blanc, Jean-Claude Weill, Claude-Agnès Reynaud
Viviana Valeri, Akhésa Sochon, Clara Cousu, Pascal Chappert, Damiana Lecoeuche, Pascal Blanc, Jean-Claude Weill, Claude-Agnès Reynaud
View: Text | PDF
Research Article Immunology Vaccines

The whole-cell pertussis vaccine imposes a broad effector B cell response in mouse heterologous prime-boost settings

  • Text
  • PDF
Abstract

ÍSince the introduction of new generation pertussis vaccines, resurgence of pertussis has been observed in many developed countries. Former whole-cell pertussis (wP) vaccines are able to protect against disease and transmission but have been replaced in several industrialized countries because of their reactogenicity and adverse effects. Current acellular pertussis (aP) vaccines, made of purified proteins of Bordetella pertussis, are efficient at preventing disease but fail to induce long-term protection from infection. While the systemic and mucosal T cell immunity induced by the 2 types of vaccines has been well described, much less is known concerning B cell responses. Taking advantage of an inducible activation-induced cytidine deaminase fate-mapping mouse model, we compared effector and memory B cells induced by the 2 classes of vaccines and showed that a stronger and broader memory B cell and plasma cell response was achieved by a wP prime. We also observed that homologous or heterologous vaccine combinations that include at least 1 wP administration, even as a booster dose, were sufficient to induce this broad effector response, thus highlighting its dominant imprint on the B cell profile. Finally, we describe the settlement of memory B cell populations in the lung following subcutaneous wP prime vaccination.

Authors

Viviana Valeri, Akhésa Sochon, Clara Cousu, Pascal Chappert, Damiana Lecoeuche, Pascal Blanc, Jean-Claude Weill, Claude-Agnès Reynaud

×

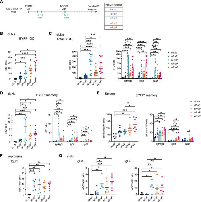
Figure 5

Persistence of GC B cells and local and systemic memory B cells is favored by the wP vaccine.

Options: View larger image (or click on image) Download as PowerPoint
Persistence of GC B cells and local and systemic memory B cells is favor...
(A) AID-Cre-EYFP mice were primed and boosted (day 30) with homologous and heterologous combinations of the aP and wP vaccines or injected with alum (ctr). Three doses of tamoxifen were administrated at days 7, 10, and 31. Mice were analyzed 50 days after boost injection. Cell numbers of EYFP+ GCs (B) and cell numbers and isotype distribution of total GC B cells (C) or EYFP+ memory B cells (D) were assessed by flow cytometry in dLNs and reported in the graphs. (E) Cell numbers and isotype distribution of EYFP+ memory B cells were assessed by flow cytometry in spleen. Numbers of IgG1+ ASCs against pooled proteins (PT, PRN, FHA, Fim2,3) (F) or numbers of IgG1+ and IgG2+ ASCs against sonicated Bp (G) were determined by a memory B cell ELISPOT assay performed 5 days after in vitro activation of splenocytes in the presence of IL-2 and R848. Each point in the graphs represents an individual mouse. At least 2 independent experiments were performed for each analysis. Means (±SEM) are shown. Kruskal-Wallis analysis with uncorrected Dunn’s test was performed to compare the different conditions. *P < 0.05, **P < 0.01, ***P < 0.001, ****P < 0.0001.

Copyright © 2026 American Society for Clinical Investigation
ISSN 2379-3708

Sign up for email alerts