Go to The Journal of Clinical Investigation
  • About
  • Editors
  • Consulting Editors
  • For authors
  • Publication ethics
  • Publication alerts by email
  • Transfers
  • Advertising
  • Job board
  • Contact
  • Physician-Scientist Development
  • Current issue
  • Past issues
  • By specialty
    • COVID-19
    • Cardiology
    • Immunology
    • Metabolism
    • Nephrology
    • Oncology
    • Pulmonology
    • All ...
  • Videos
  • Collections
    • In-Press Preview
    • Resource and Technical Advances
    • Clinical Research and Public Health
    • Research Letters
    • Editorials
    • Perspectives
    • Physician-Scientist Development
    • Reviews
    • Top read articles

  • Current issue
  • Past issues
  • Specialties
  • In-Press Preview
  • Resource and Technical Advances
  • Clinical Research and Public Health
  • Research Letters
  • Editorials
  • Perspectives
  • Physician-Scientist Development
  • Reviews
  • Top read articles
  • About
  • Editors
  • Consulting Editors
  • For authors
  • Publication ethics
  • Publication alerts by email
  • Transfers
  • Advertising
  • Job board
  • Contact
Deficiency of CFB attenuates renal tubulointerstitial damage by inhibiting ceramide synthesis in diabetic kidney disease
Zi-jun Sun, … , Min Chen, Ming-hui Zhao
Zi-jun Sun, … , Min Chen, Ming-hui Zhao
Published December 22, 2022
Citation Information: JCI Insight. 2022;7(24):e156748. https://doi.org/10.1172/jci.insight.156748.
View: Text | PDF
Research Article Immunology Nephrology

Deficiency of CFB attenuates renal tubulointerstitial damage by inhibiting ceramide synthesis in diabetic kidney disease

  • Text
  • PDF
Abstract

Accumulating evidence suggests the pathogenic role of immunity and metabolism in diabetic kidney disease (DKD). Herein, we aimed to investigate the effect of complement factor B (CFB) on lipid metabolism in the development of DKD. We found that in patients with diabetic nephropathy, the staining of Bb, CFB, C3a, C5a, and C5b-9 was markedly elevated in renal tubulointerstitium. Cfb-knockout diabetic mice had substantially milder tubulointerstitial injury and less ceramide biosynthesis. The in vitro study demonstrated that cytokine secretion, endoplasmic reticulum stress, oxidative stress, and cell apoptosis were ameliorated in HK-2 cells transfected with siRNA of CFB under high-glucose conditions. Exogenous ceramide supplementation attenuated the protective effect of CFB knockdown in HK-2 cells, while inhibiting ceramide synthases (CERS) with fumonisin B1 in CFB-overexpressing cells rescued the cell injury. CFB knockdown could downregulate the expression of NF-κB p65, which initiates the transcription of CERS3. Furthermore, C3 knockdown abolished CFB-mediated cytokine secretion, NF-κB signaling activation, and subsequently ceramide biosynthesis. Thus, CFB deficiency inhibited activation of the complement alternative pathway and attenuated kidney damage in DKD, especially tubulointerstitial injury, by inhibiting the NF-κB signaling pathway, further blocking the transcription of CERS, which regulates the biosynthesis of ceramide. CFB may be a promising therapeutic target of DKD.

Authors

Zi-jun Sun, Dong-yuan Chang, Min Chen, Ming-hui Zhao

×

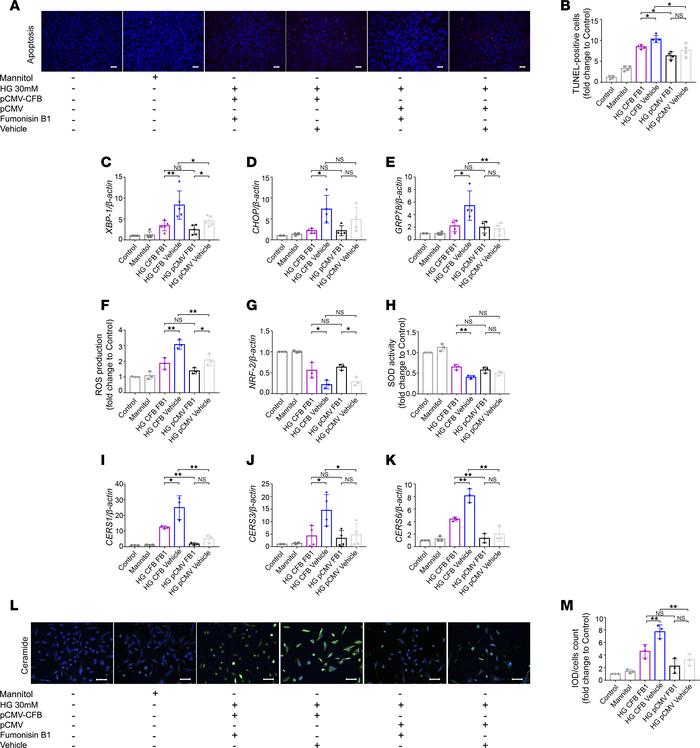
Figure 6

FB1 can rescue the CFB-mediated PTEC damage by downregulating CERS.

Options: View larger image (or click on image) Download as PowerPoint
FB1 can rescue the CFB-mediated PTEC damage by downregulating CERS.
Repr...
Representative photomicrographs of TUNEL staining; bar = 50 μm, n = 4/group (A). Semiquantitative analysis of apoptotic cell ratio of each group (B). RT-qPCR was used to measure the expression level of XBP-1 (C, n = 6/group), CHOP (D, n = 4/group), GRP78 (E, n = 4/group) and NRF-2 (G, n = 3/group). The levels of intracellular ROS production (F) and total SOD activity (H) were measured; n = 3/group. RT-qPCR was used to measure the expression of CERS1 (I, n = 3/group), CERS3 (J, n = 4/group), and CERS6 (K, n = 3/group). IF staining was used to illustrate the quantity of ceramide, bar = 50 μm (L), and semiquantitative analysis of ceramide staining was calculated, n = 3/group (M). *P < 0.05; **P < 0.01 between groups was determined by 1-way ANOVA. CERS, ceramide synthases; CHOP, CCAAT enhancer binding protein homologous protein; FB1, fumonisin 1; GRP78, glucose-regulated protein 78; IF, immunofluorescence; NRF-2, nuclear factor, erythroid 2 like 2; PTECs, proximal tubular epithelial cells; RT-qPCR, quantitative real-time PCR; ROS, reactive oxygen species; SOD, superoxide dismutase; TUNEL, terminal deoxynucleotidyl transferase–mediated dUTP nick end labeling; XBP-1, X-box binding protein 1.

Copyright © 2025 American Society for Clinical Investigation
ISSN 2379-3708

Sign up for email alerts