Go to The Journal of Clinical Investigation
  • About
  • Editors
  • Consulting Editors
  • For authors
  • Publication ethics
  • Publication alerts by email
  • Transfers
  • Advertising
  • Job board
  • Contact
  • Physician-Scientist Development
  • Current issue
  • Past issues
  • By specialty
    • COVID-19
    • Cardiology
    • Immunology
    • Metabolism
    • Nephrology
    • Oncology
    • Pulmonology
    • All ...
  • Videos
  • Collections
    • In-Press Preview
    • Resource and Technical Advances
    • Clinical Research and Public Health
    • Research Letters
    • Editorials
    • Perspectives
    • Physician-Scientist Development
    • Reviews
    • Top read articles

  • Current issue
  • Past issues
  • Specialties
  • In-Press Preview
  • Resource and Technical Advances
  • Clinical Research and Public Health
  • Research Letters
  • Editorials
  • Perspectives
  • Physician-Scientist Development
  • Reviews
  • Top read articles
  • About
  • Editors
  • Consulting Editors
  • For authors
  • Publication ethics
  • Publication alerts by email
  • Transfers
  • Advertising
  • Job board
  • Contact
Single-cell transcriptomics reveals distinct effector profiles of infiltrating T cells in lupus skin and kidney
Garrett S. Dunlap, Allison C. Billi, Xianying Xing, Feiyang Ma, Mitra P. Maz, Lam C. Tsoi, Rachael Wasikowski, Jeffrey B. Hodgin, Johann E. Gudjonsson, J. Michelle Kahlenberg, Deepak A. Rao
Garrett S. Dunlap, Allison C. Billi, Xianying Xing, Feiyang Ma, Mitra P. Maz, Lam C. Tsoi, Rachael Wasikowski, Jeffrey B. Hodgin, Johann E. Gudjonsson, J. Michelle Kahlenberg, Deepak A. Rao
View: Text | PDF
Resource and Technical Advance

Single-cell transcriptomics reveals distinct effector profiles of infiltrating T cells in lupus skin and kidney

  • Text
  • PDF
Abstract

Cutaneous lupus is commonly present in patients with systemic lupus erythematosus (SLE). T cells have been strongly suspected to contribute to the pathology of cutaneous lupus; however, our understanding of the relevant T cell phenotypes and functions remains incomplete. Here, we present a detailed single-cell RNA-Seq profile of T and NK cell populations present within lesional and nonlesional skin biopsies of patients with cutaneous lupus. T cells across clusters from lesional and nonlesional skin biopsies expressed elevated levels of IFN-simulated genes (ISGs). Compared with T cells from control skin, however, T cells from cutaneous lupus lesions did not show elevated expression profiles of activation, cytotoxicity, or exhaustion. Integrated analyses indicated that skin lymphocytes appeared less activated and lacked the expanded cytotoxic populations prominent in lupus nephritis kidney T/NK cells. Comparison of skin T cells from lupus and systemic sclerosis skin biopsies further revealed an elevated ISG signature specific to cells from lupus biopsies. Overall, these data represent the first detailed transcriptomic analysis to our knowledge of the T and NK cells in cutaneous lupus at the single-cell level and have enabled a cross-tissue comparison that highlights stark differences in composition and activation of T/NK cells in distinct tissues in lupus.

Authors

Garrett S. Dunlap, Allison C. Billi, Xianying Xing, Feiyang Ma, Mitra P. Maz, Lam C. Tsoi, Rachael Wasikowski, Jeffrey B. Hodgin, Johann E. Gudjonsson, J. Michelle Kahlenberg, Deepak A. Rao

×

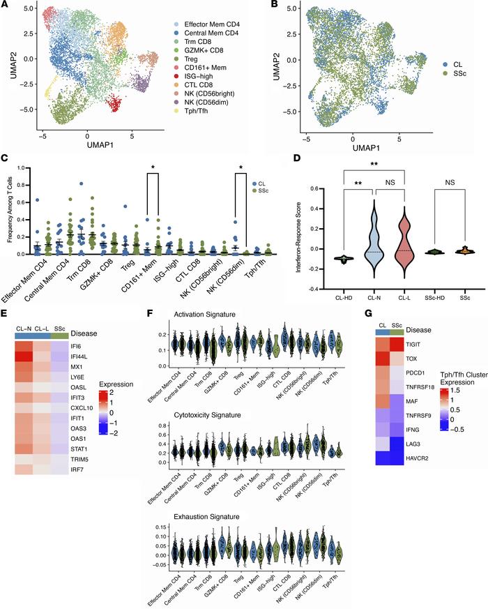
Figure 4

Integration of cutaneous lupus and systemic sclerosis single-cell data sets demonstrates selective ISG upregulation in lupus.

Options: View larger image (or click on image) Download as PowerPoint
Integration of cutaneous lupus and systemic sclerosis single-cell data s...
(A) UMAP plot of the cluster identifications resulting from CCA integration. (B) UMAP plot of the location of cells from each study. (C) Comparison of the frequencies of T cells per cluster between cells from cutaneous lupus (CL) and systemic sclerosis (SSc) data sets. (D) Violin plot of IFN response signatures between study and sample types. (E) Scaled heatmap of IFN-stimulated genes. (F) Violin plots of signature scores between CL and SSc cells for each cluster. (G) Scaled heatmap of select activation and exhaustion markers in the Tph/Tfh cluster. Data are shown as mean ± SEM. *P < 0.05, **P < 0.01 by Kruskal-Wallis test in C and D.

Copyright © 2026 American Society for Clinical Investigation
ISSN 2379-3708

Sign up for email alerts