Go to The Journal of Clinical Investigation
  • About
  • Editors
  • Consulting Editors
  • For authors
  • Publication ethics
  • Publication alerts by email
  • Transfers
  • Advertising
  • Job board
  • Contact
  • Physician-Scientist Development
  • Current issue
  • Past issues
  • By specialty
    • COVID-19
    • Cardiology
    • Immunology
    • Metabolism
    • Nephrology
    • Oncology
    • Pulmonology
    • All ...
  • Videos
  • Collections
    • In-Press Preview
    • Resource and Technical Advances
    • Clinical Research and Public Health
    • Research Letters
    • Editorials
    • Perspectives
    • Physician-Scientist Development
    • Reviews
    • Top read articles

  • Current issue
  • Past issues
  • Specialties
  • In-Press Preview
  • Resource and Technical Advances
  • Clinical Research and Public Health
  • Research Letters
  • Editorials
  • Perspectives
  • Physician-Scientist Development
  • Reviews
  • Top read articles
  • About
  • Editors
  • Consulting Editors
  • For authors
  • Publication ethics
  • Publication alerts by email
  • Transfers
  • Advertising
  • Job board
  • Contact
Rubicon promotes rather than restricts murine lupus and is not required for LC3-associated phagocytosis
Rachael A. Gordon, Christina Giannouli, Chirag Raparia, Sheldon I. Bastacky, Anthony Marinov, William Hawse, Richard Cattley, Jeremy S. Tilstra, Allison M. Campbell, Kevin M. Nickerson, Anne Davidson, Mark J. Shlomchik
Rachael A. Gordon, Christina Giannouli, Chirag Raparia, Sheldon I. Bastacky, Anthony Marinov, William Hawse, Richard Cattley, Jeremy S. Tilstra, Allison M. Campbell, Kevin M. Nickerson, Anne Davidson, Mark J. Shlomchik
View: Text | PDF
Research Article

Rubicon promotes rather than restricts murine lupus and is not required for LC3-associated phagocytosis

  • Text
  • PDF
Abstract

NADPH oxidase deficiency exacerbates lupus in murine models and patients, but the mechanisms remain unknown. It is hypothesized that NADPH oxidase suppresses autoimmunity by facilitating dead cell clearance via LC3-associated phagocytosis (LAP). The absence of LAP reportedly causes an autoinflammatory syndrome in aged, nonautoimmune mice. Prior work implicated cytochrome b-245, β polypeptide (CYBB), a component of the NADPH oxidase complex, and the RUN and cysteine-rich domain-containing Beclin 1–interacting protein (RUBICON) as requisite for LAP. To test the hypothesis that NADPH oxidase deficiency exacerbates lupus via a defect in LAP, we deleted Rubicon in the B6.Sle1.Yaa and MRL.Faslpr lupus mouse models. Under this hypothesis, RUBICON deficiency should phenocopy NADPH oxidase deficiency, as both work in the same pathway. However, we observed the opposite — RUBICON deficiency resulted in reduced mortality, renal disease, and autoantibody titers to RNA-associated autoantigens. Given that our data contradict the published role for LAP in autoimmunity, we assessed whether CYBB and RUBICON are requisite for LAP. We found that LAP is not dependent on either of these 2 pathways. To our knowledge, our data reveal RUBICON as a novel regulator of SLE, possibly by a B cell–intrinsic mechanism, but do not support a role for LAP in lupus.

Authors

Rachael A. Gordon, Christina Giannouli, Chirag Raparia, Sheldon I. Bastacky, Anthony Marinov, William Hawse, Richard Cattley, Jeremy S. Tilstra, Allison M. Campbell, Kevin M. Nickerson, Anne Davidson, Mark J. Shlomchik

×

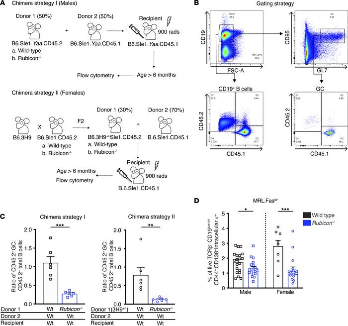
Figure 4

RUBICON is necessary for the germinal center reaction.

Options: View larger image (or click on image) Download as PowerPoint
RUBICON is necessary for the germinal center reaction.
(A) (Top) Mixed b...
(A) (Top) Mixed bone marrow chimeras were generated with male B6.Sle1.Yaa CD45.2 WT or Rubicon-KO and CD45.1 B6.Sle1.Yaa WT donors. CD45.1 B6.Sle1.Yaa irradiated recipients were reconstituted with the aforementioned donors at a 50:50 ratio. Mice were aged for more than 6 months until the presence of anti-chromatin antibodies were detected by ELISA, at which time the mice were euthanized. Reconstitution of the splenic B cell and GC compartments were analyzed by FACS. (Bottom) Mixed bone marrow chimeras were generated by reconstituting female irradiated CD45.1 B6.Sle1 recipients with CD45.2 3H9 B6.Sle1 Rubicon-sufficient or -deficient and CD45.1 B6.Sle1 WT donors at a ratio of 1:2. Mice were analyzed as in A, top. (B) FACS gating strategy for total splenic B cell (CD19+) and GCs (CD19+CD95+GL7+). CD45.1 and CD45.2 congenic markers were used to differentiate each donor. (C) Ratio of the fraction of CD45.2 GC B cells to the fraction of CD45.2 total B cells in the conventional (strategy I) and 3H9 (strategy II) mixed bone marrow chimeras (n = 6 per group). (D) Percentages of live cells that are TCRβ– CD44+ CD138+ intracellular κ+ AFCs in spleens of WT or Rubicon-KO MRL.Faslpr mice (MRL.Faslpr WT males n = 20; MRL.Faslpr WT females n = 8; MRL.Faslpr Rubicon–/– males n = 19; and MRL.Faslpr Rubicon–/– females n = 18 mice per groups). Bars represent the mean ± SEM. A Student’s t test was performed to determine statistical significance (*P < 0.05, **P < 0.01, ***P < 0.001).

Copyright © 2026 American Society for Clinical Investigation
ISSN 2379-3708

Sign up for email alerts