Go to The Journal of Clinical Investigation
  • About
  • Editors
  • Consulting Editors
  • For authors
  • Publication ethics
  • Publication alerts by email
  • Transfers
  • Advertising
  • Job board
  • Contact
  • Physician-Scientist Development
  • Current issue
  • Past issues
  • By specialty
    • COVID-19
    • Cardiology
    • Immunology
    • Metabolism
    • Nephrology
    • Oncology
    • Pulmonology
    • All ...
  • Videos
  • Collections
    • In-Press Preview
    • Resource and Technical Advances
    • Clinical Research and Public Health
    • Research Letters
    • Editorials
    • Perspectives
    • Physician-Scientist Development
    • Reviews
    • Top read articles

  • Current issue
  • Past issues
  • Specialties
  • In-Press Preview
  • Resource and Technical Advances
  • Clinical Research and Public Health
  • Research Letters
  • Editorials
  • Perspectives
  • Physician-Scientist Development
  • Reviews
  • Top read articles
  • About
  • Editors
  • Consulting Editors
  • For authors
  • Publication ethics
  • Publication alerts by email
  • Transfers
  • Advertising
  • Job board
  • Contact
Modulation of gentamicin-induced acute kidney injury by myo-inositol oxygenase via the ROS/ALOX-12/12-HETE/GPR31 signaling pathway
Isha Sharma, Yingjun Liao, Xiaoping Zheng, Yashpal S. Kanwar
Isha Sharma, Yingjun Liao, Xiaoping Zheng, Yashpal S. Kanwar
View: Text | PDF
Research Article Nephrology

Modulation of gentamicin-induced acute kidney injury by myo-inositol oxygenase via the ROS/ALOX-12/12-HETE/GPR31 signaling pathway

  • Text
  • PDF
Abstract

In this investigation, a potentially novel signaling pathway in gentamicin-induced acute kidney injury—worsened by overexpression of proximal tubular enzyme, myo-inositol oxygenase (MIOX)—was elucidated. WT, MIOX-transgenic (MIOX-Tg), and MIOX-KO mice were used. Gentamicin was administered to induce tubular injury. MIOX-Tg mice had severe tubular lesions associated with increased serum creatinine and proteinuria. Lesions were relatively mild, with no rise in serum creatinine and no albuminuria in MIOX-KO mice. Transfection of HK-2 cells with MIOX-pcDNA led to increased gentamicin-induced reactive oxygen species (ROS). Marked increase of ROS-mediated lipid hydroperoxidation was noted in MIOX-Tg mice, as assessed by 4-HNE staining. This was associated with increased expression of arachidonate 12-lipoxygenase (ALOX-12) and generation of 12-hydroxyeicosatetraenoic acid (12-HETE). In addition, notable monocyte/macrophage influx, upregulation of NF-κB and inflammatory cytokines, and apoptosis was observed in MIOX-Tg mice. Treatment of cells with ALOX-12 siRNA abolished gentamicin-mediated induction of cytokines and 12-HETE generation. HETE-12 treatment promoted this effect, along with upregulation of various signaling kinases and activation of GPCR31. Similarly, treatment of cells or mice with the ALOX-12 inhibitor ML355 attenuated inflammatory response, kinase signaling cascade, and albuminuria. Collectively, these studies highlight a potentially novel mechanism (i.e., the ROS/ALOX-12/12-HETE/GPR31 signaling axis) relevant to gentamicin-induced nephrotoxicity modulated by MIOX.

Authors

Isha Sharma, Yingjun Liao, Xiaoping Zheng, Yashpal S. Kanwar

×

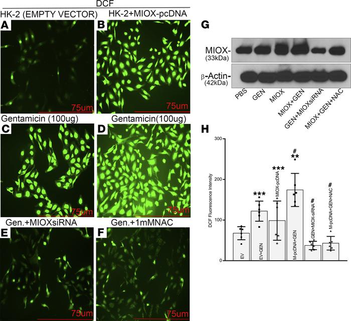
Figure 3

Augmentation of gentamicin-induced oxidant stress by MIOX overexpression in HK-2 cells.

Options: View larger image (or click on image) Download as PowerPoint
Augmentation of gentamicin-induced oxidant stress by MIOX overexpression...
Gentamicin-treated HK-2 cells, a proximal tubular cell line, showed increased DCF staining, suggesting perturbation in the redox potential (A and C). Transfection of MIOX-pcDNA also induced an increase in the generation of reactive oxygen species (ROS) (A and B). Treatment of MIOX-overexpressing cells with gentamicin led to a marked increase in the intensity of DCF staining (B–D). Concomitant treatment of gentamicin with MIOX-siRNA or N-acetyl L-cysteine (NAC) led to a remarkable decrease in the DCF staining (C–F). Scale bars: 75 μm.(G) Differential increase in MIOX expression. MIOX-overexpressing cell with gentamicin treatment increases MIOX expression, which goes down with siRNA and NAC treatment, reflecting concomitant increase in ROS generation. (H) Quantitation of ROS generation with different treatments of HK-2 cells (n = 3 independent experiments with 2 duplicates each; ** P ≤ 0.01, ***P ≤ 0.001, compared with control EV groups; #P ≤ 0.05, compared with GEN groups; 1-way ANOVA with Dunn’s multiple-comparison test).

Copyright © 2026 American Society for Clinical Investigation
ISSN 2379-3708

Sign up for email alerts