Go to The Journal of Clinical Investigation
  • About
  • Editors
  • Consulting Editors
  • For authors
  • Publication ethics
  • Publication alerts by email
  • Transfers
  • Advertising
  • Job board
  • Contact
  • Physician-Scientist Development
  • Current issue
  • Past issues
  • By specialty
    • COVID-19
    • Cardiology
    • Immunology
    • Metabolism
    • Nephrology
    • Oncology
    • Pulmonology
    • All ...
  • Videos
  • Collections
    • In-Press Preview
    • Resource and Technical Advances
    • Clinical Research and Public Health
    • Research Letters
    • Editorials
    • Perspectives
    • Physician-Scientist Development
    • Reviews
    • Top read articles

  • Current issue
  • Past issues
  • Specialties
  • In-Press Preview
  • Resource and Technical Advances
  • Clinical Research and Public Health
  • Research Letters
  • Editorials
  • Perspectives
  • Physician-Scientist Development
  • Reviews
  • Top read articles
  • About
  • Editors
  • Consulting Editors
  • For authors
  • Publication ethics
  • Publication alerts by email
  • Transfers
  • Advertising
  • Job board
  • Contact
CSF1/CSF1R signaling mediates malignant pleural effusion formation
Chrysavgi N. Kosti, Photene C. Vaitsi, Apostolos G. Pappas, Marianthi P. Iliopoulou, Katherina K. Psarra, Sophia F. Magkouta, Ioannis T. Kalomenidis
Chrysavgi N. Kosti, Photene C. Vaitsi, Apostolos G. Pappas, Marianthi P. Iliopoulou, Katherina K. Psarra, Sophia F. Magkouta, Ioannis T. Kalomenidis
View: Text | PDF
Research Article Angiogenesis Oncology

CSF1/CSF1R signaling mediates malignant pleural effusion formation

  • Text
  • PDF
Abstract

Malignant pleural effusion (MPE) is an incurable common manifestation of many malignancies. Its formation is orchestrated by complex interactions among tumor cells, inflammatory cells, and the vasculature. Tumor-associated macrophages present the dominant inflammatory population of MPE, and M2 macrophage numbers account for dismal prognosis. M2 polarization is known to be triggered by CSF1/CSF1 receptor (CSF1R) signaling. We hypothesized that CSF1R+ M2 macrophages favor MPE formation and could be therapeutically targeted to limit MPE. We generated mice with CSF1R-deficient macrophages and induced lung and colon adenocarcinoma–associated MPE. We also examined the therapeutic potential of a clinically relevant CSF1R inhibitor (BLZ945) in lung and colon adenocarcinoma–induced experimental MPE. We showed that CSF1R+ macrophages promoted pleural fluid accumulation by enhancing vascular permeability, destabilizing tumor vessels, and favoring immune suppression. We also showed that CSF1R inhibition limited MPE in vivo by reducing vascular permeability and neoangiogenesis and impeding tumor progression. This was because apart from macrophages, CSF1R signals in cancer-associated fibroblasts leading to macrophage inflammatory protein 2 secretion triggered the manifestation of suppressive and angiogenic properties in macrophages upon CXCR2 paracrine activation. Pharmacological targeting of the CSF1/CSF1R axis can therefore be a vital strategy for limiting MPE.

Authors

Chrysavgi N. Kosti, Photene C. Vaitsi, Apostolos G. Pappas, Marianthi P. Iliopoulou, Katherina K. Psarra, Sophia F. Magkouta, Ioannis T. Kalomenidis

×

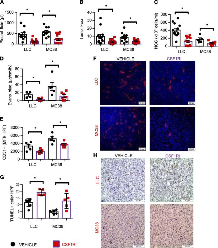
Figure 2

Pharmacological targeting of CSF1R abrogates MPE formation.

Options: View larger image (or click on image) Download as PowerPoint
Pharmacological targeting of CSF1R abrogates MPE formation.
C57BL/6 mice...
C57BL/6 mice bearing LLC- or MC38- induced MPE were po administered the CSF1R inhibitor BLZ945 (200 mg/kg body weight, once daily) or vehicle starting 4 days upon initiation of the experiment. Animals were euthanized 13 days later. (A) Pleural fluid was retrieved, and its volume was measured. (B) Lungs were harvested and lung surface tumor foci were counted under a stereoscope. Data presented as mean ± SEM. LLC: vehicle n = 13, CSF1Ri n = 13. MC38: vehicle n = 13, CSF1Ri n = 14. *P < 0.05 compared with vehicle by 2-tailed Student’s t test. (C) Total pleural cell numbers were determined under a hematocytometer. Data presented as mean ± SEM. LLC: vehicle n = 13, CSF1Ri n = 13. MC38: vehicle n = 5, CSF1Ri n = 8. *P < 0.05 compared with vehicle by 2-tailed Student’s t test. NCC, nucleated cell counts. (D) Pleural vascular permeability was evaluated using the Evans blue method. Data presented as mean ± SEM. LLC: vehicle n = 4, CSF1Ri n = 4. MC38: vehicle n = 5, CSF1Ri n = 7. *P < 0.05 compared with vehicle by 2-tailed Student’s t test. (E and F) Tumor tissue sections of vehicle and CSF1Ri-treated animals were stained for CD31 and vessel density was determined using ImageJ software. Data presented as mean ± SEM. n = 5 for all groups, *P < 0.05 compared with vehicle by 2-tailed Student’s t test. (G and H) Apoptotic tumor cells were evaluated in tissue sections by TUNEL assay. Data presented as mean ± SEM. LLC: vehicle n = 7, CSF1Ri n = 5. MC38: vehicle n = 6, CSF1Ri n = 5. *P < 0.05 compared with vehicle by 2-tailed Student’s t test. Scale bars: 20 μm (F), 50 μm (H). HPF, high-power field.

Copyright © 2026 American Society for Clinical Investigation
ISSN 2379-3708

Sign up for email alerts