Go to The Journal of Clinical Investigation
  • About
  • Editors
  • Consulting Editors
  • For authors
  • Publication ethics
  • Publication alerts by email
  • Transfers
  • Advertising
  • Job board
  • Contact
  • Physician-Scientist Development
  • Current issue
  • Past issues
  • By specialty
    • COVID-19
    • Cardiology
    • Immunology
    • Metabolism
    • Nephrology
    • Oncology
    • Pulmonology
    • All ...
  • Videos
  • Collections
    • In-Press Preview
    • Resource and Technical Advances
    • Clinical Research and Public Health
    • Research Letters
    • Editorials
    • Perspectives
    • Physician-Scientist Development
    • Reviews
    • Top read articles

  • Current issue
  • Past issues
  • Specialties
  • In-Press Preview
  • Resource and Technical Advances
  • Clinical Research and Public Health
  • Research Letters
  • Editorials
  • Perspectives
  • Physician-Scientist Development
  • Reviews
  • Top read articles
  • About
  • Editors
  • Consulting Editors
  • For authors
  • Publication ethics
  • Publication alerts by email
  • Transfers
  • Advertising
  • Job board
  • Contact
Distinct stage-specific transcriptional states of B cells derived from human tonsillar tissue
Diego A. Espinoza, Carole Le Coz, Emylette Cruz Cabrera, Neil Romberg, Amit Bar-Or, Rui Li
Diego A. Espinoza, Carole Le Coz, Emylette Cruz Cabrera, Neil Romberg, Amit Bar-Or, Rui Li
View: Text | PDF
Resource and Technical Advance Cell biology Immunology

Distinct stage-specific transcriptional states of B cells derived from human tonsillar tissue

  • Text
  • PDF
Abstract

B cells within secondary lymphoid tissues encompass a diversity of activation states and multiple maturation processes that reflect antigen recognition and transition through the germinal center (GC) reaction, in which mature B cells differentiate into memory and antibody-secreting cells (ASCs). Here, utilizing single-cell RNA-seq, we identify a range of distinct activation and maturation states of tonsil-derived B cells. In particular, we identify what we believe is a previously uncharacterized CCL4/CCL3 chemokine–expressing B cell population with an expression pattern consistent with B cell receptor/CD40 activation. Furthermore, we present a computational method that leverages regulatory network inference and pseudotemporal modeling to identify upstream transcription factor modulation along a GC-to-ASC axis of transcriptional maturation. Our data set provides valuable insight into diverse B cell functional profiles and will be a useful resource for further studies into the B cell immune compartment.

Authors

Diego A. Espinoza, Carole Le Coz, Emylette Cruz Cabrera, Neil Romberg, Amit Bar-Or, Rui Li

×

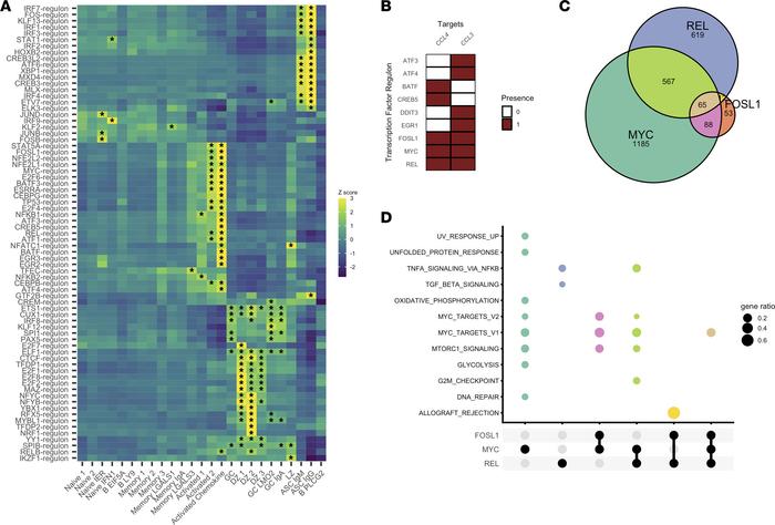
Figure 2

SCENIC analysis identifies MYC and REL as transcription factors predicted to regulate chemokine expression in activated B cells.

Options: View larger image (or click on image) Download as PowerPoint
SCENIC analysis identifies MYC and REL as transcription factors predicte...
(A) Average AUCell scores for selected regulons across all clusters. Regulons were selected for plotting if they were enriched (Wilcoxon’s rank-sum test, AUC > 0.85) in at least 1 cluster. Heatmap cells were labeled with an asterisk (*) if the gene set was enriched within that cluster. (B) Predicted targets for all regulons identified that target at least one of the CCL4 or CCL3 genes. (C) Venn diagram of the REL, MYC, and FOSL1 regulon targets. (D) Gene enrichment analysis of the various gene set intersections shown in C (hypergeometric test, clusterProfiler). Gene enrichment results only shown for enrichment tests with adjusted P values of less than 0.05. Colors match the corresponding sets with the identical color in B.

Copyright © 2026 American Society for Clinical Investigation
ISSN 2379-3708

Sign up for email alerts