Go to The Journal of Clinical Investigation
  • About
  • Editors
  • Consulting Editors
  • For authors
  • Publication ethics
  • Publication alerts by email
  • Transfers
  • Advertising
  • Job board
  • Contact
  • Physician-Scientist Development
  • Current issue
  • Past issues
  • By specialty
    • COVID-19
    • Cardiology
    • Immunology
    • Metabolism
    • Nephrology
    • Oncology
    • Pulmonology
    • All ...
  • Videos
  • Collections
    • In-Press Preview
    • Resource and Technical Advances
    • Clinical Research and Public Health
    • Research Letters
    • Editorials
    • Perspectives
    • Physician-Scientist Development
    • Reviews
    • Top read articles

  • Current issue
  • Past issues
  • Specialties
  • In-Press Preview
  • Resource and Technical Advances
  • Clinical Research and Public Health
  • Research Letters
  • Editorials
  • Perspectives
  • Physician-Scientist Development
  • Reviews
  • Top read articles
  • About
  • Editors
  • Consulting Editors
  • For authors
  • Publication ethics
  • Publication alerts by email
  • Transfers
  • Advertising
  • Job board
  • Contact
Muscle weakness precedes atrophy during cancer cachexia and is linked to muscle-specific mitochondrial stress
Luca J. Delfinis, Catherine A. Bellissimo, Shivam Gandhi, Sara N. DiBenedetto, Madison C. Garibotti, Arshdeep K. Thuhan, Stavroula Tsitkanou, Megan E. Rosa-Caldwell, Fasih A. Rahman, Arthur J. Cheng, Michael P. Wiggs, Uwe Schlattner, Joe Quadrilatero, Nicholas P. Greene, Christopher G.R. Perry
Luca J. Delfinis, Catherine A. Bellissimo, Shivam Gandhi, Sara N. DiBenedetto, Madison C. Garibotti, Arshdeep K. Thuhan, Stavroula Tsitkanou, Megan E. Rosa-Caldwell, Fasih A. Rahman, Arthur J. Cheng, Michael P. Wiggs, Uwe Schlattner, Joe Quadrilatero, Nicholas P. Greene, Christopher G.R. Perry
View: Text | PDF
Research Article Metabolism Oncology

Muscle weakness precedes atrophy during cancer cachexia and is linked to muscle-specific mitochondrial stress

  • Text
  • PDF
Abstract

Muscle weakness and wasting are defining features of cancer-induced cachexia. Mitochondrial stress occurs before atrophy in certain muscles, but the possibility of heterogeneous responses between muscles and across time remains unclear. Using mice inoculated with Colon-26 cancer, we demonstrate that specific force production was reduced in quadriceps and diaphragm at 2 weeks in the absence of atrophy. At this time, pyruvate-supported mitochondrial respiration was lower in quadriceps while mitochondrial H2O2 emission was elevated in diaphragm. By 4 weeks, atrophy occurred in both muscles, but specific force production increased to control levels in quadriceps such that reductions in absolute force were due entirely to atrophy. Specific force production remained reduced in diaphragm. Mitochondrial respiration increased and H2O2 emission was unchanged in both muscles versus control while mitochondrial creatine sensitivity was reduced in quadriceps. These findings indicate muscle weakness precedes atrophy and is linked to heterogeneous mitochondrial alterations that could involve adaptive responses to metabolic stress. Eventual muscle-specific restorations in specific force and bioenergetics highlight how the effects of cancer on one muscle do not predict the response in another muscle. Exploring heterogeneous responses of muscle to cancer may reveal new mechanisms underlying distinct sensitivities, or resistance, to cancer cachexia.

Authors

Luca J. Delfinis, Catherine A. Bellissimo, Shivam Gandhi, Sara N. DiBenedetto, Madison C. Garibotti, Arshdeep K. Thuhan, Stavroula Tsitkanou, Megan E. Rosa-Caldwell, Fasih A. Rahman, Arthur J. Cheng, Michael P. Wiggs, Uwe Schlattner, Joe Quadrilatero, Nicholas P. Greene, Christopher G.R. Perry

×

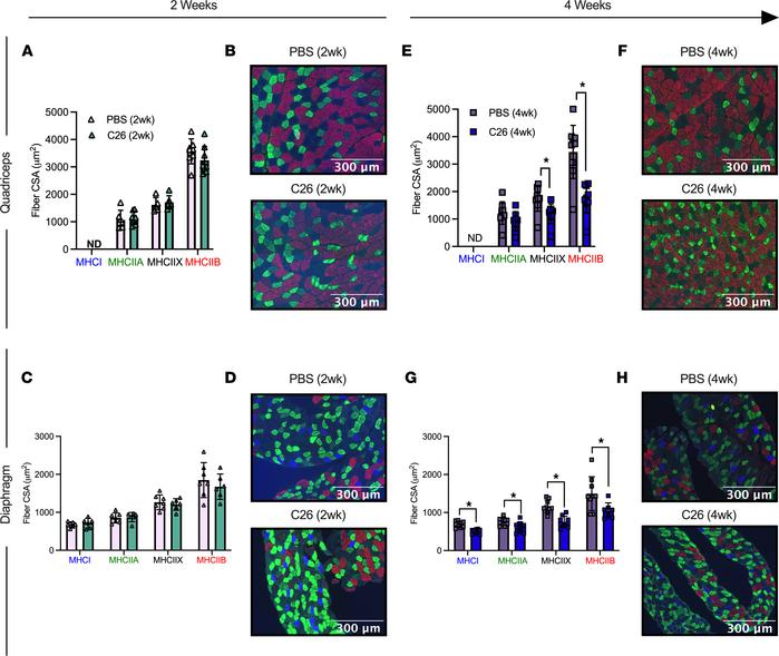
Figure 2

Evaluation of quadriceps and diaphragm fiber type atrophy in skeletal muscle from C26 tumor–bearing mice.

Options: View larger image (or click on image) Download as PowerPoint
Evaluation of quadriceps and diaphragm fiber type atrophy in skeletal mu...
Analysis of fiber histology on MHC isoforms of PBS and C26 mice was performed. CSA of MHC stains was evaluated in the quadriceps (A, n = 8; B, representative image; original magnification, ×20) and diaphragm at 2 weeks of tumor bearing (C, n = 6; D, representative image; original magnification, ×20). The same was completed for the quadriceps (E, n = 9; F, representative image; original magnification, ×20) and diaphragm at 4 weeks of tumor bearing (G, n = 9; H, representative image; original magnification, ×20). Results represent mean ± SD; 2-tailed t tests were used to determine the difference between PBS(2wk) versus C26(2wk) and PBS (4wk) versus C26(4wk). *P < 0.05 PBS (4wk) versus C26(4wk).

Copyright © 2026 American Society for Clinical Investigation
ISSN 2379-3708

Sign up for email alerts