Go to The Journal of Clinical Investigation
  • About
  • Editors
  • Consulting Editors
  • For authors
  • Publication ethics
  • Publication alerts by email
  • Transfers
  • Advertising
  • Job board
  • Contact
  • Physician-Scientist Development
  • Current issue
  • Past issues
  • By specialty
    • COVID-19
    • Cardiology
    • Immunology
    • Metabolism
    • Nephrology
    • Oncology
    • Pulmonology
    • All ...
  • Videos
  • Collections
    • In-Press Preview
    • Resource and Technical Advances
    • Clinical Research and Public Health
    • Research Letters
    • Editorials
    • Perspectives
    • Physician-Scientist Development
    • Reviews
    • Top read articles

  • Current issue
  • Past issues
  • Specialties
  • In-Press Preview
  • Resource and Technical Advances
  • Clinical Research and Public Health
  • Research Letters
  • Editorials
  • Perspectives
  • Physician-Scientist Development
  • Reviews
  • Top read articles
  • About
  • Editors
  • Consulting Editors
  • For authors
  • Publication ethics
  • Publication alerts by email
  • Transfers
  • Advertising
  • Job board
  • Contact
Cross-validation of SARS-CoV-2 responses in kidney organoids and clinical populations
Louisa Helms, … , Michael Gale Jr., Benjamin S. Freedman
Louisa Helms, … , Michael Gale Jr., Benjamin S. Freedman
Published November 12, 2021
Citation Information: JCI Insight. 2021;6(24):e154882. https://doi.org/10.1172/jci.insight.154882.
View: Text | PDF
Research Article COVID-19 Nephrology

Cross-validation of SARS-CoV-2 responses in kidney organoids and clinical populations

  • Text
  • PDF
Abstract

Kidneys are critical target organs of COVID-19, but susceptibility and responses to infection remain poorly understood. Here, we combine SARS-CoV-2 variants with genome-edited kidney organoids and clinical data to investigate tropism, mechanism, and therapeutics. SARS-CoV-2 specifically infects organoid proximal tubules among diverse cell types. Infections produce replicating virus, apoptosis, and disrupted cell morphology, features of which are revealed in the context of polycystic kidney disease. Cross-validation of gene expression patterns in organoids reflects proteomic signatures of COVID-19 in the urine of critically ill patients indicating interferon pathway upregulation. SARS-CoV-2 viral variants alpha, beta, gamma, kappa, and delta exhibit comparable levels of infection in organoids. Infection is ameliorated in ACE2–/– organoids and blocked via treatment with de novo–designed spike binder peptides. Collectively, these studies clarify the impact of kidney infection in COVID-19 as reflected in organoids and clinical populations, enabling assessment of viral fitness and emerging therapies.

Authors

Louisa Helms, Silvia Marchiano, Ian B. Stanaway, Tien-Ying Hsiang, Benjamin A. Juliar, Shally Saini, Yan Ting Zhao, Akshita Khanna, Rajasree Menon, Fadhl Alakwaa, Carmen Mikacenic, Eric D. Morrell, Mark M. Wurfel, Matthias Kretzler, Jennifer L. Harder, Charles E. Murry, Jonathan Himmelfarb, Hannele Ruohola-Baker, Pavan K. Bhatraju, Michael Gale Jr., Benjamin S. Freedman

×

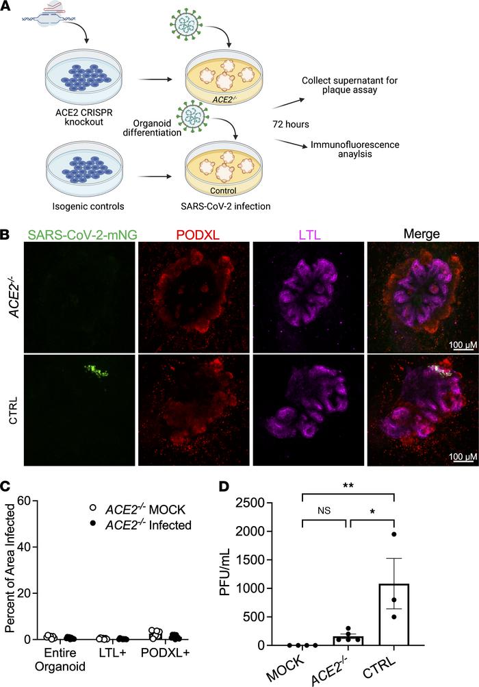
Figure 5

ACE2 is an essential viral entry pathway for SARS-CoV-2 infection of kidney organoids.

Options: View larger image (or click on image) Download as PowerPoint
ACE2 is an essential viral entry pathway for SARS-CoV-2 infection of kid...
(A) Schematic of ACE2 knockout and infection protocol. (B) Representative confocal immunofluorescence images of ACE2–/– SARS-CoV-2-mNG–infected organoids, compared with isogenic controls. (C) Quantification of GFP+ area in ACE2–/– organoids infected with SARS-CoV-2-mNG, compared with mock-treated control. Dots represent a single organoid. n ≥ 4 organoids per experiment from 2 experiments. (D) Plaque assay of ACE2–/– and control organoids infected with SARS-CoV-2 or mock-treated. Non-log scale is shown for this figure to emphasize low levels of infection in ACE2–/– organoids. Dots represent a well of organoids. Mean ± SEM, n ≥ 1 well of organoids per infection from 3 independent experiments, using 2 distinct mutant cell lines. One-way ANOVA with Tukey’s post hoc tests, *P < 0.05, **P < 0.01, NS P > 0.05.

Copyright © 2025 American Society for Clinical Investigation
ISSN 2379-3708

Sign up for email alerts