Go to The Journal of Clinical Investigation
  • About
  • Editors
  • Consulting Editors
  • For authors
  • Publication ethics
  • Publication alerts by email
  • Transfers
  • Advertising
  • Job board
  • Contact
  • Physician-Scientist Development
  • Current issue
  • Past issues
  • By specialty
    • COVID-19
    • Cardiology
    • Immunology
    • Metabolism
    • Nephrology
    • Oncology
    • Pulmonology
    • All ...
  • Videos
  • Collections
    • In-Press Preview
    • Resource and Technical Advances
    • Clinical Research and Public Health
    • Research Letters
    • Editorials
    • Perspectives
    • Physician-Scientist Development
    • Reviews
    • Top read articles

  • Current issue
  • Past issues
  • Specialties
  • In-Press Preview
  • Resource and Technical Advances
  • Clinical Research and Public Health
  • Research Letters
  • Editorials
  • Perspectives
  • Physician-Scientist Development
  • Reviews
  • Top read articles
  • About
  • Editors
  • Consulting Editors
  • For authors
  • Publication ethics
  • Publication alerts by email
  • Transfers
  • Advertising
  • Job board
  • Contact
Alveolar epithelial glycocalyx degradation mediates surfactant dysfunction and contributes to acute respiratory distress syndrome
Alicia N. Rizzo, Sarah M. Haeger, Kaori Oshima, Yimu Yang, Alison M. Wallbank, Ying Jin, Marie Lettau, Lynda A. McCaig, Nancy E. Wickersham, J. Brennan McNeil, Igor Zakharevich, Sarah A. McMurtry, Christophe J. Langouët-Astrié, Katrina W. Kopf, Dennis R. Voelker, Kirk C. Hansen, Ciara M. Shaver, V. Eric Kerchberger, Ryan A. Peterson, Wolfgang M. Kuebler, Matthias Ochs, Ruud A.W. Veldhuizen, Bradford J. Smith, Lorraine B. Ware, Julie A. Bastarache, Eric P. Schmidt
Alicia N. Rizzo, Sarah M. Haeger, Kaori Oshima, Yimu Yang, Alison M. Wallbank, Ying Jin, Marie Lettau, Lynda A. McCaig, Nancy E. Wickersham, J. Brennan McNeil, Igor Zakharevich, Sarah A. McMurtry, Christophe J. Langouët-Astrié, Katrina W. Kopf, Dennis R. Voelker, Kirk C. Hansen, Ciara M. Shaver, V. Eric Kerchberger, Ryan A. Peterson, Wolfgang M. Kuebler, Matthias Ochs, Ruud A.W. Veldhuizen, Bradford J. Smith, Lorraine B. Ware, Julie A. Bastarache, Eric P. Schmidt
View: Text | PDF
Research Article Pulmonology

Alveolar epithelial glycocalyx degradation mediates surfactant dysfunction and contributes to acute respiratory distress syndrome

  • Text
  • PDF
Abstract

Acute respiratory distress syndrome (ARDS) is a common cause of respiratory failure yet has few pharmacologic therapies, reflecting the mechanistic heterogeneity of lung injury. We hypothesized that damage to the alveolar epithelial glycocalyx, a layer of glycosaminoglycans interposed between the epithelium and surfactant, contributes to lung injury in patients with ARDS. Using mass spectrometry of airspace fluid noninvasively collected from mechanically ventilated patients, we found that airspace glycosaminoglycan shedding (an index of glycocalyx degradation) occurred predominantly in patients with direct lung injury and was associated with duration of mechanical ventilation. Male patients had increased shedding, which correlated with airspace concentrations of matrix metalloproteinases. Selective epithelial glycocalyx degradation in mice was sufficient to induce surfactant dysfunction, a key characteristic of ARDS, leading to microatelectasis and decreased lung compliance. Rapid colorimetric quantification of airspace glycosaminoglycans was feasible and could provide point-of-care prognostic information to clinicians and/or be used for predictive enrichment in clinical trials.

Authors

Alicia N. Rizzo, Sarah M. Haeger, Kaori Oshima, Yimu Yang, Alison M. Wallbank, Ying Jin, Marie Lettau, Lynda A. McCaig, Nancy E. Wickersham, J. Brennan McNeil, Igor Zakharevich, Sarah A. McMurtry, Christophe J. Langouët-Astrié, Katrina W. Kopf, Dennis R. Voelker, Kirk C. Hansen, Ciara M. Shaver, V. Eric Kerchberger, Ryan A. Peterson, Wolfgang M. Kuebler, Matthias Ochs, Ruud A.W. Veldhuizen, Bradford J. Smith, Lorraine B. Ware, Julie A. Bastarache, Eric P. Schmidt

×

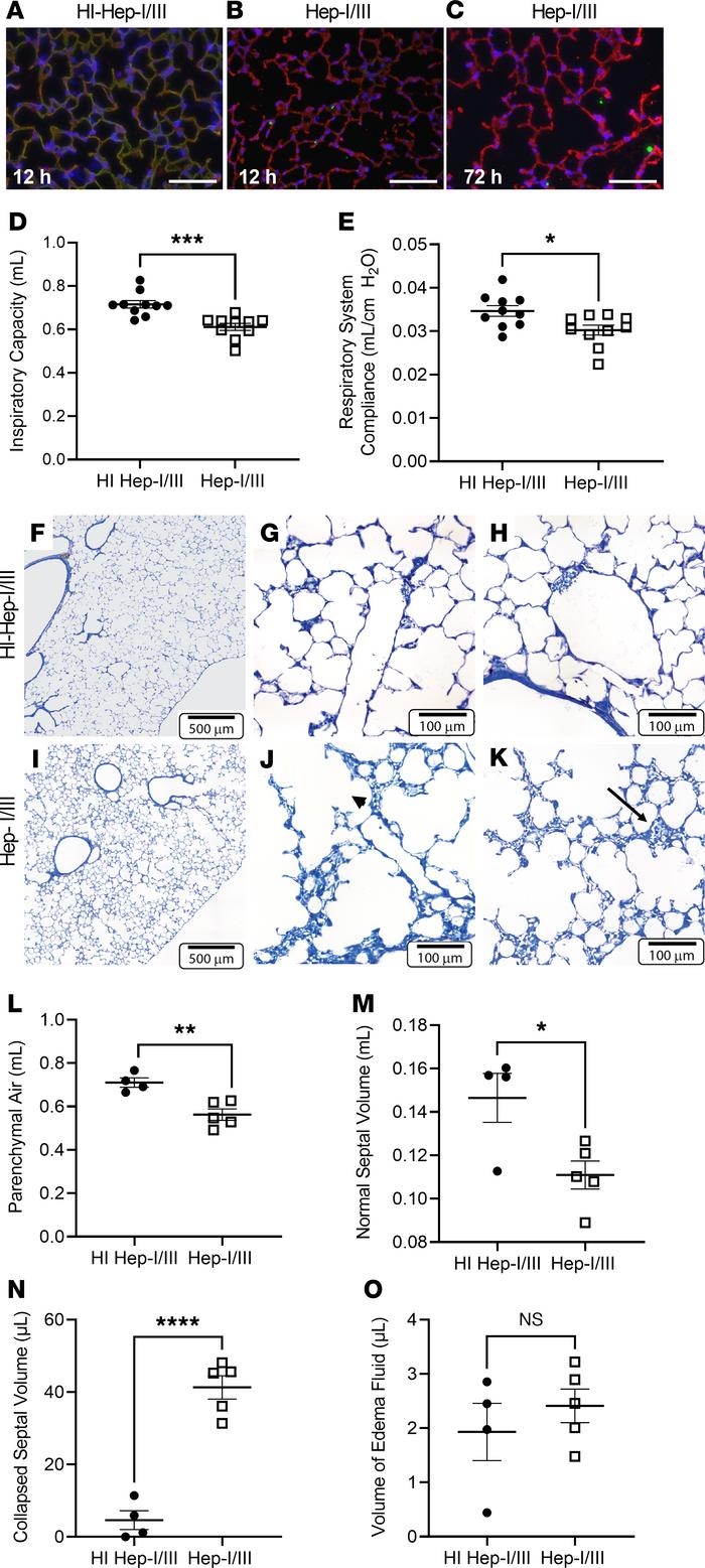
Figure 4

Alveolar epithelial glycocalyx degradation impairs lung compliance by causing microatelectasis.

Options: View larger image (or click on image) Download as PowerPoint
Alveolar epithelial glycocalyx degradation impairs lung compliance by ca...
(A–C) After treatment with heat-inactivated heparinases I/III (HI Hep-I/III; 15 U, intratracheal), mouse lungs demonstrated colocalization of HS (HS 10E4, green) and the alveolar epithelium (Lycopersicon esculentum agglutinin lectin, red). Mice treated with active heparinases I/III (Hep-I/III, 15 U, intratracheal) demonstrated a denuded epithelial layer without HS staining at 12 hours, which persisted at 72 hours. As lungs were not perfusion-fixed, the endothelial glycocalyx is not visible. Scale bars: 100 μm. (D and E) Assessment of the lung mechanics of mice treated with Hep-I/III and HI Hep-I/III at t = 24 hours. n = 10 mice per group. Unpaired Student’s t test was used for comparisons between 2 groups. *P < 0.05, ***P < 0.0005. (F–K) Lung histology of Hep-I/III– and HI Hep-I/III–treated mice (24 hours). Dilated alveolar ducts (arrowhead) and microatelectasis (arrow) were noted at increased frequency in Hep-I/III–treated mice. (L–O) Quantification of the histologic changes present in Hep-I/III–treated mice as assessed by unbiased stereologic assessment of the lung architecture. There was no evidence of fibrosis in either group. n = 4–5 mice per group. Unpaired t test was used for comparisons between 2 groups. *P < 0.05, **P < 0.005, ****P < 0.0001. Data are represented as mean ± SEM.

Copyright © 2026 American Society for Clinical Investigation
ISSN 2379-3708

Sign up for email alerts