Go to The Journal of Clinical Investigation
  • About
  • Editors
  • Consulting Editors
  • For authors
  • Publication ethics
  • Publication alerts by email
  • Transfers
  • Advertising
  • Job board
  • Contact
  • Physician-Scientist Development
  • Current issue
  • Past issues
  • By specialty
    • COVID-19
    • Cardiology
    • Immunology
    • Metabolism
    • Nephrology
    • Oncology
    • Pulmonology
    • All ...
  • Videos
  • Collections
    • In-Press Preview
    • Resource and Technical Advances
    • Clinical Research and Public Health
    • Research Letters
    • Editorials
    • Perspectives
    • Physician-Scientist Development
    • Reviews
    • Top read articles

  • Current issue
  • Past issues
  • Specialties
  • In-Press Preview
  • Resource and Technical Advances
  • Clinical Research and Public Health
  • Research Letters
  • Editorials
  • Perspectives
  • Physician-Scientist Development
  • Reviews
  • Top read articles
  • About
  • Editors
  • Consulting Editors
  • For authors
  • Publication ethics
  • Publication alerts by email
  • Transfers
  • Advertising
  • Job board
  • Contact
Ligand-independent integrin β1 signaling supports lung adenocarcinoma development
Scott M. Haake, … , Timothy S. Blackwell, Roy Zent
Scott M. Haake, … , Timothy S. Blackwell, Roy Zent
Published June 28, 2022
Citation Information: JCI Insight. 2022;7(15):e154098. https://doi.org/10.1172/jci.insight.154098.
View: Text | PDF
Research Article Oncology

Ligand-independent integrin β1 signaling supports lung adenocarcinoma development

  • Text
  • PDF
Abstract

Integrins — the principal extracellular matrix (ECM) receptors of the cell — promote cell adhesion, migration, and proliferation, which are key events for cancer growth and metastasis. To date, most integrin-targeted cancer therapeutics have disrupted integrin-ECM interactions, which are viewed as critical for integrin functions. However, such agents have failed to improve cancer patient outcomes. We show that the highly expressed integrin β1 subunit is required for lung adenocarcinoma development in a carcinogen-induced mouse model. Likewise, human lung adenocarcinoma cell lines with integrin β1 deletion failed to form colonies in soft agar and tumors in mice. Mechanistically, we demonstrate that these effects do not require integrin β1–mediated adhesion to ECM but are dependent on integrin β1 cytoplasmic tail-mediated activation of focal adhesion kinase (FAK). These studies support a critical role for integrin β1 in lung tumorigenesis that is mediated through constitutive, ECM binding–independent signaling involving the cytoplasmic tail.

Authors

Scott M. Haake, Erin J. Plosa, Jonathan A. Kropski, Lindsay A. Venton, Anupama Reddy, Fabian Bock, Betty T. Chang, Allen J. Luna, Kateryna Nabukhotna, Zhi-Qi Xu, Rebecca A. Prather, Sharon Lee, Harikrishna Tanjore, Vasiliy V. Polosukhin, Olga M. Viquez, Angela Jones, Wentian Luo, Matthew H. Wilson, W. Kimryn Rathmell, Pierre P. Massion, Ambra Pozzi, Timothy S. Blackwell, Roy Zent

×

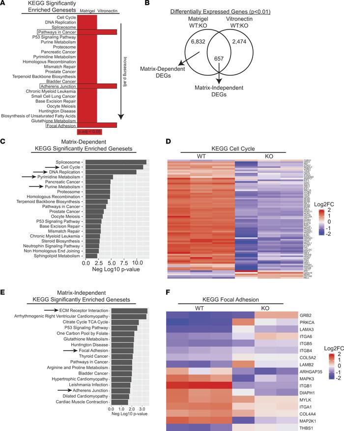
Figure 3

Differential gene expression in WT and integrin β1–KO A549 cells.

Options: View larger image (or click on image) Download as PowerPoint
Differential gene expression in WT and integrin β1–KO A549 cells.
(A) WT...
(A) WT and integrin β1–KO A549 cells were plated on the integrin β1–dependent matrix Matrigel or the integrin αv-dependent matrix vitronectin and gene expression measured by RNA-Seq (n = 3 replicates for each cell line). Gene set enrichment analysis was performed using differentially expressed genes (DEGs, P < 0.01). Shown are the significant pathways (Padj < 0.05) from cells plated on Matrigel and corresponding Padj values for cells plated on vitronectin (red square, Padj < 0.05; white square, not significant). (B) Venn diagram demonstrates DEGs exclusive to cells plated on Matrigel that normalize in cells plated on vitronectin (matrix-dependent DEGs), as well as DEGs shared by cells plated on either matrix whose directionality aligns (e.g., increased in integrin β1–KO cells relative to WT cells on both matrices; matrix-independent DEGs). (C) Gene set enrichment analysis was performed on matrix-dependent DEGs, demonstrating several significant gene sets including proliferation-associated gene sets (arrows). (D) Representative heatmap of significant gene set from the matrix-dependent genes (KEGG_CELL_CYCLE). (E) Gene set enrichment analysis was also performed matrix-independent DEGs, demonstrating several significant gene sets including cell adhesion and ECM-related genes (arrows). (F) Representative heatmap of significant gene set from the matrix-independent genes (KEGG_FOCAL_ADHESION).

Copyright © 2025 American Society for Clinical Investigation
ISSN 2379-3708

Sign up for email alerts