Go to The Journal of Clinical Investigation
  • About
  • Editors
  • Consulting Editors
  • For authors
  • Publication ethics
  • Publication alerts by email
  • Transfers
  • Advertising
  • Job board
  • Contact
  • Physician-Scientist Development
  • Current issue
  • Past issues
  • By specialty
    • COVID-19
    • Cardiology
    • Immunology
    • Metabolism
    • Nephrology
    • Oncology
    • Pulmonology
    • All ...
  • Videos
  • Collections
    • In-Press Preview
    • Resource and Technical Advances
    • Clinical Research and Public Health
    • Research Letters
    • Editorials
    • Perspectives
    • Physician-Scientist Development
    • Reviews
    • Top read articles

  • Current issue
  • Past issues
  • Specialties
  • In-Press Preview
  • Resource and Technical Advances
  • Clinical Research and Public Health
  • Research Letters
  • Editorials
  • Perspectives
  • Physician-Scientist Development
  • Reviews
  • Top read articles
  • About
  • Editors
  • Consulting Editors
  • For authors
  • Publication ethics
  • Publication alerts by email
  • Transfers
  • Advertising
  • Job board
  • Contact
The RNA-binding protein IMP2 drives a stromal-Th17 cell circuit in autoimmune neuroinflammation
Rami Bechara, Nilesh Amatya, Saikat Majumder, Chunsheng Zhou, Yang Li, Qixing Liu, Mandy J. McGeachy, Sarah L. Gaffen
Rami Bechara, Nilesh Amatya, Saikat Majumder, Chunsheng Zhou, Yang Li, Qixing Liu, Mandy J. McGeachy, Sarah L. Gaffen
View: Text | PDF
Research Article Immunology

The RNA-binding protein IMP2 drives a stromal-Th17 cell circuit in autoimmune neuroinflammation

  • Text
  • PDF
Abstract

Stromal cells are emerging as key drivers of autoimmunity, partially because they produce inflammatory chemokines that orchestrate inflammation. Chemokine expression is regulated transcriptionally but also through posttranscriptional mechanisms, the specific drivers of which are still incompletely defined. CCL2 (MCP1) is a multifunctional chemokine that drives myeloid cell recruitment. During experimental autoimmune encephalomyelitis (EAE), an IL-17–driven model of multiple sclerosis, CCL2 produced by lymph node (LN) stromal cells was essential for immunopathology. Here, we showed that Ccl2 mRNA upregulation in human stromal fibroblasts in response to IL-17 required the RNA-binding protein IGF-2 mRNA-binding protein 2 (IGF2BP2, IMP2), which is expressed almost exclusively in nonhematopoietic cells. IMP2 binds directly to CCL2 mRNA, markedly extending its transcript half-life, and is thus required for efficient CCL2 secretion. Consistent with this, Imp2−/− mice showed reduced CCL2 production in LNs during EAE, causing impairments in monocyte recruitment and Th17 cell polarization. Imp2–/– mice were fully protected from CNS inflammation. Moreover, deletion of IMP2 after EAE onset was sufficient to mitigate disease severity. These data showed that posttranscriptional control of Ccl2 in stromal cells by IMP2 was required to permit IL-17–driven progression of EAE pathogenesis.

Authors

Rami Bechara, Nilesh Amatya, Saikat Majumder, Chunsheng Zhou, Yang Li, Qixing Liu, Mandy J. McGeachy, Sarah L. Gaffen

×

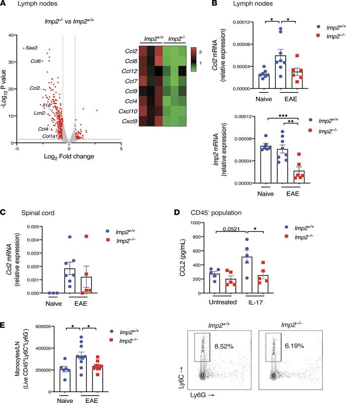
Figure 3

IMP2 promotes Ccl2 expression and monocyte recruitment in lymph nodes.

Options: View larger image (or click on image) Download as PowerPoint
IMP2 promotes Ccl2 expression and monocyte recruitment in lymph nodes.
(...
(A and B) Imp2+/+ and Imp2–/– mice were subjected to EAE. Inguinal LN homogenates were prepared on day 7. (A) RNA-Seq (Imp2+/+ n = 3 and Imp2–/– n = 3) was performed on the Illumina platform. Volcano plots showing the genes that were significantly changed (P < 0.05, fold change of >1.5 or <−1.5 and reads per kilobase million in Imp2+/+ > 1). Selected transcripts that are known to be IL-17 regulated are annotated. Right: heatmap of chemokines that are differentially regulated based on IPA. (B) Imp2+/+ (n = 8) and Imp2–/– (n = 6) mice were subjected to EAE. Indicated mRNAs were assessed by qPCR in inguinal LNs at day 7. Data show relative expression ± SEM from 2 independent experiments. (C) The indicated mice (Imp2+/+ n = 7; Imp2–/– n = 5) were subjected to EAE, and RNA from spinal cord isolated on day 15 was subjected to qPCR normalized to Gapdh. Data show relative expression ± SEM from 2 independent experiments. (D) CD45– cells from Imp2+/+ (n = 5) and Imp2–/– (n = 5) mice were treated with IL-17 for 24 hours and conditioned media assessed by ELISA. Data show mean pg/mL ± SEM from 2 independent experiments. (E) Imp2+/+ (n = 10) and Imp2–/– (n = 9) mice were subjected to EAE. Inguinal LN homogenates were prepared on day 7. Live monocytes were determined by Ly6C and Ly6G staining, gated on the live CD45+ population. Left: numbers of live CD45+ Ly6C+Ly6G– cells, pooled from 3 independent experiments. Right: representative FACS plots. Throughout, each symbol represents 1 mouse. *P < 0.05, **P < 0.01, ***P < 0.001, by ANOVA with post hoc Tukey’s test (C–E).

Copyright © 2026 American Society for Clinical Investigation
ISSN 2379-3708

Sign up for email alerts