Go to The Journal of Clinical Investigation
  • About
  • Editors
  • Consulting Editors
  • For authors
  • Publication ethics
  • Publication alerts by email
  • Transfers
  • Advertising
  • Job board
  • Contact
  • Physician-Scientist Development
  • Current issue
  • Past issues
  • By specialty
    • COVID-19
    • Cardiology
    • Immunology
    • Metabolism
    • Nephrology
    • Oncology
    • Pulmonology
    • All ...
  • Videos
  • Collections
    • In-Press Preview
    • Resource and Technical Advances
    • Clinical Research and Public Health
    • Research Letters
    • Editorials
    • Perspectives
    • Physician-Scientist Development
    • Reviews
    • Top read articles

  • Current issue
  • Past issues
  • Specialties
  • In-Press Preview
  • Resource and Technical Advances
  • Clinical Research and Public Health
  • Research Letters
  • Editorials
  • Perspectives
  • Physician-Scientist Development
  • Reviews
  • Top read articles
  • About
  • Editors
  • Consulting Editors
  • For authors
  • Publication ethics
  • Publication alerts by email
  • Transfers
  • Advertising
  • Job board
  • Contact
Mechanosensitive Piezo1 channels mediate renal fibrosis
Xiaoduo Zhao, … , Chunling Li, Weidong Wang
Xiaoduo Zhao, … , Chunling Li, Weidong Wang
Published March 1, 2022
Citation Information: JCI Insight. 2022;7(7):e152330. https://doi.org/10.1172/jci.insight.152330.
View: Text | PDF
Research Article Nephrology

Mechanosensitive Piezo1 channels mediate renal fibrosis

  • Text
  • PDF
Abstract

Kidney fibrosis is the final common pathway of progressive kidney diseases, the underlying mechanisms of which are not fully understood. The purpose of the current study is to investigate a role of Piezo1, a mechanosensitive nonselective cation channel, in kidney fibrosis. In human fibrotic kidneys, Piezo1 protein expression was markedly upregulated. The abundance of Piezo1 protein in kidneys of mice with unilateral ureter obstruction (UUO) or with folic acid treatment was significantly increased. Inhibition of Piezo1 with nonspecific inhibitor GsMTx4 markedly ameliorated UUO- or folic acid–induced kidney fibrosis. Mechanical stretch, compression, or stiffness induced Piezo1 activation and profibrotic responses in human HK2 cells and primary cultured mouse proximal tubular cells (mPTCs), which were greatly prevented by inhibition or silence of Piezo1. TGF-β1 induced increased Piezo1 expression and profibrotic phenotypic alterations in HK2 cells and mPTCs, which were again markedly prevented by inhibition of Piezo1. Activation of Piezo1 by Yoda1, a Piezo1 agonist, caused calcium influx and profibrotic responses in HK2 cells and induced calcium-dependent protease calpain2 activation, followed by adhesion complex protein talin1 cleavage and upregulation of integrin β1. Also, Yoda1 promoted the link between ECM and integrin β1. In conclusion, Piezo1 is involved in the progression of kidney fibrosis and profibrotic alterations in renal proximal tubular cells, likely through activating calcium/calpain2/integrin β1 pathway.

Authors

Xiaoduo Zhao, Yonglun Kong, Baien Liang, Jinhai Xu, Yu Lin, Nan Zhou, Jing Li, Bin Jiang, Jianding Cheng, Chunling Li, Weidong Wang

×

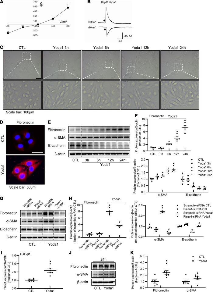
Figure 8

Activation of Piezo1 by an agonist, Yoda1, induces profibrotic responses in HK2 cells and mPTCs.

Options: View larger image (or click on image) Download as PowerPoint
Activation of Piezo1 by an agonist, Yoda1, induces profibrotic responses...
(A and B) Yoda1 induced the cationic currents in HK2 cells. (A) I-V curve exhibited the currents activated by 10 μM Yoda1 recorded at different membrane potentials in voltage-clamp mode. (B) Representative traces: recorded at –90 and +90 mV by puffing 10 μM Yoda1 (short black arrow) for 350 ms to HK2 cells. (C) Morphologic changes of HK2 cells treated with Yoda1 for 3 hours, 6 hours, 12 hours, and 24 hours. Scale bar: 100 μm. (D) Immunofluorescence of fibronectin in HK2 cells treated with Yoda1 for 24 hours. Scale bar: 50 μm. (E and F) Representative immunoblots and corresponding densitometry analysis of fibronectin, α-SMA, and E-cadherin protein abundance in HK2 cells treated with Yoda1 for 3 hours, 6 hours, 12 hours, and 24 hours. Data are shown as mean ± SEM (n = 4 in each group). *P < 0.05 when compared with CTL by 1-way ANOVA with Student-Newman-Keuls test. (G and H) Representative immunoblots and corresponding densitometry analysis of fibronectin, α-SMA, and E-cadherin protein abundance in HK2 cells transfected with Piezo1 siRNA followed by Yoda1 treatment for 24 hours. Data are shown as mean ± SEM (n = 4 in each group). *P < 0.05 when compared with scramble siRNA CTL and #P < 0.05 when compared with scramble siRNA Yoda1 by 1-way ANOVA with Student-Newman-Keuls test. (I) mRNA expression of TGF-β1 in HK2 cells treated with Yoda1 for 24 hours. Data are shown as mean ± SEM (n = 6 in each group). *P < 0.05 when compared with CTL by unpaired Student’s t test. (J and K) Representative immunoblots and corresponding densitometry analysis of fibronectin and α-SMA protein abundance in primary cultured mPTCs treated with Yoda1 for 24 hours. Data are shown as mean ± SEM (n = 6 in each group). *P < 0.05 when compared with CTL by unpaired Student’s t test. CTL, control; SMA, smooth muscle actin; TGF-β1, transforming growth factor-β1; mPTCs: mouse proximal tubular cells.

Copyright © 2025 American Society for Clinical Investigation
ISSN 2379-3708

Sign up for email alerts