Go to The Journal of Clinical Investigation
  • About
  • Editors
  • Consulting Editors
  • For authors
  • Publication ethics
  • Publication alerts by email
  • Transfers
  • Advertising
  • Job board
  • Contact
  • Physician-Scientist Development
  • Current issue
  • Past issues
  • By specialty
    • COVID-19
    • Cardiology
    • Immunology
    • Metabolism
    • Nephrology
    • Oncology
    • Pulmonology
    • All ...
  • Videos
  • Collections
    • In-Press Preview
    • Resource and Technical Advances
    • Clinical Research and Public Health
    • Research Letters
    • Editorials
    • Perspectives
    • Physician-Scientist Development
    • Reviews
    • Top read articles

  • Current issue
  • Past issues
  • Specialties
  • In-Press Preview
  • Resource and Technical Advances
  • Clinical Research and Public Health
  • Research Letters
  • Editorials
  • Perspectives
  • Physician-Scientist Development
  • Reviews
  • Top read articles
  • About
  • Editors
  • Consulting Editors
  • For authors
  • Publication ethics
  • Publication alerts by email
  • Transfers
  • Advertising
  • Job board
  • Contact
Suppression of allograft rejection by regulatory B cells induced via TLR signaling
Kang Mi Lee, Qiang Fu, Guoli Huai, Kevin Deng, Ji Lei, Lisa Kojima, Divyansh Agarwal, Peter van Galen, Shoko Kimura, Naoki Tanimine, Laura Washburn, Heidi Yeh, Ali Naji, Charles G. Rickert, Christian LeGuern, James F. Markmann
Kang Mi Lee, Qiang Fu, Guoli Huai, Kevin Deng, Ji Lei, Lisa Kojima, Divyansh Agarwal, Peter van Galen, Shoko Kimura, Naoki Tanimine, Laura Washburn, Heidi Yeh, Ali Naji, Charles G. Rickert, Christian LeGuern, James F. Markmann
View: Text | PDF
Research Article Immunology Transplantation

Suppression of allograft rejection by regulatory B cells induced via TLR signaling

  • Text
  • PDF
Abstract

B lymphocytes have long been recognized for their critical contributions to adaptive immunity, providing defense against pathogens through cognate antigen presentation to T cells and Ab production. More recently appreciated is that B cells are also integral in securing self-tolerance; this has led to interest in their therapeutic application to downregulate unwanted immune responses, such as transplant rejection. In this study, we found that PMA- and ionomycin-activated mouse B cells acquire regulatory properties following stimulation through TLR4/TLR9 receptors (Bregs-TLR). Bregs-TLR efficiently inhibited T cell proliferation in vitro and prevented allograft rejection. Unlike most reported Breg activities, the inhibition of alloimmune responses by Bregs-TLR relied on the expression of TGF-β and not IL-10. In vivo, Bregs-TLR interrupted donor-specific T cell expansion and induced Tregs in a TGF-β–dependent manner. RNA-Seq analyses corroborated the involvement of TGF-β pathways in Breg-TLR function, identified potential gene pathways implicated in preventing graft rejection, and suggested targets to foster Breg regulation.

Authors

Kang Mi Lee, Qiang Fu, Guoli Huai, Kevin Deng, Ji Lei, Lisa Kojima, Divyansh Agarwal, Peter van Galen, Shoko Kimura, Naoki Tanimine, Laura Washburn, Heidi Yeh, Ali Naji, Charles G. Rickert, Christian LeGuern, James F. Markmann

×

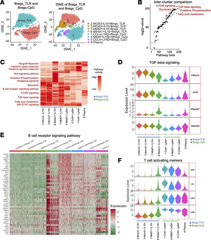
Figure 7

Phenotyping of Bregs-TLR by scRNA-Seq.

Options: View larger image (or click on image) Download as PowerPoint
Phenotyping of Bregs-TLR by scRNA-Seq.
(A) Comparative library and clust...
(A) Comparative library and cluster analyses between Bregs-TLR and Bregs-CpG cells. Bregs-CpG cells are mainly distributed in 3 subsets (1, 4, and 5) characterized by the CCL4–LY6D+, MKI67+LY6D+, and CCL4+LY6D+ phenotypes, respectively. The 4 main Bregs-TLR clusters (2, 3, 6, and 7) are defined by the MCM3–IL10+, MCM3+IL10+, MS4A1+IL10+, and MKI67+MCM3+IL10+ phenotypes. Cells in cluster 8 carried markers of plasma cells. (B) Intercluster (8 clusters) pathway enrichment; top 5 signaling pathways enriched in Bregs-TLR are indicated. (C) Heatmap of gene pathways enriched in each cluster; top 12 Bregs-TLR–associated pathway signatures are displayed, including that of TGF-β signaling. (D) Cluster distribution of expression of genes involved in TGF-β signaling (violin plots). (E) Heatmap of cluster distinctive enrichment of genes implicated in BCR signaling. (F) Gene signatures downmodulated in Breg-TLR clusters 2, 3, and 7 but not in control Bregs-CpG (clusters 1, 4, and 5).

Copyright © 2026 American Society for Clinical Investigation
ISSN 2379-3708

Sign up for email alerts