Go to The Journal of Clinical Investigation
  • About
  • Editors
  • Consulting Editors
  • For authors
  • Publication ethics
  • Publication alerts by email
  • Transfers
  • Advertising
  • Job board
  • Contact
  • Physician-Scientist Development
  • Current issue
  • Past issues
  • By specialty
    • COVID-19
    • Cardiology
    • Immunology
    • Metabolism
    • Nephrology
    • Oncology
    • Pulmonology
    • All ...
  • Videos
  • Collections
    • In-Press Preview
    • Resource and Technical Advances
    • Clinical Research and Public Health
    • Research Letters
    • Editorials
    • Perspectives
    • Physician-Scientist Development
    • Reviews
    • Top read articles

  • Current issue
  • Past issues
  • Specialties
  • In-Press Preview
  • Resource and Technical Advances
  • Clinical Research and Public Health
  • Research Letters
  • Editorials
  • Perspectives
  • Physician-Scientist Development
  • Reviews
  • Top read articles
  • About
  • Editors
  • Consulting Editors
  • For authors
  • Publication ethics
  • Publication alerts by email
  • Transfers
  • Advertising
  • Job board
  • Contact
Targeting fatty acid β-oxidation impairs monocyte differentiation and prolongs heart allograft survival
Yuehui Zhu, Hao Dun, Li Ye, Yuriko Terada, Leah P. Shriver, Gary J. Patti, Daniel Kreisel, Andrew E. Gelman, Brian W. Wong
Yuehui Zhu, Hao Dun, Li Ye, Yuriko Terada, Leah P. Shriver, Gary J. Patti, Daniel Kreisel, Andrew E. Gelman, Brian W. Wong
View: Text | PDF
Research Article Metabolism Transplantation

Targeting fatty acid β-oxidation impairs monocyte differentiation and prolongs heart allograft survival

  • Text
  • PDF
Abstract

Monocytes play an important role in the regulation of alloimmune responses after heart transplantation (HTx). Recent studies have highlighted the importance of immunometabolism in the differentiation and function of myeloid cells. While the importance of glucose metabolism in monocyte differentiation and function has been reported, a role for fatty acid β-oxidation (FAO) has not been explored. Heterotopic HTx was performed using hearts from BALB/c donor mice implanted into C57BL/6 recipient mice and treated with etomoxir (eto), an irreversible inhibitor of carnitine palmitoyltransferase 1 (Cpt1), a rate-limiting step of FAO, or vehicle control. FAO inhibition prolonged HTx survival, reduced early T cell infiltration/activation, and reduced DC and macrophage infiltration to heart allografts of eto-treated recipients. ELISPOT demonstrated that splenocytes from eto-treated HTx recipients were less reactive to activated donor antigen-presenting cells. FAO inhibition reduced monocyte-to-DC and monocyte-to-macrophage differentiation in vitro and in vivo. FAO inhibition did not alter the survival of heart allografts when transplanted into Ccr2-deficient recipients, suggesting that the effects of FAO inhibition were dependent on monocyte mobilization. Finally, we confirmed the importance of FAO on monocyte differentiation in vivo using conditional deletion of Cpt1a. Our findings demonstrate that targeting FAO attenuates alloimmunity after HTx, in part through impairing monocyte differentiation.

Authors

Yuehui Zhu, Hao Dun, Li Ye, Yuriko Terada, Leah P. Shriver, Gary J. Patti, Daniel Kreisel, Andrew E. Gelman, Brian W. Wong

×

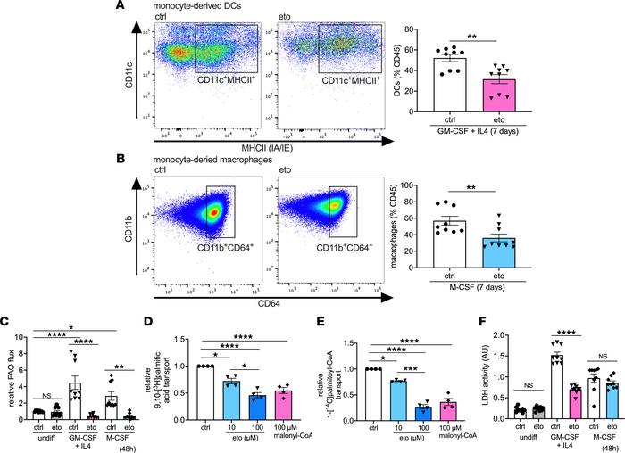
Figure 4

FAO inhibition impairs monocyte-to-DC and monocyte-to-macrophage differentiation in vitro.

Options: View larger image (or click on image) Download as PowerPoint
FAO inhibition impairs monocyte-to-DC and monocyte-to-macrophage differe...
(A and B) Flow cytometric assessment of monocytes after 7-day culture, shown as a percentage of CD45+ cells. (A) DCs assessed by CD11c+MHCII+CD64– cells (ctrl, n = 9; eto, n = 9). (B) Macrophages assessed by CD11b+CD64+CD24– cells (ctrl, n = 9; eto, n = 9). (C) FAO flux in monocytes in media only or treated for 48 hours with GM-CSF + IL4 (DC differentiation condition) or M-CSF (macrophage differentiation condition), as assessed by [9,10-3H]palmitic acid radioisotopic incorporation (ctrl, n = 9; eto, n = 9). (D and E) Cpt1 activity assay in intact mitochondria from monocytes treated with 10 or 100 μM etomoxir or 100 μM malonyl-CoA coincubated with either (D) 9,10-[3H]palmitic acid (n = 4) or (E) 1-[14C]palmitoyl-€ (n = 4). (F) Cell death in monocytes in media only or treated for 48 hours with GM-CSF + IL4 or M-CSF, as assessed by lactate dehydrogenase (LDH) release (ctrl, n = 9; eto, n = 9). Data are shown as mean of individual data points from 3 independent experiments ± SEM. *P < 0.05; **P < 0.01; ***P < 0.001; ****P < 0.0001 by (A and B) t test or ANOVA and (C–F) Bonferroni’s post hoc test.

Copyright © 2026 American Society for Clinical Investigation
ISSN 2379-3708

Sign up for email alerts