Go to The Journal of Clinical Investigation
  • About
  • Editors
  • Consulting Editors
  • For authors
  • Publication ethics
  • Publication alerts by email
  • Transfers
  • Advertising
  • Job board
  • Contact
  • Physician-Scientist Development
  • Current issue
  • Past issues
  • By specialty
    • COVID-19
    • Cardiology
    • Immunology
    • Metabolism
    • Nephrology
    • Oncology
    • Pulmonology
    • All ...
  • Videos
  • Collections
    • In-Press Preview
    • Resource and Technical Advances
    • Clinical Research and Public Health
    • Research Letters
    • Editorials
    • Perspectives
    • Physician-Scientist Development
    • Reviews
    • Top read articles

  • Current issue
  • Past issues
  • Specialties
  • In-Press Preview
  • Resource and Technical Advances
  • Clinical Research and Public Health
  • Research Letters
  • Editorials
  • Perspectives
  • Physician-Scientist Development
  • Reviews
  • Top read articles
  • About
  • Editors
  • Consulting Editors
  • For authors
  • Publication ethics
  • Publication alerts by email
  • Transfers
  • Advertising
  • Job board
  • Contact
IL-21 enhances influenza vaccine responses in aged macaques with suppressed SIV infection
Daniel Kvistad, Suresh Pallikkuth, Tirupataiah Sirupangi, Rajendra Pahwa, Alexander Kizhner, Constantinos Petrovas, Francois Villinger, Savita Pahwa
Daniel Kvistad, Suresh Pallikkuth, Tirupataiah Sirupangi, Rajendra Pahwa, Alexander Kizhner, Constantinos Petrovas, Francois Villinger, Savita Pahwa
View: Text | PDF
Research Article AIDS/HIV Vaccines

IL-21 enhances influenza vaccine responses in aged macaques with suppressed SIV infection

  • Text
  • PDF
Abstract

Natural aging and HIV infection are associated with chronic low-grade systemic inflammation, immune senescence, and impaired antibody responses to vaccines such as the influenza (flu) vaccine. We investigated the role of IL-21, a CD4+ T follicular helper cell (Tfh) regulator, on flu vaccine antibody response in nonhuman primates (NHPs) in the context of age and controlled SIV mac239 infection. Three doses of the flu vaccine with or without IL-21–IgFc were administered at 3-month intervals in aged SIV+ NHPs following virus suppression with antiretroviral therapy. IL-21–treated animals demonstrated higher day 14–postboost antibody responses, which associated with expanded CD4+ T central memory cells and peripheral Tfh–expressing (pTfh–expressing) T cell immunoreceptor with Ig and ITIM domains (TIGIT), expanded activated memory B cells, and contracted CD11b+ monocytes. Draining lymph node (LN) tissue from IL-21–treated animals revealed direct association between LN follicle Tfh density and frequency of circulating TIGIT+ pTfh cells. We conclude that IL-21 enhances flu vaccine–induced antibody responses in SIV+ aged rhesus macaques (RMs), acting as an adjuvant modulating LN germinal center activity. A strategy to supplement IL-21 in aging could be a valuable addition in the toolbox for improving vaccine responses in an aging HIV+ population.

Authors

Daniel Kvistad, Suresh Pallikkuth, Tirupataiah Sirupangi, Rajendra Pahwa, Alexander Kizhner, Constantinos Petrovas, Francois Villinger, Savita Pahwa

×

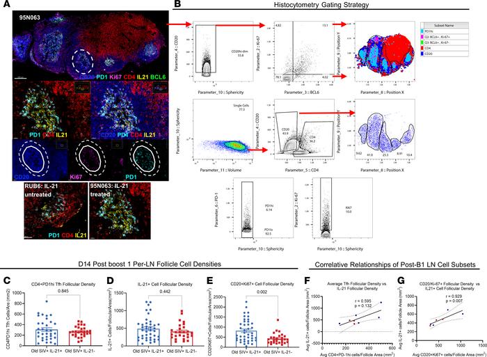
Figure 2

Multiplexed confocal imaging and histocytometry strategy for the comparative analysis of LN GC Tfh and B cells.

Options: View larger image (or click on image) Download as PowerPoint
Multiplexed confocal imaging and histocytometry strategy for the compara...
(A) Confocal image (original magnification, ×40) showing the day 14–post-B1 draining LN and GCs from 1 old SIV+IL-21–treated NHP (95N063). Scale bar: 150 μm. A zoomed-in follicle (scale bar: 20–30 μm) from animal 95N063 is shown (CD20, blue; Ki-67, magenta; BCL6, green; CD4, red; PD1, cyan; and IL-21, yellow). The borders of a follicle (dotted white line) and GC (solid white line) are indicated. Representative figures showing a follicle from IL-21–untreated animal RUB6 and IL-21–treated animal 95N063 are shown. (B) A confocal image (original magnification, ×40) of zoomed-in follicles of 1 old SIV+IL-21–treated NHP (95N063) converted to histocytometry. Dotted white lines define the borders of individual follicles. The gating scheme for analysis of relevant cell populations is shown. Single cells were identified by volume and sphericity. Follicular areas were identified as CD20hi/dim. Analysis was performed using IMARIS and FlowJo v10. (C–E) Day 14 after B1 raw data of LN tissue Tfh, IL-21+, and CD20+Ki-67+ cell densities per mm2 for individual follicles. (F) Correlation between day 14 after B1 average Tfh LN densities and total IL-21+ LN cell densities. (G) Correlation between day 14 after B1 average CD20+Ki-67+ LN cell densities and total IL-21+ LN cell densities. All LN cell densities are per mm2. Due to sample quality and availability, analysis of draining LN tissue was performed with 5 of 8 animals from old SIV+IL-21+ and 3 of 4 animals from old SIV+IL-21– groups. Data are displayed as mean ± SEM, with 2-tailed Mann Whitney U tests, and Spearman’s R correlations performed.

Copyright © 2026 American Society for Clinical Investigation
ISSN 2379-3708

Sign up for email alerts