Go to The Journal of Clinical Investigation
  • About
  • Editors
  • Consulting Editors
  • For authors
  • Publication ethics
  • Publication alerts by email
  • Transfers
  • Advertising
  • Job board
  • Contact
  • Physician-Scientist Development
  • Current issue
  • Past issues
  • By specialty
    • COVID-19
    • Cardiology
    • Immunology
    • Metabolism
    • Nephrology
    • Oncology
    • Pulmonology
    • All ...
  • Videos
  • Collections
    • In-Press Preview
    • Resource and Technical Advances
    • Clinical Research and Public Health
    • Research Letters
    • Editorials
    • Perspectives
    • Physician-Scientist Development
    • Reviews
    • Top read articles

  • Current issue
  • Past issues
  • Specialties
  • In-Press Preview
  • Resource and Technical Advances
  • Clinical Research and Public Health
  • Research Letters
  • Editorials
  • Perspectives
  • Physician-Scientist Development
  • Reviews
  • Top read articles
  • About
  • Editors
  • Consulting Editors
  • For authors
  • Publication ethics
  • Publication alerts by email
  • Transfers
  • Advertising
  • Job board
  • Contact
Recruitment and training of alveolar macrophages after pneumococcal pneumonia
Emad I. Arafa, Anukul T. Shenoy, Kimberly A. Barker, Neelou S. Etesami, Ian M.C. Martin, Carolina Lyon De Ana, Elim Na, Christine V. Odom, Wesley N. Goltry, Filiz T. Korkmaz, Alicia K. Wooten, Anna C. Belkina, Antoine Guillon, E. Camilla Forsberg, Matthew R. Jones, Lee J. Quinton, Joseph P. Mizgerd
Emad I. Arafa, Anukul T. Shenoy, Kimberly A. Barker, Neelou S. Etesami, Ian M.C. Martin, Carolina Lyon De Ana, Elim Na, Christine V. Odom, Wesley N. Goltry, Filiz T. Korkmaz, Alicia K. Wooten, Anna C. Belkina, Antoine Guillon, E. Camilla Forsberg, Matthew R. Jones, Lee J. Quinton, Joseph P. Mizgerd
View: Text | PDF
Research Article Immunology Pulmonology

Recruitment and training of alveolar macrophages after pneumococcal pneumonia

  • Text
  • PDF
Abstract

Recovery from pneumococcal pneumonia remodels the pool of alveolar macrophages so that they exhibit new surface marker profiles, transcriptomes, metabolomes, and responses to infection. Mechanisms mediating alveolar macrophage phenotypes after pneumococcal pneumonia have not been delineated. IFN-γ and its receptor on alveolar macrophages were essential for certain, but not all, aspects of the remodeled alveolar macrophage phenotype. IFN-γ was produced by CD4+ T cells plus other cells, and CD4+ cell depletion did not prevent alveolar macrophage remodeling. In mice infected or recovering from pneumococcus, monocytes were recruited to the lungs, and the monocyte-derived macrophages developed characteristics of alveolar macrophages. CCR2 mediated the early monocyte recruitment but was not essential to the development of the remodeled alveolar macrophage phenotype. Lineage tracing demonstrated that recovery from pneumococcal pneumonias converted the pool of alveolar macrophages from being primarily of embryonic origin to being primarily of adult hematopoietic stem cell origin. Alveolar macrophages of either origin demonstrated similar remodeled phenotypes, suggesting that ontogeny did not dictate phenotype. Our data reveal that the remodeled alveolar macrophage phenotype in lungs recovered from pneumococcal pneumonia results from a combination of new recruitment plus training of both the original cells and the new recruits.

Authors

Emad I. Arafa, Anukul T. Shenoy, Kimberly A. Barker, Neelou S. Etesami, Ian M.C. Martin, Carolina Lyon De Ana, Elim Na, Christine V. Odom, Wesley N. Goltry, Filiz T. Korkmaz, Alicia K. Wooten, Anna C. Belkina, Antoine Guillon, E. Camilla Forsberg, Matthew R. Jones, Lee J. Quinton, Joseph P. Mizgerd

×

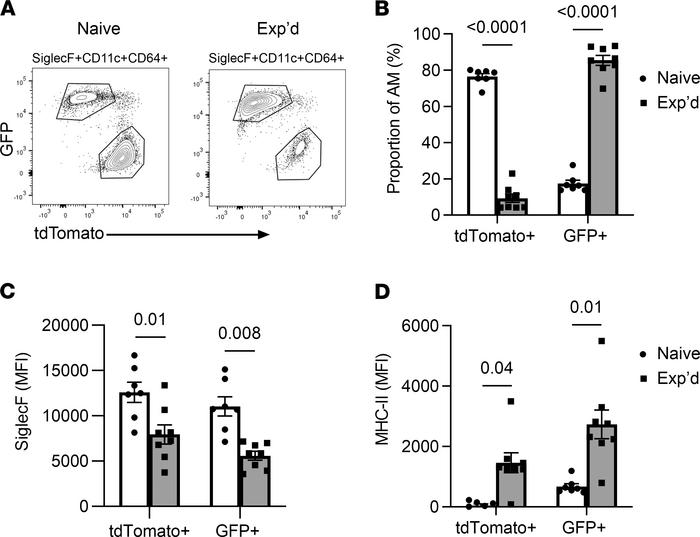
Figure 9

AM from different origins remodel similarly after pneumococcal infections.

Options: View larger image (or click on image) Download as PowerPoint
AM from different origins remodel similarly after pneumococcal infection...
A lineage-tracing mouse model allowed the differentiation of AM of embryonic origin (TdTomato+) from those that derived from adult hematopoietic stem cells (GFP+). Naive and experienced mice had prior exposures to saline or pneumococcus Sp19F in their lungs, respectively. (A) Both naive and experienced lungs contain distinct populations of TdTomato+ and GFP+ AM. (B) Percentages of AM subsets in naive and experienced lungs. (C) Median fluorescent intensity (MFI) of Siglec F expression on AM subsets in naive and experienced lungs. (D) MFI of MHC-II expression on AM subsets in naive and experienced lungs. For all, n = 7–8 mice per group, values are expressed as mean ± SEM, and unpaired t tests were used to examine the effect of experience on AM subsets.

Copyright © 2026 American Society for Clinical Investigation
ISSN 2379-3708

Sign up for email alerts