Go to The Journal of Clinical Investigation
  • About
  • Editors
  • Consulting Editors
  • For authors
  • Publication ethics
  • Publication alerts by email
  • Transfers
  • Advertising
  • Job board
  • Contact
  • Physician-Scientist Development
  • Current issue
  • Past issues
  • By specialty
    • COVID-19
    • Cardiology
    • Immunology
    • Metabolism
    • Nephrology
    • Oncology
    • Pulmonology
    • All ...
  • Videos
  • Collections
    • In-Press Preview
    • Resource and Technical Advances
    • Clinical Research and Public Health
    • Research Letters
    • Editorials
    • Perspectives
    • Physician-Scientist Development
    • Reviews
    • Top read articles

  • Current issue
  • Past issues
  • Specialties
  • In-Press Preview
  • Resource and Technical Advances
  • Clinical Research and Public Health
  • Research Letters
  • Editorials
  • Perspectives
  • Physician-Scientist Development
  • Reviews
  • Top read articles
  • About
  • Editors
  • Consulting Editors
  • For authors
  • Publication ethics
  • Publication alerts by email
  • Transfers
  • Advertising
  • Job board
  • Contact
Recruitment and training of alveolar macrophages after pneumococcal pneumonia
Emad I. Arafa, Anukul T. Shenoy, Kimberly A. Barker, Neelou S. Etesami, Ian M.C. Martin, Carolina Lyon De Ana, Elim Na, Christine V. Odom, Wesley N. Goltry, Filiz T. Korkmaz, Alicia K. Wooten, Anna C. Belkina, Antoine Guillon, E. Camilla Forsberg, Matthew R. Jones, Lee J. Quinton, Joseph P. Mizgerd
Emad I. Arafa, Anukul T. Shenoy, Kimberly A. Barker, Neelou S. Etesami, Ian M.C. Martin, Carolina Lyon De Ana, Elim Na, Christine V. Odom, Wesley N. Goltry, Filiz T. Korkmaz, Alicia K. Wooten, Anna C. Belkina, Antoine Guillon, E. Camilla Forsberg, Matthew R. Jones, Lee J. Quinton, Joseph P. Mizgerd
View: Text | PDF
Research Article Immunology Pulmonology

Recruitment and training of alveolar macrophages after pneumococcal pneumonia

  • Text
  • PDF
Abstract

Recovery from pneumococcal pneumonia remodels the pool of alveolar macrophages so that they exhibit new surface marker profiles, transcriptomes, metabolomes, and responses to infection. Mechanisms mediating alveolar macrophage phenotypes after pneumococcal pneumonia have not been delineated. IFN-γ and its receptor on alveolar macrophages were essential for certain, but not all, aspects of the remodeled alveolar macrophage phenotype. IFN-γ was produced by CD4+ T cells plus other cells, and CD4+ cell depletion did not prevent alveolar macrophage remodeling. In mice infected or recovering from pneumococcus, monocytes were recruited to the lungs, and the monocyte-derived macrophages developed characteristics of alveolar macrophages. CCR2 mediated the early monocyte recruitment but was not essential to the development of the remodeled alveolar macrophage phenotype. Lineage tracing demonstrated that recovery from pneumococcal pneumonias converted the pool of alveolar macrophages from being primarily of embryonic origin to being primarily of adult hematopoietic stem cell origin. Alveolar macrophages of either origin demonstrated similar remodeled phenotypes, suggesting that ontogeny did not dictate phenotype. Our data reveal that the remodeled alveolar macrophage phenotype in lungs recovered from pneumococcal pneumonia results from a combination of new recruitment plus training of both the original cells and the new recruits.

Authors

Emad I. Arafa, Anukul T. Shenoy, Kimberly A. Barker, Neelou S. Etesami, Ian M.C. Martin, Carolina Lyon De Ana, Elim Na, Christine V. Odom, Wesley N. Goltry, Filiz T. Korkmaz, Alicia K. Wooten, Anna C. Belkina, Antoine Guillon, E. Camilla Forsberg, Matthew R. Jones, Lee J. Quinton, Joseph P. Mizgerd

×

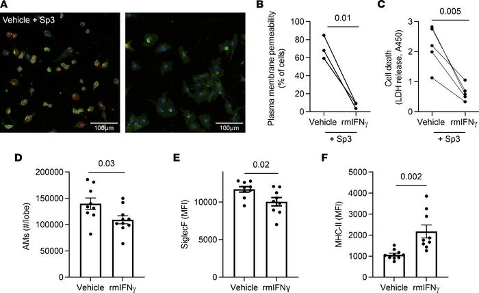
Figure 4

IFN-γ is sufficient to remodel and protect macrophages.

Options: View larger image (or click on image) Download as PowerPoint
IFN-γ is sufficient to remodel and protect macrophages.
(A–C) RAW264.7 c...
(A–C) RAW264.7 cells were treated with recombinant mouse IFN-γ or vehicle prior to being infected with Sp3 for 2 hours. (A) Infected cells were stained with Hoechst (nucleus, blue), Cell Mask Green (plasma membrane, green) and Nuclear Red Dye 647 (permeable dye, red). Scale bar: 100 μm. (B) Quantification of cells with permeable plasma membranes, defined by nuclear red staining. n = 3 independent experiments. (C) Quantification of ell death, as measured by LDH in the supernatant. n = 5 independent experiments. Paired t test analyses were used to examine significance. (D–F) Seven- to 8-week-old mice were i.t. stimulated with IFN-γ or vehicle (1% BSA in saline) directed to the left lung twice at a 1-week interval, to mimic infection experiences. Four weeks after the second stimulation with IFN-γ, single-cell suspensions were created from left lung lobes and processed using flow cytometry. AM were identified as CD11c+SiglecF+CD64+ cells. n = 9–10 mice per group. (D) AM numbers were calculated from the frequency of total measured by FlowJo software. (E and F) Median fluorescent intensity (MFI) of Siglec F and MHC-II expression on AM. Values are expressed as mean ± SEM. Unpaired t test analyses were used to examine significance.

Copyright © 2026 American Society for Clinical Investigation
ISSN 2379-3708

Sign up for email alerts