Go to The Journal of Clinical Investigation
  • About
  • Editors
  • Consulting Editors
  • For authors
  • Publication ethics
  • Publication alerts by email
  • Transfers
  • Advertising
  • Job board
  • Contact
  • Physician-Scientist Development
  • Current issue
  • Past issues
  • By specialty
    • COVID-19
    • Cardiology
    • Immunology
    • Metabolism
    • Nephrology
    • Oncology
    • Pulmonology
    • All ...
  • Videos
  • Collections
    • In-Press Preview
    • Resource and Technical Advances
    • Clinical Research and Public Health
    • Research Letters
    • Editorials
    • Perspectives
    • Physician-Scientist Development
    • Reviews
    • Top read articles

  • Current issue
  • Past issues
  • Specialties
  • In-Press Preview
  • Resource and Technical Advances
  • Clinical Research and Public Health
  • Research Letters
  • Editorials
  • Perspectives
  • Physician-Scientist Development
  • Reviews
  • Top read articles
  • About
  • Editors
  • Consulting Editors
  • For authors
  • Publication ethics
  • Publication alerts by email
  • Transfers
  • Advertising
  • Job board
  • Contact
Recruitment and training of alveolar macrophages after pneumococcal pneumonia
Emad I. Arafa, Anukul T. Shenoy, Kimberly A. Barker, Neelou S. Etesami, Ian M.C. Martin, Carolina Lyon De Ana, Elim Na, Christine V. Odom, Wesley N. Goltry, Filiz T. Korkmaz, Alicia K. Wooten, Anna C. Belkina, Antoine Guillon, E. Camilla Forsberg, Matthew R. Jones, Lee J. Quinton, Joseph P. Mizgerd
Emad I. Arafa, Anukul T. Shenoy, Kimberly A. Barker, Neelou S. Etesami, Ian M.C. Martin, Carolina Lyon De Ana, Elim Na, Christine V. Odom, Wesley N. Goltry, Filiz T. Korkmaz, Alicia K. Wooten, Anna C. Belkina, Antoine Guillon, E. Camilla Forsberg, Matthew R. Jones, Lee J. Quinton, Joseph P. Mizgerd
View: Text | PDF
Research Article Immunology Pulmonology

Recruitment and training of alveolar macrophages after pneumococcal pneumonia

  • Text
  • PDF
Abstract

Recovery from pneumococcal pneumonia remodels the pool of alveolar macrophages so that they exhibit new surface marker profiles, transcriptomes, metabolomes, and responses to infection. Mechanisms mediating alveolar macrophage phenotypes after pneumococcal pneumonia have not been delineated. IFN-γ and its receptor on alveolar macrophages were essential for certain, but not all, aspects of the remodeled alveolar macrophage phenotype. IFN-γ was produced by CD4+ T cells plus other cells, and CD4+ cell depletion did not prevent alveolar macrophage remodeling. In mice infected or recovering from pneumococcus, monocytes were recruited to the lungs, and the monocyte-derived macrophages developed characteristics of alveolar macrophages. CCR2 mediated the early monocyte recruitment but was not essential to the development of the remodeled alveolar macrophage phenotype. Lineage tracing demonstrated that recovery from pneumococcal pneumonias converted the pool of alveolar macrophages from being primarily of embryonic origin to being primarily of adult hematopoietic stem cell origin. Alveolar macrophages of either origin demonstrated similar remodeled phenotypes, suggesting that ontogeny did not dictate phenotype. Our data reveal that the remodeled alveolar macrophage phenotype in lungs recovered from pneumococcal pneumonia results from a combination of new recruitment plus training of both the original cells and the new recruits.

Authors

Emad I. Arafa, Anukul T. Shenoy, Kimberly A. Barker, Neelou S. Etesami, Ian M.C. Martin, Carolina Lyon De Ana, Elim Na, Christine V. Odom, Wesley N. Goltry, Filiz T. Korkmaz, Alicia K. Wooten, Anna C. Belkina, Antoine Guillon, E. Camilla Forsberg, Matthew R. Jones, Lee J. Quinton, Joseph P. Mizgerd

×

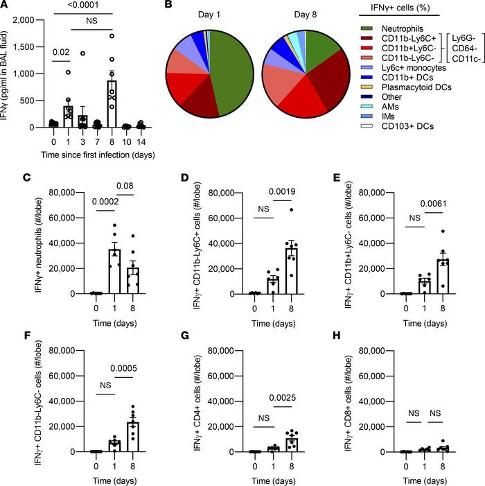
Figure 3

Cellular sources of IFN-γ during pneumococcal pneumonia.

Options: View larger image (or click on image) Download as PowerPoint
Cellular sources of IFN-γ during pneumococcal pneumonia.
(A) ELISA measu...
(A) ELISA measurement of IFN-γ concentration in broncho-alveolar lavage (BAL) fluids from left lungs at 0, 1, 3, and 7 days after the first Sp19F infection, as well as 1, 3, and 7 days after the second Sp19F infection that was delivered on day 7. Values are expressed as mean ± SEM. n = 6–11 mice per time point. One-way ANOVA with Tukey’s multiple-comparison test on log-transformed data was used to examine significance. (B–H) Intracellular cytokine staining was performed on single-cell suspensions from left lung digests from naive uninfected mice, 1 day after a single Sp19F infection (day 1), or 1 day after a second Sp19F infection (day 8), with n = 6–7 mice per time point. (B) Pie chart depicting cells that were IFN-γ+ expressed as an average of all IFN-γ+ cells in the lung. Myeloid cells were identified as described (21). (C) Numbers of IFN-γ+ neutrophils (identified as CD11b+Ly6G+). (D) Numbers of IFN-γ+ CD45+Ly6G–CD64–CD11c–CD11b–Ly6C+ cells. (E) Numbers of IFN-γ+ CD45+Ly6G–CD64–CD11c–CD11b+Ly6C– cells. (F) Numbers of IFN-γ+ CD45+Ly6G–CD64–CD11c–CD11b–Ly6C– cells. (G) Numbers of IFN-γ+ CD4+ cells (identified as CD19–CD8–CD4+ cells). (H) Number of IFN-γ+ CD8+ cells (identified as CD19–CD4–CD8+ cells). Values are expressed as mean ± SEM. One-way ANOVA Tukey’s multiple-comparison tests were used to examine significance.

Copyright © 2026 American Society for Clinical Investigation
ISSN 2379-3708

Sign up for email alerts