Go to The Journal of Clinical Investigation
  • About
  • Editors
  • Consulting Editors
  • For authors
  • Publication ethics
  • Publication alerts by email
  • Transfers
  • Advertising
  • Job board
  • Contact
  • Physician-Scientist Development
  • Current issue
  • Past issues
  • By specialty
    • COVID-19
    • Cardiology
    • Immunology
    • Metabolism
    • Nephrology
    • Oncology
    • Pulmonology
    • All ...
  • Videos
  • Collections
    • In-Press Preview
    • Resource and Technical Advances
    • Clinical Research and Public Health
    • Research Letters
    • Editorials
    • Perspectives
    • Physician-Scientist Development
    • Reviews
    • Top read articles

  • Current issue
  • Past issues
  • Specialties
  • In-Press Preview
  • Resource and Technical Advances
  • Clinical Research and Public Health
  • Research Letters
  • Editorials
  • Perspectives
  • Physician-Scientist Development
  • Reviews
  • Top read articles
  • About
  • Editors
  • Consulting Editors
  • For authors
  • Publication ethics
  • Publication alerts by email
  • Transfers
  • Advertising
  • Job board
  • Contact
Muscle fibrosis and maladaptation occur progressively in CKD and are rescued by dialysis
Camille R. Brightwell, Ameya S. Kulkarni, William Paredes, Kehao Zhang, Jaclyn B. Perkins, Knubian J. Gatlin, Matthew Custodio, Hina Farooq, Bushra Zaidi, Rima Pai, Rupinder S. Buttar, Yan Tang, Michal L. Melamed, Thomas H. Hostetter, Jeffrey E. Pessin, Meredith Hawkins, Christopher S. Fry, Matthew K. Abramowitz
Camille R. Brightwell, Ameya S. Kulkarni, William Paredes, Kehao Zhang, Jaclyn B. Perkins, Knubian J. Gatlin, Matthew Custodio, Hina Farooq, Bushra Zaidi, Rima Pai, Rupinder S. Buttar, Yan Tang, Michal L. Melamed, Thomas H. Hostetter, Jeffrey E. Pessin, Meredith Hawkins, Christopher S. Fry, Matthew K. Abramowitz
View: Text | PDF
Clinical Research and Public Health Muscle biology Nephrology

Muscle fibrosis and maladaptation occur progressively in CKD and are rescued by dialysis

  • Text
  • PDF
Abstract

BACKGROUND Skeletal muscle maladaptation accompanies chronic kidney disease (CKD) and negatively affects physical function. Emphasis in CKD has historically been placed on muscle fiber–intrinsic deficits, such as altered protein metabolism and atrophy. However, targeted treatment of fiber-intrinsic dysfunction has produced limited improvement, whereas alterations within the fiber-extrinsic environment have scarcely been examined.METHODS We investigated alterations to the skeletal muscle interstitial environment with deep cellular phenotyping of biopsies from patients with CKD and age-matched controls and performed transcriptome profiling to define the molecular underpinnings of CKD-associated muscle impairments. We examined changes in muscle maladaptation following initiation of dialysis therapy for kidney failure.RESULTS Patients with CKD exhibited a progressive fibrotic muscle phenotype, which was associated with impaired regenerative capacity and lower vascular density. The severity of these deficits was strongly associated with the degree of kidney dysfunction. Consistent with these profound deficits, CKD was associated with broad alterations to the muscle transcriptome, including altered ECM organization, downregulated angiogenesis, and altered expression of pathways related to stem cell self-renewal. Remarkably, despite the seemingly advanced nature of this fibrotic transformation, dialysis treatment rescued these deficits, restoring a healthier muscle phenotype. Furthermore, after accounting for muscle atrophy, strength and endurance improved after dialysis initiation.CONCLUSION These data identify a dialysis-responsive muscle fibrotic phenotype in CKD and suggest the early dialysis window presents a unique opportunity of improved muscle regenerative capacity during which targeted interventions may achieve maximal impact.TRIAL REGISTRATION NCT01452412FUNDING NIH, NIH Clinical and Translational Science Awards (CTSA), and Einstein-Mount Sinai Diabetes Research Center

Authors

Camille R. Brightwell, Ameya S. Kulkarni, William Paredes, Kehao Zhang, Jaclyn B. Perkins, Knubian J. Gatlin, Matthew Custodio, Hina Farooq, Bushra Zaidi, Rima Pai, Rupinder S. Buttar, Yan Tang, Michal L. Melamed, Thomas H. Hostetter, Jeffrey E. Pessin, Meredith Hawkins, Christopher S. Fry, Matthew K. Abramowitz

×

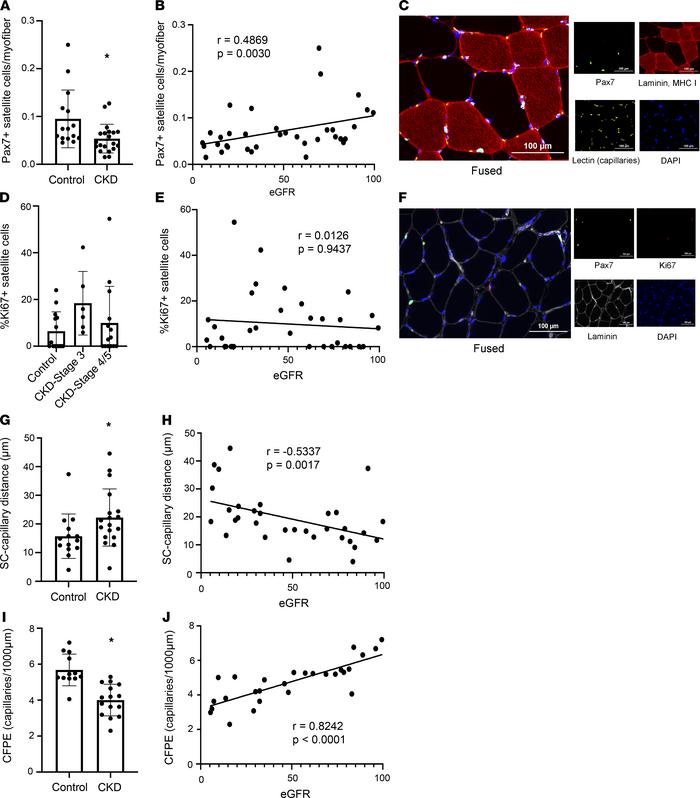
Figure 3

Satellite cell abundance, proximity of satellite cells to capillaries, and capillary density are lower in skeletal muscle of patients with CKD.

Options: View larger image (or click on image) Download as PowerPoint
Satellite cell abundance, proximity of satellite cells to capillaries, a...
Satellite cell abundance is lower in CKD patients (A) and positively associated with eGFR (B) (n = 35). Representative images of satellite cell and capillary staining (C). Satellite cell activation is numerically, but not statistically, elevated in patients with stage 3 CKD only (D) and not associated with eGFR (E) (n = 34). Representative images of activated satellite cell staining (F). The distance between satellite cells and nearest capillary is elevated in subjects with CKD (G) and negatively associated with eGFR (H) (n = 32). CFPE, an index of capillary density and blood-muscle exchange, is lower in subjects with CKD (I) and positively associated with eGFR (J) (n = 27). Comparisons made using 2-tailed t tests or Wilcoxon rank-sum tests. Spearman coefficients calculated to test correlations. Scale bar: 100 μm. *P < 0.05, control compared with CKD.

Copyright © 2026 American Society for Clinical Investigation
ISSN 2379-3708

Sign up for email alerts