Go to The Journal of Clinical Investigation
  • About
  • Editors
  • Consulting Editors
  • For authors
  • Publication ethics
  • Publication alerts by email
  • Transfers
  • Advertising
  • Job board
  • Contact
  • Physician-Scientist Development
  • Current issue
  • Past issues
  • By specialty
    • COVID-19
    • Cardiology
    • Immunology
    • Metabolism
    • Nephrology
    • Oncology
    • Pulmonology
    • All ...
  • Videos
  • Collections
    • In-Press Preview
    • Resource and Technical Advances
    • Clinical Research and Public Health
    • Research Letters
    • Editorials
    • Perspectives
    • Physician-Scientist Development
    • Reviews
    • Top read articles

  • Current issue
  • Past issues
  • Specialties
  • In-Press Preview
  • Resource and Technical Advances
  • Clinical Research and Public Health
  • Research Letters
  • Editorials
  • Perspectives
  • Physician-Scientist Development
  • Reviews
  • Top read articles
  • About
  • Editors
  • Consulting Editors
  • For authors
  • Publication ethics
  • Publication alerts by email
  • Transfers
  • Advertising
  • Job board
  • Contact
The small intestine epithelium exempts Foxp3+ Tregs from their IL-2 requirement for homeostasis and effector function
Praveen Prakhar, Jaylene Alvarez-DelValle, Hilary Keller, Assiatu Crossman, Xuguang Tai, Yoo Kyoung Park, Jung-Hyun Park
Praveen Prakhar, Jaylene Alvarez-DelValle, Hilary Keller, Assiatu Crossman, Xuguang Tai, Yoo Kyoung Park, Jung-Hyun Park
View: Text | PDF
Research Article Immunology

The small intestine epithelium exempts Foxp3+ Tregs from their IL-2 requirement for homeostasis and effector function

  • Text
  • PDF
Abstract

Foxp3+ Tregs are potent immunosuppressive CD4+ T cells that are critical to maintain immune quiescence and prevent autoimmunity. Both the generation and maintenance of Foxp3+ Tregs depend on the cytokine IL-2. Hence, the expression of the IL-2 receptor α-chain (CD25) is not only considered a specific marker, but also a nonredundant requirement for Tregs. Here, we report that Foxp3+ Tregs in the small intestine (SI) epithelium, a critical barrier tissue, are exempt from such an IL-2 requirement, since they had dramatically downregulated CD25 expression, showed minimal STAT5 phosphorylation ex vivo, and were unable to respond to IL-2 in vitro. Nonetheless, SI epithelial Tregs survived and were present at the same frequency as in other lymphoid organs, and they retained potent suppressor function that was associated with high levels of CTLA-4 expression and the production of copious amounts of IL-10. Moreover, adoptive transfer experiments of Foxp3+ Tregs revealed that such IL-2–independent survival and effector functions were imposed by the SI epithelial tissue, suggesting that tissue adaptation is a mechanism that tailors the effector function and survival requirements of Foxp3+ Tregs specific to the tissue environment.

Authors

Praveen Prakhar, Jaylene Alvarez-DelValle, Hilary Keller, Assiatu Crossman, Xuguang Tai, Yoo Kyoung Park, Jung-Hyun Park

×

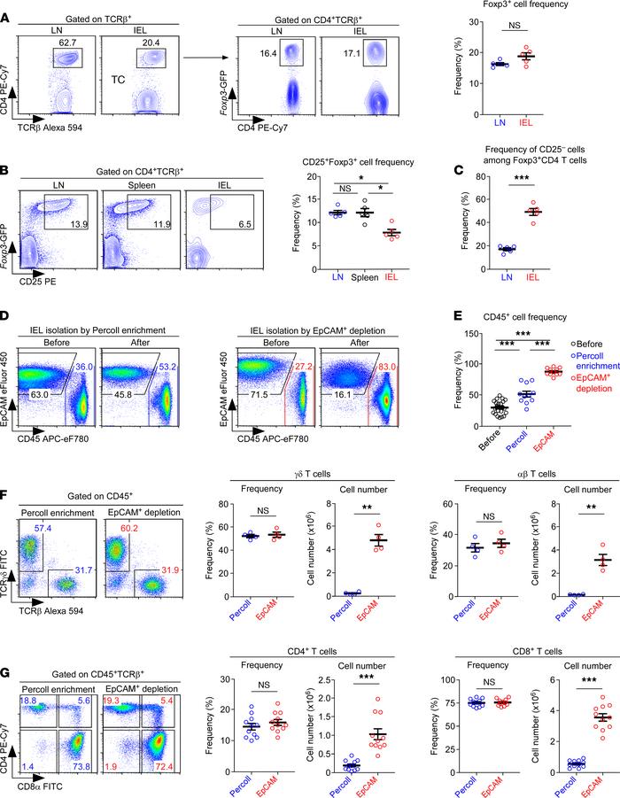
Figure 1

Identification CD25-disparate Foxp3+ Tregs and Percoll-free isolation and characterization of SI IELs.

Options: View larger image (or click on image) Download as PowerPoint
Identification CD25-disparate Foxp3+ Tregs and Percoll-free isolation an...
(A) Identification of Foxp3+ Tregs among LN and SI IEL CD4+ T cells of Foxp3-GFP reporter mice. Foxp3+ Treg frequencies were assessed in 2 independent experiments with 5 Foxp3-GFP reporter mice. (B) Frequencies of CD25+Foxp3+ Tregs among CD4+ T cells in the LN, spleen, and IELs of Foxp3-GFP reporter mice. Contour plots (left) are representative, and the graph (right) provides a summary of 2 independent experiments with 5 Foxp3-GFP reporter mice. (C) Frequencies of CD25– cells among Foxp3+CD4+ T cells in the LN and IELs of Foxp3-GFP reporter mice. The graph provides a summary of 2 independent experiments with 5 Foxp3-GFP reporter mice. (D) EpCAM versus CD45 expression in SI IELs upon Percoll enrichment (left) or EpCAM+ cell depletion (right). The results are representative of 9 independent experiments with a total of 13 WT mice. (E) Frequencies of CD45+ SI IELs after Percoll enrichment or EpCAM+ cell depletion. The graph shows a summary of 9 independent experiments with a total of 11 WT mice. (F) γδ and αβ T cell profile of CD45+TCRβ+ IELs that were isolated by either Percoll enrichment or EpCAM+ cell depletion (left). Graph shows the frequency and number of recovered γδ T cells and αβ T cells using the indicated methods (middle and right). The results show a summary of 2 independent experiments with a total of 4 WT mice. (G) CD4 and CD8 profiles of CD45+TCRβ+ IELs that were isolated by either Percoll enrichment or EpCAM+ depletion (left). Graphs show the frequency and number of recovered CD4+ and CD8+ IEL αβ T cells using the indicated methods (middle and right). The results show a summary of 9 independent experiments with a total of 11 WT mice. The data are represented as the mean ± SEM. P values were determined by paired Student’s t test (A, C, F, and G) or 1-way ANOVA with Tukey’s multiple comparison test (B and E). *P < 0.05, **P < 0.01, ***P < 0.001.

Copyright © 2026 American Society for Clinical Investigation
ISSN 2379-3708

Sign up for email alerts