Go to The Journal of Clinical Investigation
  • About
  • Editors
  • Consulting Editors
  • For authors
  • Publication ethics
  • Publication alerts by email
  • Transfers
  • Advertising
  • Job board
  • Contact
  • Physician-Scientist Development
  • Current issue
  • Past issues
  • By specialty
    • COVID-19
    • Cardiology
    • Immunology
    • Metabolism
    • Nephrology
    • Oncology
    • Pulmonology
    • All ...
  • Videos
  • Collections
    • In-Press Preview
    • Resource and Technical Advances
    • Clinical Research and Public Health
    • Research Letters
    • Editorials
    • Perspectives
    • Physician-Scientist Development
    • Reviews
    • Top read articles

  • Current issue
  • Past issues
  • Specialties
  • In-Press Preview
  • Resource and Technical Advances
  • Clinical Research and Public Health
  • Research Letters
  • Editorials
  • Perspectives
  • Physician-Scientist Development
  • Reviews
  • Top read articles
  • About
  • Editors
  • Consulting Editors
  • For authors
  • Publication ethics
  • Publication alerts by email
  • Transfers
  • Advertising
  • Job board
  • Contact
Epitope-specific antibody responses differentiate COVID-19 outcomes and variants of concern
Courtney Voss, Sally Esmail, Xuguang Liu, Michael J. Knauer, Suzanne Ackloo, Tomonori Kaneko, Lori Lowes, Peter Stogios, Almagul Seitova, Ashley Hutchinson, Farhad Yusifov, Tatiana Skarina, Elena Evdokimova, Peter Loppnau, Pegah Ghiabi, Taraneh Haijan, Shanshan Zhong, Husam Abdoh, Benjamin D. Hedley, Vipin Bhayana, Claudio M. Martin, Marat Slessarev, Benjamin Chin-Yee, Douglas D. Fraser, Ian Chin-Yee, Shawn S.C. Li
Courtney Voss, Sally Esmail, Xuguang Liu, Michael J. Knauer, Suzanne Ackloo, Tomonori Kaneko, Lori Lowes, Peter Stogios, Almagul Seitova, Ashley Hutchinson, Farhad Yusifov, Tatiana Skarina, Elena Evdokimova, Peter Loppnau, Pegah Ghiabi, Taraneh Haijan, Shanshan Zhong, Husam Abdoh, Benjamin D. Hedley, Vipin Bhayana, Claudio M. Martin, Marat Slessarev, Benjamin Chin-Yee, Douglas D. Fraser, Ian Chin-Yee, Shawn S.C. Li
View: Text | PDF
Clinical Research and Public Health COVID-19 Infectious disease

Epitope-specific antibody responses differentiate COVID-19 outcomes and variants of concern

  • Text
  • PDF
Abstract

BACKGROUND The role of humoral immunity in COVID-19 is not fully understood, owing, in large part, to the complexity of antibodies produced in response to the SARS-CoV-2 infection. There is a pressing need for serology tests to assess patient-specific antibody response and predict clinical outcome.METHODS Using SARS-CoV-2 proteome and peptide microarrays, we screened 146 COVID-19 patients’ plasma samples to identify antigens and epitopes. This enabled us to develop a master epitope array and an epitope-specific agglutination assay to gauge antibody responses systematically and with high resolution.RESULTS We identified linear epitopes from the spike (S) and nucleocapsid (N) proteins and showed that the epitopes enabled higher resolution antibody profiling than the S or N protein antigen. Specifically, we found that antibody responses to the S-811–825, S-881–895, and N-156–170 epitopes negatively or positively correlated with clinical severity or patient survival. Moreover, we found that the P681H and S235F mutations associated with the coronavirus variant of concern B.1.1.7 altered the specificity of the corresponding epitopes.CONCLUSION Epitope-resolved antibody testing not only affords a high-resolution alternative to conventional immunoassays to delineate the complex humoral immunity to SARS-CoV-2 and differentiate between neutralizing and non-neutralizing antibodies, but it also may potentially be used to predict clinical outcome. The epitope peptides can be readily modified to detect antibodies against variants of concern in both the peptide array and latex agglutination formats.FUNDING Ontario Research Fund (ORF) COVID-19 Rapid Research Fund, Toronto COVID-19 Action Fund, Western University, Lawson Health Research Institute, London Health Sciences Foundation, and Academic Medical Organization of Southwestern Ontario (AMOSO) Innovation Fund.

Authors

Courtney Voss, Sally Esmail, Xuguang Liu, Michael J. Knauer, Suzanne Ackloo, Tomonori Kaneko, Lori Lowes, Peter Stogios, Almagul Seitova, Ashley Hutchinson, Farhad Yusifov, Tatiana Skarina, Elena Evdokimova, Peter Loppnau, Pegah Ghiabi, Taraneh Haijan, Shanshan Zhong, Husam Abdoh, Benjamin D. Hedley, Vipin Bhayana, Claudio M. Martin, Marat Slessarev, Benjamin Chin-Yee, Douglas D. Fraser, Ian Chin-Yee, Shawn S.C. Li

×

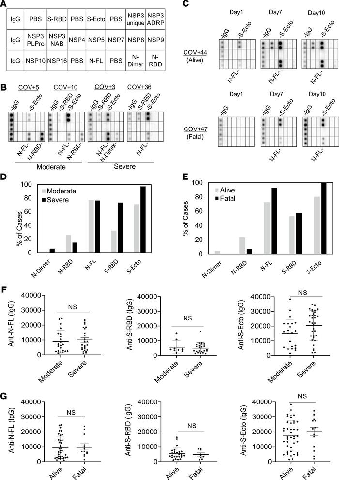
Figure 1

Lack of correlation between the spike or nucleocapsid antibody response and disease severity or outcome.

Options: View larger image (or click on image) Download as PowerPoint
Lack of correlation between the spike or nucleocapsid antibody response ...
(A) Layout of the SARS-CoV-2 proteome array. The array included immunoglobulin G (IgG), phosphate-buffered saline (PBS), spike receptor-binding domain (S-RBD), spike ectodomain (S-ecto), nonstructural protein (NSP), ADP-ribose-1′′-monophosphatase (ADRP), papain-like protease (PLPro), nucleic acid binding (NAB), nucleocapsid full length (N-FL), nucleocapsid dimerization domain (N-dimer), and nucleocapsid RNA-binding domain (N-RBD). (B) Representative images (from n = 65 unique patient samples) of antibody responses for COVID-19 patients with moderate or severe disease determined by the proteome array. (C) Dynamic IgG antibody profiles for 2 patients with severe (but alive) or fatal disease on days 1, 7, and 10 of intensive care unit (ICU) admission. (D and E) Prevalence of antibody responses to the S or N protein/domain for the indicated patient groups determined by the proteome array (based on high-exposure images). (F and G) The intensity of antibody response to the S or N protein antigen was not correlated with disease severity (F) or outcome (G). IgG-binding signals were based on low-exposure array images. Intensity cutoff value was set at 2 SDs of the mean background signal at low exposure. Moderate, n = 31; severe, n = 34; alive, n = 51; fatal n = 14. NS, not significant from unpaired Student’s t test with Welch’s correction.

Copyright © 2026 American Society for Clinical Investigation
ISSN 2379-3708

Sign up for email alerts