Go to The Journal of Clinical Investigation
  • About
  • Editors
  • Consulting Editors
  • For authors
  • Publication ethics
  • Publication alerts by email
  • Transfers
  • Advertising
  • Job board
  • Contact
  • Physician-Scientist Development
  • Current issue
  • Past issues
  • By specialty
    • COVID-19
    • Cardiology
    • Immunology
    • Metabolism
    • Nephrology
    • Oncology
    • Pulmonology
    • All ...
  • Videos
  • Collections
    • In-Press Preview
    • Resource and Technical Advances
    • Clinical Research and Public Health
    • Research Letters
    • Editorials
    • Perspectives
    • Physician-Scientist Development
    • Reviews
    • Top read articles

  • Current issue
  • Past issues
  • Specialties
  • In-Press Preview
  • Resource and Technical Advances
  • Clinical Research and Public Health
  • Research Letters
  • Editorials
  • Perspectives
  • Physician-Scientist Development
  • Reviews
  • Top read articles
  • About
  • Editors
  • Consulting Editors
  • For authors
  • Publication ethics
  • Publication alerts by email
  • Transfers
  • Advertising
  • Job board
  • Contact
Epithelial miR-206 targets CD39/extracellular ATP to upregulate airway IL-25 and TSLP in type 2–high asthma
Kan Zhang, Yuchen Feng, Yuxia Liang, Wenliang Wu, Chenli Chang, Dian Chen, Shengchong Chen, Jiali Gao, Gongqi Chen, Lingling Yi, Dan Cheng, Guohua Zhen
Kan Zhang, Yuchen Feng, Yuxia Liang, Wenliang Wu, Chenli Chang, Dian Chen, Shengchong Chen, Jiali Gao, Gongqi Chen, Lingling Yi, Dan Cheng, Guohua Zhen
View: Text | PDF
Research Article Pulmonology

Epithelial miR-206 targets CD39/extracellular ATP to upregulate airway IL-25 and TSLP in type 2–high asthma

  • Text
  • PDF
Abstract

The epithelial cell–derived cytokines IL-25, IL-33, and thymic stromal lymphopoietin (TSLP) initiate type 2 inflammation in allergic diseases, including asthma. However, the signaling pathway regulating these cytokines expression remains elusive. Since microRNAs are pivotal regulators of gene expression, we profiled microRNA expression in bronchial epithelial brushings from type 2–low and type 2–high asthma patients. miR-206 was the most highly expressed epithelial microRNA in type 2–high asthma relative to type 2–low asthma but was downregulated in both subsets compared with healthy controls. CD39, an ectonucleotidase degrading ATP, was a target of miR-206 and upregulated in asthma. Allergen-induced acute extracellular ATP accumulation led to miR-206 downregulation and CD39 upregulation in human bronchial epithelial cells, forming a feedback loop to eliminate excessive ATP. Airway ATP levels were markedly elevated and strongly correlated with IL-25 and TSLP expression in asthma patients. Intriguingly, airway miR-206 antagonism increased Cd39 expression; reduced ATP accumulation; suppressed IL-25, IL-33, and Tslp expression and group 2 innate lymphoid cell expansion; and alleviated type 2 inflammation in a mouse model of allergic airway inflammation. In contrast, airway miR-206 overexpression had opposite effects. Overall, epithelial miR-206 upregulates airway IL-25 and TSLP expression by targeting the CD39–extracellular ATP axis, which represents a potentially novel therapeutic target in type 2–high asthma.

Authors

Kan Zhang, Yuchen Feng, Yuxia Liang, Wenliang Wu, Chenli Chang, Dian Chen, Shengchong Chen, Jiali Gao, Gongqi Chen, Lingling Yi, Dan Cheng, Guohua Zhen

×

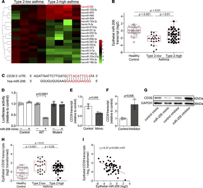
Figure 1

An epithelial miRNA differentially expressed between type 2–low and type 2–high asthma, miR-206, targets CD39.

Options: View larger image (or click on image) Download as PowerPoint
An epithelial miRNA differentially expressed between type 2–low and type...
(A) Twenty differentially expressed epithelial miRNAs between subjects with type 2–low asthma (n = 4) and type 2–high asthma (n = 4) were identified using microarrays. Each column represents data from 1 subject. Colors represent fold change relative to the mean value of type 2–low asthma. (B) miR-206 transcript levels in bronchial brushings from healthy control (n = 26), type 2–low (n = 20), and type 2–high asthma patients (n = 37) were determined by qPCR. The transcript levels are relative to the median of healthy controls and log2 transformed. Data represent medians with IQRs (1-way ANOVA with Bonferroni’s post hoc test). (C) The 3′-UTR of CD39 contains a region that matches the seed sequence of hsa–miR-206. (D) 3′-UTR luciferase reporter assay with vector harboring WT, mutant CD39 3′-UTR, or no 3′-UTR (control) cotransfected with miR-206 mimic or nontargeting control. Luciferase activity was measured with a dual-luciferase reporter assay system. The firefly luciferase activity was normalized to Renilla luciferase activity. n = 3 per group. (E and F) CD39 transcript levels in BEAS-2B cells after transfection with miR-206 mimic (E) or inhibitor (F) were determined by qPCR. The transcript levels are relative to the mean value of control group (2-tailed Student’s t test). n = 3 per group. The data are represented as mean ± SD. (G) CD39 protein expression in BEAS-2B cells after transfection with miR-206 mimic and inhibitor was determined by Western blotting. (H) CD39 transcript levels in bronchial brushings from healthy control (n = 26), type 2–low asthma (n = 20), and type 2–high asthma patients (n = 37) were determined by qPCR. Data are expressed and compared as in B. (I) Spearman’s rank order correlation assay between epithelial CD39 and miR-206 transcript levels in all asthma patients (n = 57).

Copyright © 2026 American Society for Clinical Investigation
ISSN 2379-3708

Sign up for email alerts