Go to The Journal of Clinical Investigation
  • About
  • Editors
  • Consulting Editors
  • For authors
  • Publication ethics
  • Publication alerts by email
  • Transfers
  • Advertising
  • Job board
  • Contact
  • Physician-Scientist Development
  • Current issue
  • Past issues
  • By specialty
    • COVID-19
    • Cardiology
    • Immunology
    • Metabolism
    • Nephrology
    • Oncology
    • Pulmonology
    • All ...
  • Videos
  • Collections
    • In-Press Preview
    • Resource and Technical Advances
    • Clinical Research and Public Health
    • Research Letters
    • Editorials
    • Perspectives
    • Physician-Scientist Development
    • Reviews
    • Top read articles

  • Current issue
  • Past issues
  • Specialties
  • In-Press Preview
  • Resource and Technical Advances
  • Clinical Research and Public Health
  • Research Letters
  • Editorials
  • Perspectives
  • Physician-Scientist Development
  • Reviews
  • Top read articles
  • About
  • Editors
  • Consulting Editors
  • For authors
  • Publication ethics
  • Publication alerts by email
  • Transfers
  • Advertising
  • Job board
  • Contact
The effect of low-dose IL-2 and Treg adoptive cell therapy in patients with type 1 diabetes
Shen Dong, Kamir J. Hiam-Galvez, Cody T. Mowery, Kevan C. Herold, Stephen E. Gitelman, Jonathan H. Esensten, Weihong Liu, Angela P. Lares, Ashley S. Leinbach, Michael Lee, Vinh Nguyen, Stanley J. Tamaki, Whitney Tamaki, Courtney M. Tamaki, Morvarid Mehdizadeh, Amy L. Putnam, Matthew H. Spitzer, Chun Jimmie Ye, Qizhi Tang, Jeffrey A. Bluestone
Shen Dong, Kamir J. Hiam-Galvez, Cody T. Mowery, Kevan C. Herold, Stephen E. Gitelman, Jonathan H. Esensten, Weihong Liu, Angela P. Lares, Ashley S. Leinbach, Michael Lee, Vinh Nguyen, Stanley J. Tamaki, Whitney Tamaki, Courtney M. Tamaki, Morvarid Mehdizadeh, Amy L. Putnam, Matthew H. Spitzer, Chun Jimmie Ye, Qizhi Tang, Jeffrey A. Bluestone
View: Text | PDF
Clinical Research and Public Health Clinical trials

The effect of low-dose IL-2 and Treg adoptive cell therapy in patients with type 1 diabetes

  • Text
  • PDF
Abstract

BACKGROUND A previous phase I study showed that the infusion of autologous Tregs expanded ex vivo into patients with recent-onset type 1 diabetes (T1D) had an excellent safety profile. However, the majority of the infused Tregs were undetectable in the peripheral blood 3 months postinfusion (Treg-T1D trial). Therefore, we conducted a phase I study (TILT trial) combining polyclonal Tregs and low-dose IL-2, shown to enhance Treg survival and expansion, and assessed the impact over time on Treg populations and other immune cells.METHODS Patients with T1D were treated with a single infusion of autologous polyclonal Tregs followed by one or two 5-day courses of recombinant human low-dose IL-2 (ld-IL-2). Flow cytometry, cytometry by time of flight, and 10x Genomics single-cell RNA-Seq were used to follow the distinct immune cell populations’ phenotypes over time.RESULTS Multiparametric analysis revealed that the combination therapy led to an increase in the number of infused and endogenous Tregs but also resulted in a substantial increase from baseline in a subset of activated NK, mucosal associated invariant T, and clonal CD8+ T cell populations.CONCLUSION These data support the hypothesis that ld-IL-2 expands exogenously administered Tregs but also can expand cytotoxic cells. These results have important implications for the use of a combination of ld-IL-2 and Tregs for the treatment of autoimmune diseases with preexisting active immunity.TRIAL REGISTRATION ClinicalTrials.gov NCT01210664 (Treg-T1D trial), NCT02772679 (TILT trial).FUNDING Sean N. Parker Autoimmune Research Laboratory Fund, National Center for Research Resources.

Authors

Shen Dong, Kamir J. Hiam-Galvez, Cody T. Mowery, Kevan C. Herold, Stephen E. Gitelman, Jonathan H. Esensten, Weihong Liu, Angela P. Lares, Ashley S. Leinbach, Michael Lee, Vinh Nguyen, Stanley J. Tamaki, Whitney Tamaki, Courtney M. Tamaki, Morvarid Mehdizadeh, Amy L. Putnam, Matthew H. Spitzer, Chun Jimmie Ye, Qizhi Tang, Jeffrey A. Bluestone

×

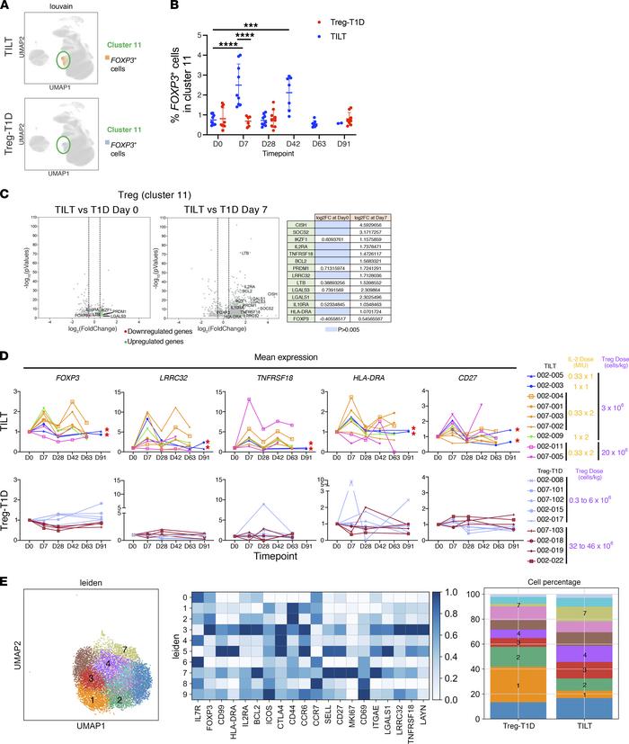
Figure 4

Low-dose IL-2 induces activation phenotype in the Treg subset at the mRNA level.

Options: View larger image (or click on image) Download as PowerPoint
Low-dose IL-2 induces activation phenotype in the Treg subset at the mRN...
10x Genomics single-cell RNA-Seq data were analyzed by Scanpy package. (A) UMAPs show expression of FOXP3 in cluster 11 from UMAP in Supplemental Figure 2 in the TILT patient samples and Treg-T1D patient samples. (B) Volcano plots represent differential gene expression analysis of the Treg cell compartment (Supplemental Figure 2, cluster 11) from TILT and Treg-T1D patients at day 0 (left volcano plot) and day 7 (right volcano plot). Downregulated (red dots) and upregulated genes (green dots) are indicated in log2(fold change) (log2FC) with a P < 0.005. Gene expressions with P values greater than 0.005 were filtered out. Vertical dashed lines represent thresholds of log2FC of –0.6 and 0.6 corresponding to a fold change of 1.5 times. Table indicates the log2FC values of the indicated genes. Blue cells indicate nonsignificant genes filtered out due to a P > 0.005. (C) Dot plot shows longitudinal changes over time of percentage of FOXP3+ cells in cluster 11 for the 2 trials. Asterisks indicate significance relative to the control group determined by 1-way ANOVA. *P < 0.05; **P < 0.01; ***P < 0.001; ****P < 0.0001. (D) Graphs represent mean mRNA expression of the indicated genes normalized to day 0 for the patients of each clinical trial group (TILT in upper graphs and Treg-T1D in lower graphs). Red asterisks indicate patients that received only 1 dose of IL-2. (E) UMAP and leiden clustering of the Treg cluster 11. Heatmap shows Treg markers’ and activation markers’ mean expression in the indicated clusters. Stacked bar chart shows the percentage of cells in each cluster in Treg-T1D versus TILT patients.

Copyright © 2026 American Society for Clinical Investigation
ISSN 2379-3708

Sign up for email alerts