Go to The Journal of Clinical Investigation
  • About
  • Editors
  • Consulting Editors
  • For authors
  • Publication ethics
  • Publication alerts by email
  • Transfers
  • Advertising
  • Job board
  • Contact
  • Physician-Scientist Development
  • Current issue
  • Past issues
  • By specialty
    • COVID-19
    • Cardiology
    • Immunology
    • Metabolism
    • Nephrology
    • Oncology
    • Pulmonology
    • All ...
  • Videos
  • Collections
    • In-Press Preview
    • Resource and Technical Advances
    • Clinical Research and Public Health
    • Research Letters
    • Editorials
    • Perspectives
    • Physician-Scientist Development
    • Reviews
    • Top read articles

  • Current issue
  • Past issues
  • Specialties
  • In-Press Preview
  • Resource and Technical Advances
  • Clinical Research and Public Health
  • Research Letters
  • Editorials
  • Perspectives
  • Physician-Scientist Development
  • Reviews
  • Top read articles
  • About
  • Editors
  • Consulting Editors
  • For authors
  • Publication ethics
  • Publication alerts by email
  • Transfers
  • Advertising
  • Job board
  • Contact
Thymidylate synthase accelerates Men1-mediated pancreatic tumor progression and reduces survival
Vinod Vijayakurup, Kyungah Maeng, Hye Seung Lee, Benjamin Meyer, Sandra Burkett, Akbar Nawab, Michael W. Dougherty, Christian Jobin, Iqbal Mahmud, Timothy J. Garrett, Michael Feely, Kyoung Bun Lee, Frederic J. Kaye, Maria V. Guijarro, Maria Zajac-Kaye
Vinod Vijayakurup, Kyungah Maeng, Hye Seung Lee, Benjamin Meyer, Sandra Burkett, Akbar Nawab, Michael W. Dougherty, Christian Jobin, Iqbal Mahmud, Timothy J. Garrett, Michael Feely, Kyoung Bun Lee, Frederic J. Kaye, Maria V. Guijarro, Maria Zajac-Kaye
View: Text | PDF
Research Article Oncology

Thymidylate synthase accelerates Men1-mediated pancreatic tumor progression and reduces survival

  • Text
  • PDF
Abstract

Clinical studies of cancer patients have shown that overexpression or amplification of thymidylate synthase (TS) correlates with a worse clinical outcome. We previously showed that elevated TS exhibits properties of an oncogene and promotes pancreatic neuroendocrine tumors (PanNETs) with a long latency. To study the causal impact of elevated TS levels in PanNETs, we generated a mouse model with elevated human TS (hTS) and conditional inactivation of the Men1 gene in pancreatic islet cells (hTS/Men1–/–). We demonstrated that increased hTS expression was associated with earlier tumor onset and accelerated PanNET development in comparison with control Men1–/– and Men1+/ΔN3-8 mice. We also observed a decrease in overall survival of hTS/Men1+/– and hTS/Men1–/– mice as compared with control mice. We showed that elevated hTS in Men1-deleted tumor cells enhanced cell proliferation, deregulated cell cycle kinetics, and was associated with a higher frequency of somatic mutations, DNA damage, and genomic instability. In addition, we analyzed the survival of 88 patients with PanNETs and observed that high TS protein expression independently predicted worse clinical outcomes. In summary, elevated hTS directly participates in promoting PanNET tumorigenesis with reduced survival in Men1-mutant background. This work will refocus attention on new strategies to inhibit TS activity for PanNET treatment.

Authors

Vinod Vijayakurup, Kyungah Maeng, Hye Seung Lee, Benjamin Meyer, Sandra Burkett, Akbar Nawab, Michael W. Dougherty, Christian Jobin, Iqbal Mahmud, Timothy J. Garrett, Michael Feely, Kyoung Bun Lee, Frederic J. Kaye, Maria V. Guijarro, Maria Zajac-Kaye

×

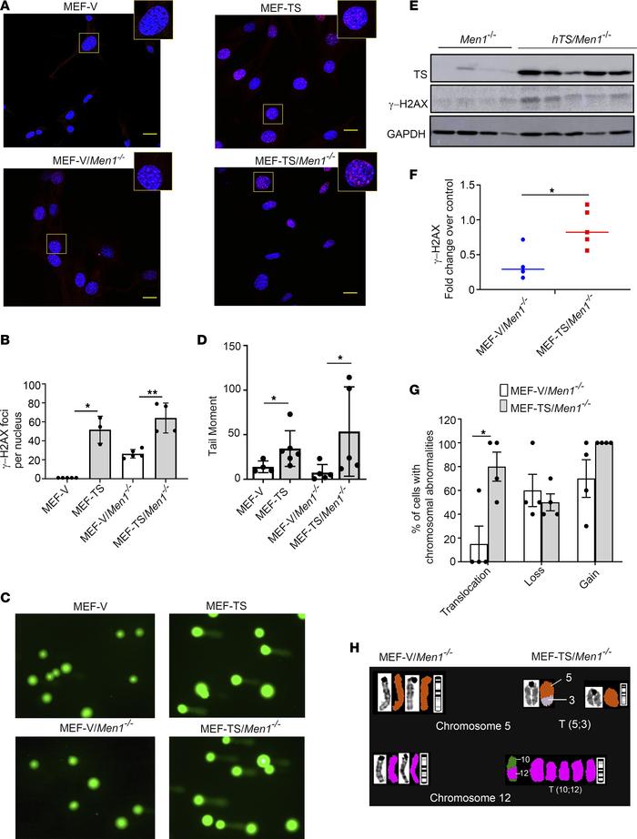
Figure 6

DNA damage and chromosomal instability in MEF-TS/Men1–/– cells.

Options: View larger image (or click on image) Download as PowerPoint
DNA damage and chromosomal instability in MEF-TS/Men1–/– cells.
(A) Immu...
(A) Immunofluorescence staining of γ-H2AX in MEF-TS, MEF-TS/Men1–/–, MEF-V, and MEF-V/Men1–/– control cells (scale bars: 10 μm). Rectangular region is shown enlarged ×2. (B) Quantification of γ-H2AX foci obtained with ImageJ software (NIH) from 3 independent experiments. Significance was calculated by 2-tailed Student’s t test, *P < 0.0035, **P < 0.0013. (C) Representative image of a comet assay using MEF-TS and MEF-TS/Men1–/– cells and their corresponding controls. (D) Quantification of the tail moment with each data point representing the average tail moment of at least 10 cells from a single independent experiment. For each group, at least 2 clones were analyzed, and 2–3 independent experiments were conducted for each clone. *P < 0.05 calculated by Mann-Whitney U test. (E and F) Immunoblot analysis of γ-H2AX expression in tumor developed from Men1–/– (n = 4) and hTS/Men1–/– mice (n = 5). Significance was calculated by 2-tailed Student’s t test, *P < 0.05. In B, D, and F, data represent mean ± SD. (G) Chromosomal abnormalities in MEF-TS/Men1–/– and MEF-V/Men1–/– cells detected by spectral karyotyping analysis. Ten cells in metaphase from 4 clones of MEF-TS/Men1–/– and MEF-V/Men1–/– cells were analyzed to identify the percentage of cells with chromosomal translocations, gains, and losses. *P < 0.05 calculated by 2-tailed Student’s t test; data represent mean ± SEM. (H) Representative spectral karyotype image of MEF-V/Men1–/– and MEF-TS/Men1–/– cells. Chromosomal translocations T(10;12) and T(5;3) detected only in hTS-transfected cells are shown. G-band staining for chromosome 5 of V2-1 and TS2-2 clones and for chromosome 12 of V2-1 and TS2-1 clones is shown.

Copyright © 2026 American Society for Clinical Investigation
ISSN 2379-3708

Sign up for email alerts