Go to The Journal of Clinical Investigation
  • About
  • Editors
  • Consulting Editors
  • For authors
  • Publication ethics
  • Publication alerts by email
  • Transfers
  • Advertising
  • Job board
  • Contact
  • Physician-Scientist Development
  • Current issue
  • Past issues
  • By specialty
    • COVID-19
    • Cardiology
    • Immunology
    • Metabolism
    • Nephrology
    • Oncology
    • Pulmonology
    • All ...
  • Videos
  • Collections
    • In-Press Preview
    • Resource and Technical Advances
    • Clinical Research and Public Health
    • Research Letters
    • Editorials
    • Perspectives
    • Physician-Scientist Development
    • Reviews
    • Top read articles

  • Current issue
  • Past issues
  • Specialties
  • In-Press Preview
  • Resource and Technical Advances
  • Clinical Research and Public Health
  • Research Letters
  • Editorials
  • Perspectives
  • Physician-Scientist Development
  • Reviews
  • Top read articles
  • About
  • Editors
  • Consulting Editors
  • For authors
  • Publication ethics
  • Publication alerts by email
  • Transfers
  • Advertising
  • Job board
  • Contact
PD-1 blockade counteracts post–COVID-19 immune abnormalities and stimulates the anti–SARS-CoV-2 immune response
Cristian Loretelli, Ahmed Abdelsalam, Francesca D’Addio, Moufida Ben Nasr, Emma Assi, Vera Usuelli, Anna Maestroni, Andy Joe Seelam, Elio Ippolito, Stefania Di Maggio, Lara Loreggian, Dejan Radovanovic, Claudia Vanetti, Jun Yang, Basset El Essawy, Antonio Rossi, Ida Pastore, Laura Montefusco, Maria Elena Lunati, Andrea M. Bolla, Mara Biasin, Spinello Antinori, Pierachille Santus, Agostino Riva, Gian Vincenzo Zuccotti, Massimo Galli, Stefano Rusconi, Paolo Fiorina
Cristian Loretelli, Ahmed Abdelsalam, Francesca D’Addio, Moufida Ben Nasr, Emma Assi, Vera Usuelli, Anna Maestroni, Andy Joe Seelam, Elio Ippolito, Stefania Di Maggio, Lara Loreggian, Dejan Radovanovic, Claudia Vanetti, Jun Yang, Basset El Essawy, Antonio Rossi, Ida Pastore, Laura Montefusco, Maria Elena Lunati, Andrea M. Bolla, Mara Biasin, Spinello Antinori, Pierachille Santus, Agostino Riva, Gian Vincenzo Zuccotti, Massimo Galli, Stefano Rusconi, Paolo Fiorina
View: Text | PDF
Research Article COVID-19 Immunology

PD-1 blockade counteracts post–COVID-19 immune abnormalities and stimulates the anti–SARS-CoV-2 immune response

  • Text
  • PDF
Abstract

A substantial proportion of patients who have recovered from coronavirus disease-2019 (COVID-19) experience COVID-19–related symptoms even months after hospital discharge. We extensively immunologically characterized patients who recovered from COVID-19. In these patients, T cells were exhausted, with increased PD-1+ T cells, as compared with healthy controls. Plasma levels of IL-1β, IL-1RA, and IL-8, among others, were also increased in patients who recovered from COVID-19. This altered immunophenotype was mirrored by a reduced ex vivo T cell response to both nonspecific and specific stimulation, revealing a dysfunctional status of T cells, including a poor response to SARS-CoV-2 antigens. Altered levels of plasma soluble PD-L1, as well as of PD1 promoter methylation and PD1-targeting miR–15-5p, in CD8+ T cells were also observed, suggesting abnormal function of the PD-1/PD-L1 immune checkpoint axis. Notably, ex vivo blockade of PD-1 nearly normalized the aforementioned immunophenotype and restored T cell function, reverting the observed post–COVID-19 immune abnormalities; indeed, we also noted an increased T cell–mediated response to SARS-CoV-2 peptides. Finally, in a neutralization assay, PD-1 blockade did not alter the ability of T cells to neutralize SARS-CoV-2 spike pseudotyped lentivirus infection. Immune checkpoint blockade ameliorates post–COVID-19 immune abnormalities and stimulates an anti–SARS-CoV-2 immune response.

Authors

Cristian Loretelli, Ahmed Abdelsalam, Francesca D’Addio, Moufida Ben Nasr, Emma Assi, Vera Usuelli, Anna Maestroni, Andy Joe Seelam, Elio Ippolito, Stefania Di Maggio, Lara Loreggian, Dejan Radovanovic, Claudia Vanetti, Jun Yang, Basset El Essawy, Antonio Rossi, Ida Pastore, Laura Montefusco, Maria Elena Lunati, Andrea M. Bolla, Mara Biasin, Spinello Antinori, Pierachille Santus, Agostino Riva, Gian Vincenzo Zuccotti, Massimo Galli, Stefano Rusconi, Paolo Fiorina

×

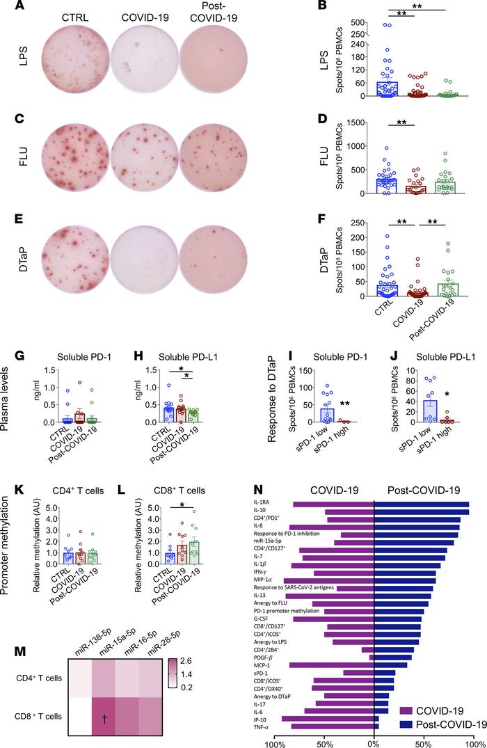
Figure 3

T cells from patients who recovered from COVID-19 are exhausted.

Options: View larger image (or click on image) Download as PowerPoint
T cells from patients who recovered from COVID-19 are exhausted.
(A–F) R...
(A–F) Representative images and bar graphs of ELISpot analysis depicting IFN-γ spots produced by PBMCs isolated from patients with COVID-19 (n = 40), from those who recovered from COVID-19 (n = 20), and from healthy controls (n = 30) following challenge with LPS (A and B), FLU (C and D), and DTaP (E and F). (G and H). Bar graphs depicting soluble PD-1 and soluble PD-L1 plasma levels in patients with COVID-19 (n = 13), in those who recovered from COVID-19 (n = 13), and in healthy controls (n = 14). (I and J) Bar graphs depicting the immune T cell response upon DTaP stimulation in patients with COVID-19 with high (above the median) versus low (below the median) levels of soluble PD-1 (I) or PD-L1 (J). (K and L) Relative levels of PD-1 promoter DNA methylation in CD4+ (K) or CD8+ (L) T cells of patients with COVID-19 or after recovery as compared with healthy controls. (M) Heatmap showing color-coded relative levels of PD-1–targeting miR–138-5p, miR–15a-5p, miR–16-5p, and miR–28-5p miRNAs in CD4+ and CD8+ T cells of patients with COVID-19 and in those who recovered from COVID-19 (n = 10) normalized versus controls (n = 5). (N) Bar graph comparing the global immunological profiles of patients with COVID-19 after clinical symptom remission and during the acute phase of the disease. Each bar depicts the proportion of patients for which the value of the related factor is above the 75th percentile of the control group dataset. Data are expressed as mean ± SEM. *P < 0.05, **P < 0.01; †P < 0.05 as compared with healthy controls, calculated with Kruskal-Wallis test (B, D, F–H, K, and L) or 2-tailed unpaired t test (I, J, and M). CTRL, healthy controls; COVID-19, patients with COVID-19; post–COVID-19, patients who recovered from COVID-19; DTaP, diphtheria-tetanus-pertussis vaccine; FLU, flu vaccine; sPD-1, soluble PD-1; sPD-L1, soluble PD-L1; FC, fold change; A.U., arbitrary units.

Copyright © 2026 American Society for Clinical Investigation
ISSN 2379-3708

Sign up for email alerts