Go to The Journal of Clinical Investigation
  • About
  • Editors
  • Consulting Editors
  • For authors
  • Publication ethics
  • Publication alerts by email
  • Transfers
  • Advertising
  • Job board
  • Contact
  • Physician-Scientist Development
  • Current issue
  • Past issues
  • By specialty
    • COVID-19
    • Cardiology
    • Immunology
    • Metabolism
    • Nephrology
    • Oncology
    • Pulmonology
    • All ...
  • Videos
  • Collections
    • In-Press Preview
    • Resource and Technical Advances
    • Clinical Research and Public Health
    • Research Letters
    • Editorials
    • Perspectives
    • Physician-Scientist Development
    • Reviews
    • Top read articles

  • Current issue
  • Past issues
  • Specialties
  • In-Press Preview
  • Resource and Technical Advances
  • Clinical Research and Public Health
  • Research Letters
  • Editorials
  • Perspectives
  • Physician-Scientist Development
  • Reviews
  • Top read articles
  • About
  • Editors
  • Consulting Editors
  • For authors
  • Publication ethics
  • Publication alerts by email
  • Transfers
  • Advertising
  • Job board
  • Contact
Comorbid illnesses are associated with altered adaptive immune responses to SARS-CoV-2
Krystle K.Q. Yu, Stephanie Fischinger, Malisa T. Smith, Caroline Atyeo, Deniz Cizmeci, Caitlin R. Wolf, Erik D. Layton, Jennifer K. Logue, Melissa S. Aguilar, Kiel Shuey, Carolin Loos, Jingyou Yu, Nicholas Franko, Robert Y. Choi, Anna Wald, Dan H. Barouch, David M. Koelle, Douglas Lauffenburger, Helen Y. Chu, Galit Alter, Chetan Seshadri
Krystle K.Q. Yu, Stephanie Fischinger, Malisa T. Smith, Caroline Atyeo, Deniz Cizmeci, Caitlin R. Wolf, Erik D. Layton, Jennifer K. Logue, Melissa S. Aguilar, Kiel Shuey, Carolin Loos, Jingyou Yu, Nicholas Franko, Robert Y. Choi, Anna Wald, Dan H. Barouch, David M. Koelle, Douglas Lauffenburger, Helen Y. Chu, Galit Alter, Chetan Seshadri
View: Text | PDF
Research Article COVID-19 Immunology

Comorbid illnesses are associated with altered adaptive immune responses to SARS-CoV-2

  • Text
  • PDF
Abstract

Comorbid medical illnesses, such as obesity and diabetes, are associated with more severe COVID-19, hospitalization, and death. However, the role of the immune system in mediating these clinical outcomes has not been determined. We used multiparameter flow cytometry and systems serology to comprehensively profile the functions of T cells and antibodies targeting spike, nucleocapsid, and envelope proteins in a convalescent cohort of COVID-19 subjects who were either hospitalized (n = 20) or not hospitalized (n = 40). To avoid confounding, subjects were matched by age, sex, ethnicity, and date of symptom onset. Surprisingly, we found that the magnitude and functional breadth of virus-specific CD4+ T cell and antibody responses were consistently higher among hospitalized subjects, particularly those with medical comorbidities. However, an integrated analysis identified more coordination between polyfunctional CD4+ T cells and antibodies targeting the S1 domain of spike among subjects who were not hospitalized. These data reveal a functionally diverse and coordinated response between T cells and antibodies targeting SARS-CoV-2, which is reduced in the presence of comorbid illnesses that are known risk factors for severe COVID-19.

Authors

Krystle K.Q. Yu, Stephanie Fischinger, Malisa T. Smith, Caroline Atyeo, Deniz Cizmeci, Caitlin R. Wolf, Erik D. Layton, Jennifer K. Logue, Melissa S. Aguilar, Kiel Shuey, Carolin Loos, Jingyou Yu, Nicholas Franko, Robert Y. Choi, Anna Wald, Dan H. Barouch, David M. Koelle, Douglas Lauffenburger, Helen Y. Chu, Galit Alter, Chetan Seshadri

×

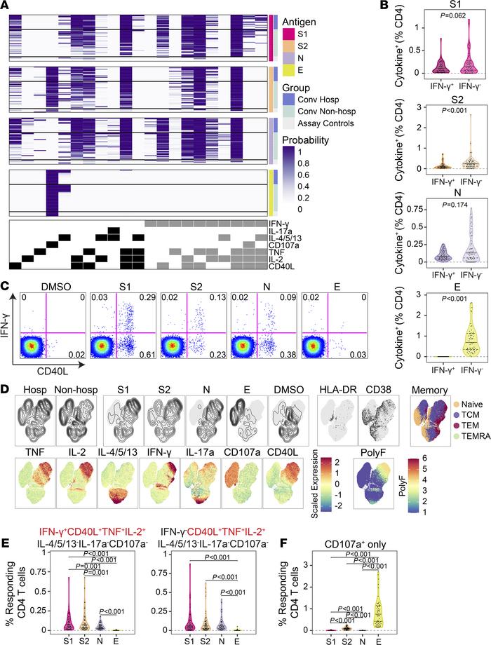
Figure 3

IFN-γ–independent CD4 T cell responses to SARS-CoV-2 structural antigens.

Options: View larger image (or click on image) Download as PowerPoint
IFN-γ–independent CD4 T cell responses to SARS-CoV-2 structural antigens...
(A) Intracellular cytokine staining was used to profile the functions of CD4+ T cells specific for the S1 and S2 domains of spike, nucleocapsid (N), and envelope small membrane protein (E). Data were analyzed using COMPASS, and results are displayed as a probability heatmap in which the rows represent study subjects and the columns represent CD4+ T cell functional subsets. The depth of shading within the heatmap represents the probability of detecting a response above background. In the column legend, white indicates absence and black/gray indicates presence of a function. (B) Background subtracted magnitudes of CD4+ T cell responses stratified by the presence of IFN-γ. (C) Representative bivariate flow cytometry plots showing the expression of IFN-γ and CD40L following stimulation. (D) Cells expressing any of the functional profiles identified by COMPASS were aggregated across all subjects prior to performing dimensionality reduction with UMAP. Plots are stratified and colored according to hospitalization status, stimulation, effector function, memory markers (naive, CD45RA+CCR7+; central memory [TCM], CD45RA–CCR7+; effector memory [TEM], CD45RA–CCR7–; and effector memory RA [TEMRA], CD45RA+CCR7–), and activation markers (HLA-DR, CD38). Polyfunctionality (PolyF) was calculated as the number of cytokines gated positive for each cell. (E) Magnitudes of CD4+ T cells expressing a CD40L+IL-2+TNF+ functional profile in the presence or absence of IFN-γ are compared across stimulations. (F) Magnitudes of CD4+ T cells expressing CD107a in the absence of all other functions are compared across stimulations. Wilcoxon signed-rank tests were used to compare frequencies between groups in B and E. E reports Bonferroni-corrected P values, but B is unadjusted. Median, 25th, and 75th quartiles are indicated for violin plots. If not shown, P values were not significant. n = 60 in all panels.

Copyright © 2026 American Society for Clinical Investigation
ISSN 2379-3708

Sign up for email alerts