Go to The Journal of Clinical Investigation
  • About
  • Editors
  • Consulting Editors
  • For authors
  • Publication ethics
  • Publication alerts by email
  • Transfers
  • Advertising
  • Job board
  • Contact
  • Physician-Scientist Development
  • Current issue
  • Past issues
  • By specialty
    • COVID-19
    • Cardiology
    • Immunology
    • Metabolism
    • Nephrology
    • Oncology
    • Pulmonology
    • All ...
  • Videos
  • Collections
    • In-Press Preview
    • Resource and Technical Advances
    • Clinical Research and Public Health
    • Research Letters
    • Editorials
    • Perspectives
    • Physician-Scientist Development
    • Reviews
    • Top read articles

  • Current issue
  • Past issues
  • Specialties
  • In-Press Preview
  • Resource and Technical Advances
  • Clinical Research and Public Health
  • Research Letters
  • Editorials
  • Perspectives
  • Physician-Scientist Development
  • Reviews
  • Top read articles
  • About
  • Editors
  • Consulting Editors
  • For authors
  • Publication ethics
  • Publication alerts by email
  • Transfers
  • Advertising
  • Job board
  • Contact
Indoxyl sulfate reduces Ito,f by activating ROS/MAPK and NF-κB signaling pathways
Jing Yang, … , Chi Zhang, Yafeng Zhou
Jing Yang, … , Chi Zhang, Yafeng Zhou
Published February 8, 2022
Citation Information: JCI Insight. 2022;7(3):e145475. https://doi.org/10.1172/jci.insight.145475.
View: Text | PDF
Research Article Cardiology

Indoxyl sulfate reduces Ito,f by activating ROS/MAPK and NF-κB signaling pathways

  • Text
  • PDF
Abstract

There is a high prevalence of ventricular arrhythmias related to sudden cardiac death in patients with chronic kidney disease (CKD). To explored the possible mechanism of CKD-related ventricular arrhythmias, a CKD rat model was created, and indoxyl sulfate (IS) was further used in vivo and in vitro. This project used the following methods: patch clamp, electrocardiogram, and some molecular biology experimental techniques. IS was found to be significantly elevated in the serum of CKD rats. Interestingly, the expression levels of the fast transient outward potassium current–related (Ito,f-related) proteins (Kv4.2, Kv4.3, and KChIP2) in the heart of CKD rats and rats treated with IS decreased. IS dose-dependently reduced Ito,f density, accompanied by the decreases in Kv4.2, Kv4.3, and KChIP2 proteins in vitro. IS also prolonged the action potential duration and QT interval, and paroxysmal ventricular tachycardia could be induced by IS. In-depth studies have shown that ROS/p38MAPK, ROS–p44/42 MAPK, and NF-κB signaling pathways play key roles in the reduction of Ito,f density and Ito,f-related proteins caused by IS. These data suggest that IS reduces Ito,f-related proteins and Ito,f density by activating ROS/MAPK and NF-κB signaling pathways, and the action potential duration and QT interval are subsequently prolonged, which contributes to increasing the susceptibility to arrhythmia in CKD.

Authors

Jing Yang, Hongxia Li, Chi Zhang, Yafeng Zhou

×

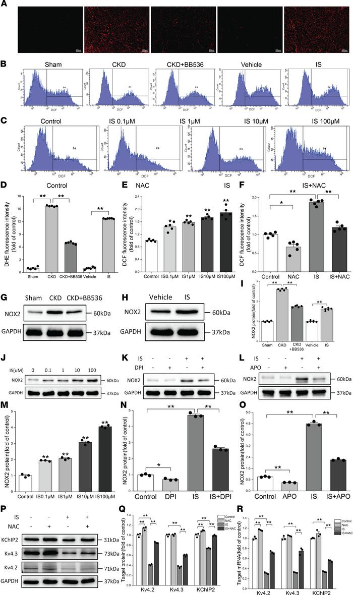
Figure 4

ROS production was involved in IS-induced reductions of Ito,f-related proteins.

Options: View larger image (or click on image) Download as PowerPoint
ROS production was involved in IS-induced reductions of Ito,f-related pr...
(A and D) Measurements of ROS productions based on DHE fluorescence in rat hearts. (A) Representative images of DHE immunofluorescence. Scale bar: 200 μm. (D) Relative ROS fluorescence intensities in sham, CKD, and CKD plus BB536 groups (n = 5 per group), and in vehicle and IS treatment groups (n = 6 per group). (B and E) Measurements of ROS productions based on flow cytometry in NRVMs treated with different concentrations of IS. (B) Representative flow cytometric histograms in NRVMs. (E) Relative ROS fluorescence intensities in NRVMs (n = 5 per group). (C and F) NAC reversed ROS production induced by IS in NRVMs. (C) Representative flow cytometric histograms in 4 groups. (F) Relative ROS fluorescence intensities detected by flow cytometry in 4 groups (n = 5 per group). (G and H) Representative immunoblots of NOX2 proteins in sham, CKD, and CKD plus BB536 groups (n = 5 per group) (G), and in vehicle and IS treatment groups (n = 6 per group) (H). (I) Average immunoblots data of NOX2 proteins in the hearts of rats. (J and M) Representative immunoblots (J) and average data (M) of NOX2 proteins in NRVMs treated with different concentrations of IS (n = 3 per group). (K and N) Representative immunoblots (K) and average data (N) of NOX2 proteins in control, DPI, IS, and IS plus DPI groups (n = 3 per group). (L and O) Representative immunoblots (L) and average data (O) of NOX2 proteins in control, APO, IS, and IS plus APO groups (n = 3 per group). (P and Q) Representative immunoblots (P) and average data (Q) of Kv4.2, Kv4.3, and KChIP2 proteins in control, NAC, IS, and IS plus NAC groups (n = 3 per group). (R) Relative mRNA expressions for Kv4.2, Kv4.3, and KChIP2 in control, NAC, IS, and IS plus NAC groups (n = 3 per group). NRVMs in IS and IS plus NAC groups were treated with 10 μM IS. Data are presented as mean ± SEM. Statistical analysis was performed using 2-tailed Student’s t test (D and I) and 1-way ANOVA followed by Bonferroni post hoc test (D–F, I, M–O, Q, and R). *P < 0.05, **P < 0.01.

Copyright © 2025 American Society for Clinical Investigation
ISSN 2379-3708

Sign up for email alerts