Go to The Journal of Clinical Investigation
  • About
  • Editors
  • Consulting Editors
  • For authors
  • Publication ethics
  • Publication alerts by email
  • Transfers
  • Advertising
  • Job board
  • Contact
  • Physician-Scientist Development
  • Current issue
  • Past issues
  • By specialty
    • COVID-19
    • Cardiology
    • Immunology
    • Metabolism
    • Nephrology
    • Oncology
    • Pulmonology
    • All ...
  • Videos
  • Collections
    • In-Press Preview
    • Resource and Technical Advances
    • Clinical Research and Public Health
    • Research Letters
    • Editorials
    • Perspectives
    • Physician-Scientist Development
    • Reviews
    • Top read articles

  • Current issue
  • Past issues
  • Specialties
  • In-Press Preview
  • Resource and Technical Advances
  • Clinical Research and Public Health
  • Research Letters
  • Editorials
  • Perspectives
  • Physician-Scientist Development
  • Reviews
  • Top read articles
  • About
  • Editors
  • Consulting Editors
  • For authors
  • Publication ethics
  • Publication alerts by email
  • Transfers
  • Advertising
  • Job board
  • Contact
PDLIM2 repression by ROS in alveolar macrophages promotes lung tumorigenesis
Liwen Li, Fan Sun, Lei Han, Xujie Liu, Yadong Xiao, Alyssa D. Gregory, Steven D. Shapiro, Gutian Xiao, Zhaoxia Qu
Liwen Li, Fan Sun, Lei Han, Xujie Liu, Yadong Xiao, Alyssa D. Gregory, Steven D. Shapiro, Gutian Xiao, Zhaoxia Qu
View: Text | PDF
Research Article Oncology

PDLIM2 repression by ROS in alveolar macrophages promotes lung tumorigenesis

  • Text
  • PDF
Abstract

One of the most fundamental and challenging questions in the field of cancer is how immunity is transformed from tumor immunosurveillance to tumor-promoting inflammation. Here, we identified the tumor suppressor PDZ-LIM domain–containing protein 2 (PDLIM2) as a checkpoint of alveolar macrophages (AMs) important for lung tumor suppression. During lung tumorigenesis, PDLIM2 expression in AMs is downregulated by ROS-activated transcription repressor BTB and CNC homology 1 (BACH1). PDLIM2 downregulation leads to constitutive activation of the transcription factor STAT3, driving AM protumorigenic polarization/activation and differentiation from monocytes attracted from the circulation to suppress cytotoxic T lymphocytes and promote lung cancer. PDLIM2 downregulation also decreases AM phagocytosis. These findings establish ROS/BACH1/PDLIM2/STAT3 as a signaling pathway driving AMs for lung tumor promotion.

Authors

Liwen Li, Fan Sun, Lei Han, Xujie Liu, Yadong Xiao, Alyssa D. Gregory, Steven D. Shapiro, Gutian Xiao, Zhaoxia Qu

×

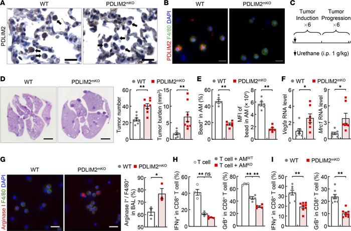
Figure 1

Critical role of cell-intrinsic PDLIM2 in AM phagocytosis and restricting AM protumorigenic activation and suppression of CTLs during lung tumorigenesis.

Options: View larger image (or click on image) Download as PowerPoint
Critical role of cell-intrinsic PDLIM2 in AM phagocytosis and restrictin...
(A and B) IHC and IF staining showing PDLIM2-selective deletion in pulmonary myeloid cells of PDLIM2mKO mice. Arrows indicate myeloid cells. Scale bar: 20 μm. (C) Experimental schedule of lung tumor induction by urethane. (D) Tumor examination and H&E staining showing increased lung tumor numbers and tumor burden in urethane-treated PDLIM2mKO mice (n = 8). Scale bar: 2.5 mm. (E) FACS analysis showing defective phagocytic ability of AMs from urethane-treated PDLIM2mKO mice (n = 6). (F) qPCR showing increased expression of Vegfa and Mrc1 in the AMs of urethane-treated PDLIM2mKO mice (n = 7); 18S rRNA was used as internal control. (G) Immunofluorescent (IF) analysis showing increased Arginase 1 in the AMs of urethane-treated PDLIM2mKO mice (n = 3). Scale bar: 20 μm. (H) Ex vivo coculture assays showing increased repression of CD8+ T cells by PDLIM2-/- AMs (n = 4). The activity of CD8+ T cells was analyzed 2 days after coculture with AMs. (I) FACS analysis showing decreased activation of lung CD8+ T cells in urethane-treated PDLIM2mKO mice (n = 8). Student’s t test (2 tailed, unpaired) (D–G, and I) and ordinary 1-way ANOVA (H) were performed, and data represent mean ± SEM. *P < 0.05; **P < 0.01; ns, not statistically significant; GrB, Granzyme B.

Copyright © 2026 American Society for Clinical Investigation
ISSN 2379-3708

Sign up for email alerts